Suppr超能文献

SARS-CoV-2 病毒在宿主内的遗传多样性模式。

Patterns of within-host genetic diversity in SARS-CoV-2.

机构信息

Wellcome Sanger Institute, Hinxton, United Kingdom.

European Bioinformatics Institute, Hinxton, United Kingdom.

出版信息

Elife. 2021 Aug 13;10:e66857. doi: 10.7554/eLife.66857.

Abstract

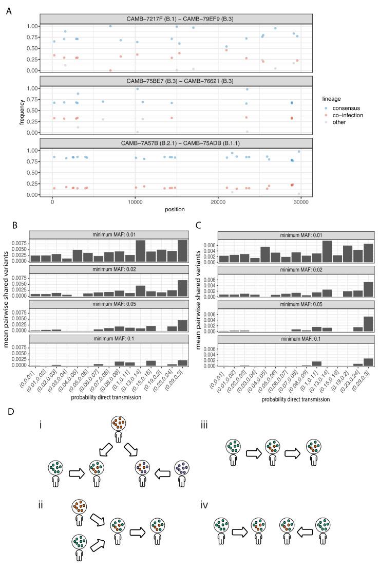
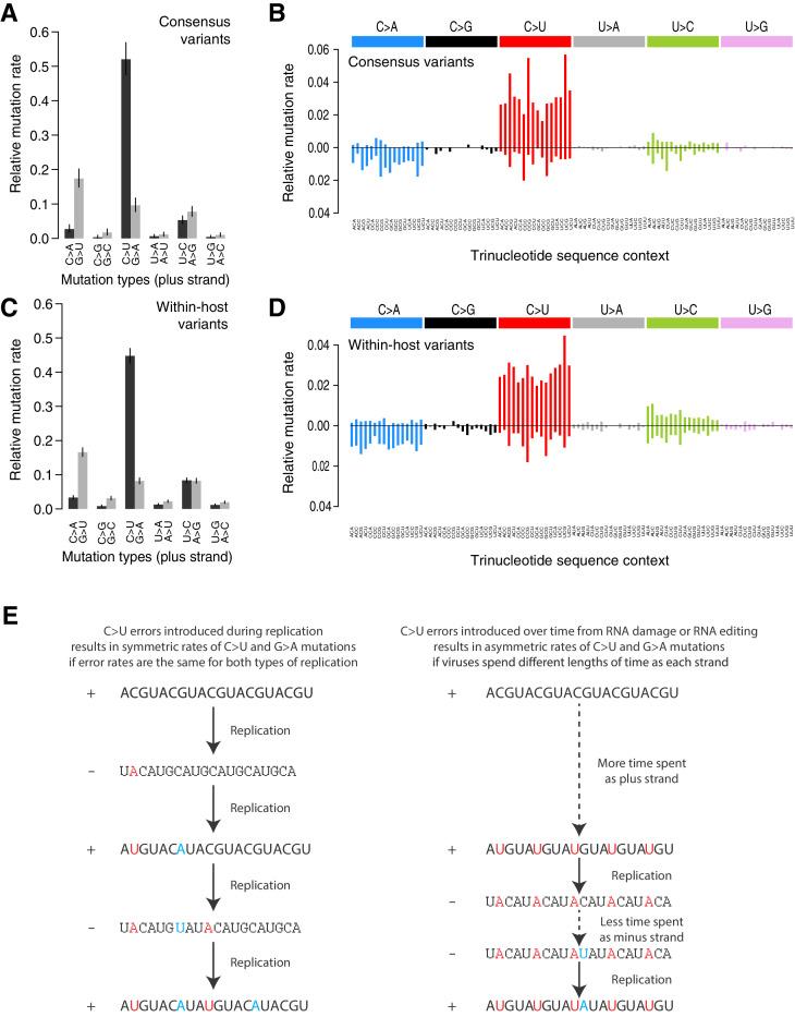
Monitoring the spread of SARS-CoV-2 and reconstructing transmission chains has become a major public health focus for many governments around the world. The modest mutation rate and rapid transmission of SARS-CoV-2 prevents the reconstruction of transmission chains from consensus genome sequences, but within-host genetic diversity could theoretically help identify close contacts. Here we describe the patterns of within-host diversity in 1181 SARS-CoV-2 samples sequenced to high depth in duplicate. 95.1% of samples show within-host mutations at detectable allele frequencies. Analyses of the mutational spectra revealed strong strand asymmetries suggestive of damage or RNA editing of the plus strand, rather than replication errors, dominating the accumulation of mutations during the SARS-CoV-2 pandemic. Within- and between-host diversity show strong purifying selection, particularly against nonsense mutations. Recurrent within-host mutations, many of which coincide with known phylogenetic homoplasies, display a spectrum and patterns of purifying selection more suggestive of mutational hotspots than recombination or convergent evolution. While allele frequencies suggest that most samples result from infection by a single lineage, we identify multiple putative examples of co-infection. Integrating these results into an epidemiological inference framework, we find that while sharing of within-host variants between samples could help the reconstruction of transmission chains, mutational hotspots and rare cases of superinfection can confound these analyses.

摘要

监测 SARS-CoV-2 的传播并重建传播链已成为世界上许多国家政府的主要公共卫生重点。SARS-CoV-2 的突变率较低且传播迅速,这使得从共识基因组序列重建传播链变得困难,但宿主内的遗传多样性理论上可以帮助识别密切接触者。在这里,我们描述了在高深度重复测序的 1181 个 SARS-CoV-2 样本中宿主内多样性的模式。95.1%的样本显示出可检测到等位基因频率的宿主内突变。突变谱分析显示出强烈的链不对称性,表明在 SARS-CoV-2 大流行期间,正链的损伤或 RNA 编辑而不是复制错误主导了突变的积累。宿主内和宿主间的多样性显示出强烈的纯化选择,特别是对无义突变。反复出现的宿主内突变,其中许多与已知的系统发育同型现象相吻合,显示出一种更类似于突变热点的净化选择谱和模式,而不是重组或趋同进化。虽然等位基因频率表明大多数样本是由单一谱系感染引起的,但我们发现了多个潜在的共同感染的例子。将这些结果整合到流行病学推理框架中,我们发现虽然样本之间共享宿主内变异有助于重建传播链,但突变热点和罕见的超感染情况会使这些分析变得复杂。

https://cdn.ncbi.nlm.nih.gov/pmc/blobs/d353/8363274/984ddcc1386d/elife-66857-fig1.jpg

文献AI研究员

20分钟写一篇综述,助力文献阅读效率提升50倍。

立即体验

用中文搜PubMed

大模型驱动的PubMed中文搜索引擎

马上搜索

文档翻译

学术文献翻译模型,支持多种主流文档格式。

立即体验