Suppr超能文献

发育中小鼠海马亚区神经发生和星形胶质细胞生成的差异时间和协调

Differential Timing and Coordination of Neurogenesis and Astrogenesis in Developing Mouse Hippocampal Subregions.

作者信息

Bond Allison M, Berg Daniel A, Lee Stephanie, Garcia-Epelboim Alan S, Adusumilli Vijay S, Ming Guo-Li, Song Hongjun

机构信息

Department of Neuroscience and Mahoney Institute for Neurosciences, Perelman School of Medicine, University of Pennsylvania, Philadelphia, PA 19104, USA.

Department of Cell and Developmental Biology, Perelman School of Medicine, University of Pennsylvania, Philadelphia, PA 19104, USA.

出版信息

Brain Sci. 2020 Nov 26;10(12):909. doi: 10.3390/brainsci10120909.

Abstract

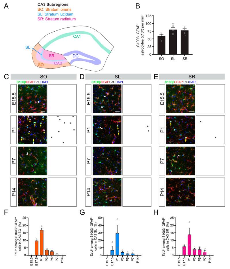
Neocortical development has been extensively studied and therefore is the basis of our understanding of mammalian brain development. One fundamental principle of neocortical development is that neurogenesis and gliogenesis are temporally segregated processes. However, it is unclear how neurogenesis and gliogenesis are coordinated in non-neocortical regions of the cerebral cortex, such as the hippocampus, also known as the archicortex. Here, we show that the timing of neurogenesis and astrogenesis in the Cornu Ammonis (CA) 1 and CA3 regions of mouse hippocampus mirrors that of the neocortex; neurogenesis occurs embryonically, followed by astrogenesis during early postnatal development. In contrast, we find that neurogenesis in the dentate gyrus begins embryonically but is a protracted process which peaks neonatally and continues at low levels postnatally. As a result, astrogenesis, which occurs during early postnatal development, overlaps with the process of neurogenesis in the dentate gyrus. During all stages, neurogenesis overwhelms astrogenesis in the dentate gyrus. In addition, we find that the timing of peak astrogenesis varies by hippocampal subregion. Together, our results show differential timing and coordination of neurogenesis and astrogenesis in developing mouse hippocampal subregions and suggest that neurogenesis and gliogenesis occur simultaneously during dentate gyrus development, challenging the conventional principle that neurogenesis and gliogenesis are temporally separated processes.

摘要

新皮质发育已得到广泛研究,因此是我们理解哺乳动物脑发育的基础。新皮质发育的一个基本原则是神经发生和胶质发生是在时间上分离的过程。然而,目前尚不清楚在大脑皮质的非新皮质区域,如海马体(也称为原皮质)中,神经发生和胶质发生是如何协调的。在这里,我们表明小鼠海马体的角回(CA)1区和CA3区神经发生和星形胶质细胞生成的时间与新皮质相似;神经发生在胚胎期发生,随后在出生后早期发育阶段发生星形胶质细胞生成。相比之下,我们发现齿状回的神经发生始于胚胎期,但这是一个持续的过程,在新生儿期达到峰值,并在出生后持续处于低水平。因此,在出生后早期发育阶段发生的星形胶质细胞生成与齿状回的神经发生过程重叠。在所有阶段,齿状回中的神经发生都超过了星形胶质细胞生成。此外,我们发现星形胶质细胞生成峰值的时间因海马亚区而异。总之,我们的结果显示了发育中小鼠海马亚区神经发生和星形胶质细胞生成的不同时间和协调性,并表明在齿状回发育过程中神经发生和胶质发生同时发生,这挑战了神经发生和胶质发生是在时间上分离的过程这一传统原则。

https://cdn.ncbi.nlm.nih.gov/pmc/blobs/e39e/7760658/80baaba18cbb/brainsci-10-00909-g001.jpg

文献AI研究员

20分钟写一篇综述,助力文献阅读效率提升50倍。

立即体验

用中文搜PubMed

大模型驱动的PubMed中文搜索引擎

马上搜索

文档翻译

学术文献翻译模型,支持多种主流文档格式。

立即体验