Suppr超能文献

VemP 的精细相互作用分析及其易位偶联的阻滞解除的机制。

Fine interaction profiling of VemP and mechanisms responsible for its translocation-coupled arrest-cancelation.

机构信息

Institute for Frontier Life and Medical Sciences, Kyoto University, Kyoto, Japan.

出版信息

Elife. 2020 Dec 15;9:e62623. doi: 10.7554/eLife.62623.

Abstract

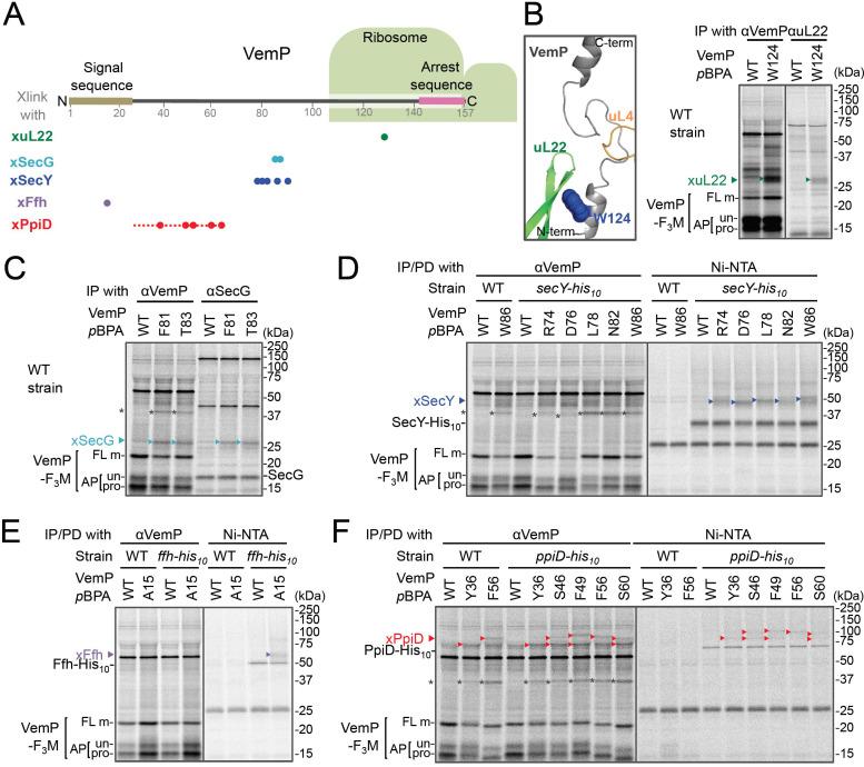
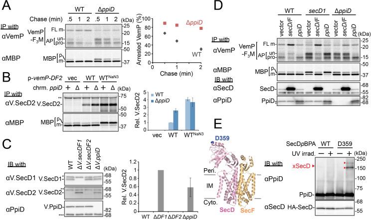
Bacterial cells utilize monitoring substrates, which undergo force-sensitive translation elongation arrest, to feedback-regulate a Sec-related gene. VemP controls the expression of SecD/F that stimulates a late step of translocation by undergoing export-regulated elongation arrest. Here, we attempted at delineating the pathway of the VemP nascent-chain interaction with Sec-related factors, and identified the signal recognition particle (SRP) and PpiD (a membrane-anchored periplasmic chaperone) in addition to other translocon components and a ribosomal protein as interacting partners. Our results showed that SRP is required for the membrane-targeting of VemP, whereas PpiD acts cooperatively with SecD/F in the translocation and arrest-cancelation of VemP. We also identified the conserved Arg-85 residue of VemP as a crucial element that confers PpiD-dependence to VemP and plays an essential role in the regulated arrest-cancelation. We propose a scheme of the arrest-cancelation processes of VemP, which likely monitors late steps in the protein translocation pathway.

摘要

细菌细胞利用监测底物,这些底物经历力敏感的翻译延伸阻滞,以反馈调节与 Sec 相关的基因。VemP 控制 SecD/F 的表达,SecD/F 通过经历出口调节的延伸阻滞来刺激易位的后期步骤。在这里,我们试图描绘 VemP 新生链与 Sec 相关因子相互作用的途径,并确定信号识别颗粒 (SRP) 和 PpiD(一种膜锚定的周质伴侣)以及其他易位体成分和核糖体蛋白作为相互作用的伙伴。我们的结果表明,SRP 是 VemP 膜靶向所必需的,而 PpiD 与 SecD/F 协同作用于 VemP 的易位和阻滞解除。我们还确定了 VemP 的保守 Arg-85 残基是赋予 VemP 对 PpiD 的依赖性的关键元素,并在调节性阻滞解除中发挥重要作用。我们提出了 VemP 阻滞解除过程的方案,该方案可能监测蛋白质易位途径的后期步骤。

https://cdn.ncbi.nlm.nih.gov/pmc/blobs/f214/7793623/020da03b0423/elife-62623-fig1.jpg

文献AI研究员

20分钟写一篇综述,助力文献阅读效率提升50倍。

立即体验

用中文搜PubMed

大模型驱动的PubMed中文搜索引擎

马上搜索

文档翻译

学术文献翻译模型,支持多种主流文档格式。

立即体验