Suppr超能文献

角膜神经的形态学和功能变化及其对周围和中枢感觉异常的作用

Morphological and Functional Changes of Corneal Nerves and Their Contribution to Peripheral and Central Sensory Abnormalities.

作者信息

Guerrero-Moreno Adrian, Baudouin Christophe, Melik Parsadaniantz Stéphane, Réaux-Le Goazigo Annabelle

机构信息

Sorbonne Université, INSERM, CNRS, Institut de la Vision, IHU FOReSIGHT, Paris, France.

CHNO des Quinze-Vingts, IHU FOReSIGHT, INSERM-DGOS CIC 1423, Paris, France.

出版信息

Front Cell Neurosci. 2020 Dec 10;14:610342. doi: 10.3389/fncel.2020.610342. eCollection 2020.

Abstract

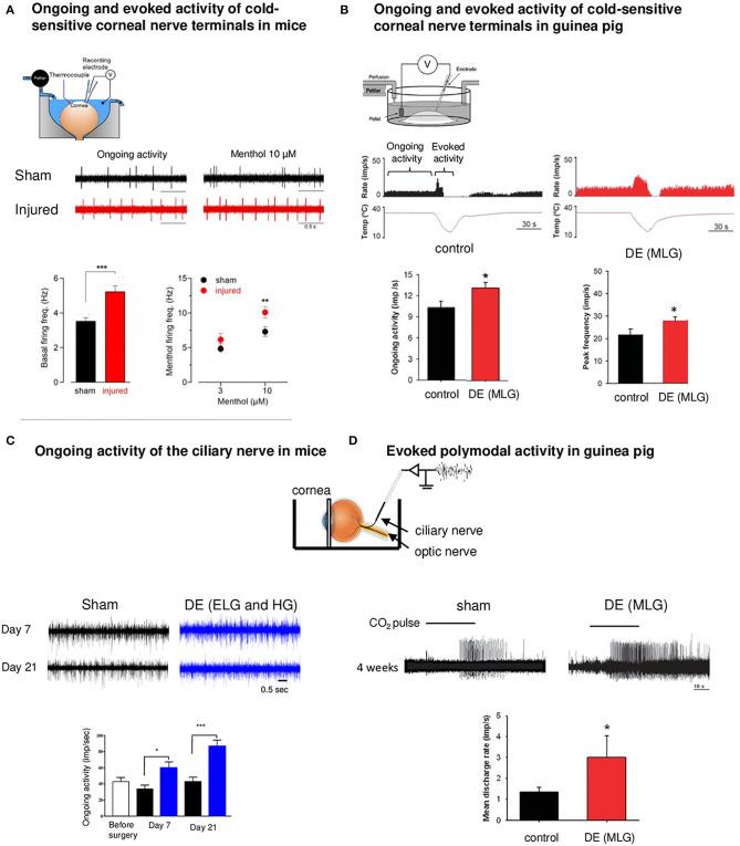
The cornea is the most densely innervated and sensitive tissue in the body. The cornea is exclusively innervated by C- and A-delta fibers, including mechano-nociceptors that are triggered by noxious mechanical stimulation, polymodal nociceptors that are excited by mechanical, chemical, and thermal stimuli, and cold thermoreceptors that are activated by cooling. Noxious stimulations activate corneal nociceptors whose cell bodies are located in the trigeminal ganglion (TG) and project central axons to the trigeminal brainstem sensory complex. Ocular pain, in particular, that driven by corneal nerves, is considered to be a core symptom of inflammatory and traumatic disorders of the ocular surface. Ocular surface injury affecting corneal nerves and leading to inflammatory responses can occur under multiple pathological conditions, such as chemical burn, persistent dry eye, and corneal neuropathic pain as well as after some ophthalmological surgical interventions such as photorefractive surgery. This review depicts the morphological and functional changes of corneal nerve terminals following corneal damage and dry eye disease (DED), both ocular surface conditions leading to sensory abnormalities. In addition, the recent fundamental and clinical findings of the importance of peripheral and central neuroimmune interactions in the development of corneal hypersensitivity are discussed. Next, the cellular and molecular changes of corneal neurons in the TG and central structures that are driven by corneal nerve abnormalities are presented. A better understanding of the corneal nerve abnormalities as well as neuroimmune interactions may contribute to the identification of a novel therapeutic targets for alleviating corneal pain.

摘要

角膜是人体中神经支配最密集且最敏感的组织。角膜仅由C纤维和Aδ纤维支配,包括由有害机械刺激触发的机械性伤害感受器、由机械、化学和热刺激激发的多模式伤害感受器以及由冷却激活的冷感受器。有害刺激激活角膜伤害感受器,其细胞体位于三叉神经节(TG),并将中枢轴突投射到三叉神经脑干感觉复合体。特别是由角膜神经驱动的眼痛,被认为是眼表炎症和创伤性疾病的核心症状。在多种病理条件下,如化学烧伤、持续性干眼、角膜神经性疼痛以及一些眼科手术干预(如屈光性手术)后,均可发生影响角膜神经并导致炎症反应的眼表损伤。本综述描述了角膜损伤和干眼病(DED)后角膜神经末梢的形态和功能变化,这两种眼表状况都会导致感觉异常。此外,还讨论了外周和中枢神经免疫相互作用在角膜超敏反应发生过程中的重要性的最新基础和临床研究结果。接下来,介绍了由角膜神经异常驱动的TG和中枢结构中角膜神经元的细胞和分子变化。更好地了解角膜神经异常以及神经免疫相互作用可能有助于确定减轻角膜疼痛的新治疗靶点。

https://cdn.ncbi.nlm.nih.gov/pmc/blobs/b5fc/7758484/726f1fc39b15/fncel-14-610342-g0001.jpg

文献AI研究员

20分钟写一篇综述,助力文献阅读效率提升50倍。

立即体验

用中文搜PubMed

大模型驱动的PubMed中文搜索引擎

马上搜索

文档翻译

学术文献翻译模型,支持多种主流文档格式。

立即体验