Suppr超能文献

四个枢纽基因调节肿瘤浸润免疫细胞、肿瘤微环境中的抗肿瘤免疫以及肺鳞癌患者的生存结局。

Four hub genes regulate tumor infiltration by immune cells, antitumor immunity in the tumor microenvironment, and survival outcomes in lung squamous cell carcinoma patients.

机构信息

Department of Thoracic Surgery, Shanghai Chest Hospital, Shanghai Jiao Tong University, Shanghai, China.

Institute for Thoracic Oncology, Shanghai Chest Hospital, Shanghai Jiao Tong University, Shanghai, China.

出版信息

Aging (Albany NY). 2021 Jan 10;13(3):3819-3842. doi: 10.18632/aging.202351.

Abstract

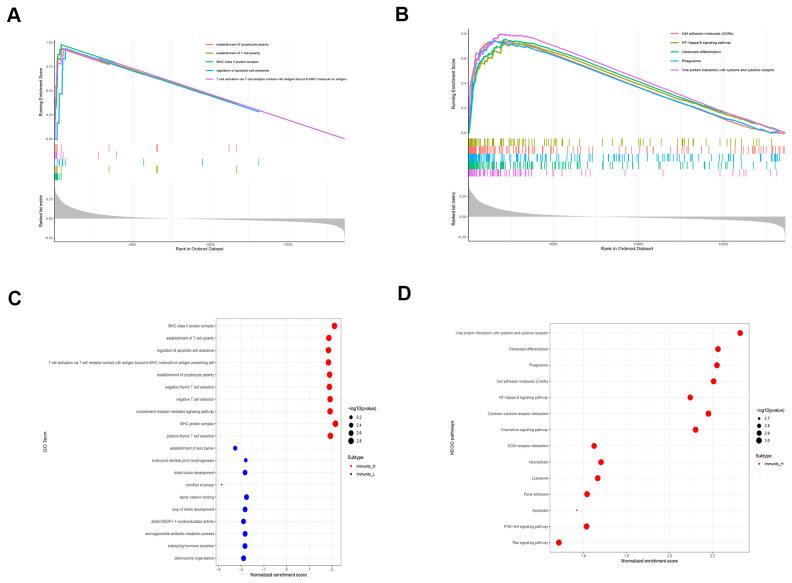
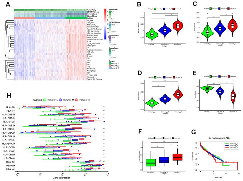
In this study, we performed bioinformatics analyses to identify hub genes that regulate tumor infiltration by immune cells and antitumor immunity in the lung squamous cell carcinoma (LUSC). We identified 1738 robust and stable differentially expressed genes (DEGs) in the LUSC tissues based on robust rank aggregation (RRA) analysis of RNA-sequencing data from 5 GEO-LUSC datasets. We then classified TCGA-LUSC patients based on ssGSEA and ESTIMATE analyses of LUSC tissues into high, medium and low immunity subgroups showing significant differences in tumor purity. Weighted gene co-expression network analysis of the robust DEGs revealed five immunity-related modules, including the brown module with 762 DEGs and 30 hub genes showing the highest correlation with the immunity-related LUSC patient subgroups and their clinicopathological characteristics. We selected four hub genes, and , for validation of the immunity status and prognosis of LUSC patients. High expression of these four genes correlated with increased infiltration of immune cell types, upregulation of the immunosuppressive TOX pathway genes, CD8 T cell exhaustion, and shorter overall survival of LUSC patients. These findings demonstrate that four hub genes regulate tumor infiltration of immune cells, anti-tumor immunity, and survival outcomes in LUSC patients.

摘要

在这项研究中,我们进行了生物信息学分析,以鉴定调节肺鳞状细胞癌(LUSC)中肿瘤浸润免疫细胞和抗肿瘤免疫的枢纽基因。我们基于 5 个 GEO-LUSC 数据集的 RNA-seq 数据的稳健秩聚合(RRA)分析,鉴定了 1738 个稳健且稳定的差异表达基因(DEG)。然后,我们根据 LUSC 组织的 ssGSEA 和 ESTIMATE 分析,将 TCGA-LUSC 患者分为高、中、低免疫亚组,这些亚组在肿瘤纯度方面存在显著差异。稳健 DEG 的加权基因共表达网络分析显示了五个免疫相关模块,包括包含 762 个 DEG 和 30 个枢纽基因的棕色模块,这些基因与免疫相关的 LUSC 患者亚组及其临床病理特征具有最高的相关性。我们选择了四个枢纽基因 、 、 ,用于验证 LUSC 患者的免疫状态和预后。这四个基因的高表达与免疫细胞类型的浸润增加、抑制性 TOX 途径基因的上调、CD8 T 细胞耗竭以及 LUSC 患者总体生存时间缩短相关。这些发现表明,四个枢纽基因调节了 LUSC 患者的肿瘤浸润免疫细胞、抗肿瘤免疫和生存结局。

https://cdn.ncbi.nlm.nih.gov/pmc/blobs/9fc2/7906216/268e997e3903/aging-13-202351-g001.jpg

文献AI研究员

20分钟写一篇综述,助力文献阅读效率提升50倍。

立即体验

用中文搜PubMed

大模型驱动的PubMed中文搜索引擎

马上搜索

文档翻译

学术文献翻译模型,支持多种主流文档格式。

立即体验