Suppr超能文献

3D 组织培养中的 RSV 和 HMPV 感染:病毒-宿主和病毒-病毒相互作用涉及的机制。

RSV and HMPV Infections in 3D Tissue Cultures: Mechanisms Involved in Virus-Host and Virus-Virus Interactions.

机构信息

Department of Microbiology and Molecular Medicine, Faculty of Medicine, University of Geneva, 1211 Geneva, Switzerland.

Research Center in Infectious Diseases, CHU of Quebec and Laval University, Quebec City, QC 47762, Canada.

出版信息

Viruses. 2021 Jan 19;13(1):139. doi: 10.3390/v13010139.

Abstract

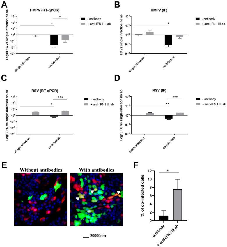
Respiratory viral infections constitute a global public health concern. Among prevalent respiratory viruses, two pneumoviruses can be life-threatening in high-risk populations. In young children, they constitute the first cause of hospitalization due to severe lower respiratory tract diseases. A better understanding of their pathogenesis is still needed as there are no approved efficient anti-viral nor vaccine against pneumoviruses. We studied Respiratory Syncytial virus (RSV) and human Metapneumovirus (HMPV) in single and dual infections in three-dimensional cultures, a highly relevant model to study viral respiratory infections of the airway epithelium. Our investigation showed that HMPV is less pathogenic than RSV in this model. Compared to RSV, HMPV replicated less efficiently, induced a lower immune response, did not block cilia beating, and was more sensitive to IFNs. In dual infections, RSV-infected epithelia were less permissive to HMPV. By neutralizing IFNs in co-infection assays, we partially prevented HMPV inhibition by RSV and significantly increased the number of co-infected cells in the tissue. This suggests that interference in dual infection would be at least partly mediated by the host immune response. In summary, this work provides new insight regarding virus-host and virus-virus interactions of pneumoviruses in the airway epithelium. This could be helpful for the proper handling of at-risk patients.

摘要

呼吸道病毒感染是全球公共卫生关注的一个问题。在流行的呼吸道病毒中,两种肺炎病毒可对高危人群构成威胁。在幼儿中,它们是因严重下呼吸道疾病而住院的首要原因。由于目前尚无针对肺炎病毒的有效抗病毒药物或疫苗,因此仍需要更好地了解其发病机制。我们在三维培养物中研究了呼吸道合胞病毒(RSV)和人偏肺病毒(HMPV)的单感染和双感染,这是一种研究气道上皮细胞病毒呼吸道感染的高度相关模型。我们的研究表明,在该模型中,HMPV 的致病性低于 RSV。与 RSV 相比,HMPV 的复制效率较低,诱导的免疫反应较低,不会阻断纤毛摆动,并且对干扰素更敏感。在双感染中,感染 RSV 的上皮细胞对 HMPV 的感染性较低。通过在共感染实验中中和 IFNs,我们部分阻止了 RSV 对 HMPV 的抑制作用,并显著增加了组织中共同感染细胞的数量。这表明,在双重感染中的干扰至少部分是由宿主免疫反应介导的。总之,这项工作提供了关于肺炎病毒在气道上皮细胞中的病毒-宿主和病毒-病毒相互作用的新见解。这可能有助于妥善处理高危患者。

https://cdn.ncbi.nlm.nih.gov/pmc/blobs/2074/7835908/7021ef609dca/viruses-13-00139-g001.jpg

文献AI研究员

20分钟写一篇综述,助力文献阅读效率提升50倍。

立即体验

用中文搜PubMed

大模型驱动的PubMed中文搜索引擎

马上搜索

文档翻译

学术文献翻译模型,支持多种主流文档格式。

立即体验