Suppr超能文献

鸡巨噬细胞感染传染性支气管炎病毒 M41 后的功能和基因表达分析。

Analysis of chicken macrophage functions and gene expressions following infectious bronchitis virus M41 infection.

机构信息

Department of Basic Veterinary Science, College of Veterinary Medicine, Heilongjiang Key Laboratory for Animal and Comparative Medicine, Northeast Agricultural University, Harbin, 150030, China.

Large Scale Instrument and Equipment Sharing Service Platform, Northeast Agricultural University, Harbin, 150030, China.

出版信息

Vet Res. 2021 Jan 28;52(1):14. doi: 10.1186/s13567-021-00896-z.

Abstract

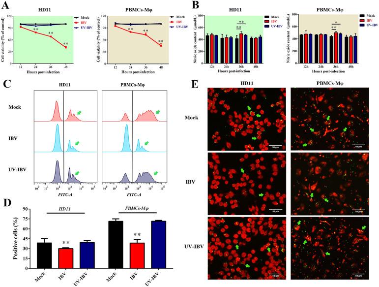
Infectious bronchitis virus (IBV) is a pathogenic coronavirus with high morbidity and mortality in chicken breeding. Macrophages with normal biofunctions are essential for host immune responses. In this study, the HD11 chicken macrophage cell line and chicken peripheral blood mononuclear cell-derived macrophages (PBMCs-Mφ) were infected with IBV at multiplicity of infection (MOI) of 10. The dynamic changes of their biofunctions, including cell viability, pathogen elimination function, phagocytic ability, and gene expressions of related proteins/mediators in innate and acquired immunity, inflammation, autophagy and apoptosis were analyzed. Results showed that IBV infection decreased chicken macrophage viability and phagocytic ability, and increased pathogen elimination function. Moreover, IBV augmented the gene expressions of most related proteins in macrophages involved in multiple host bioprocesses, and the dynamic changes of gene expressions had a close relationship with virus replication. Among them, MHCII, Fc receptor, TLR3, IFN-α, CCL4, MIF, IL-1β, IL-6, and iNOS showed significantly higher expressions in IBV-infected cells. However, TLR7, MyD88, MDA5, IFN-γ, MHCII, Fc receptor, MARCO, CD36, MIF, XCL1, CXCL12, TNF-α, iNOS, and IL-10 showed early decreased expressions. Overall, chicken macrophages play an important role in host innate and acquired immune responses to resist IBV infection, despite early damage or suppression. Moreover, the IBV-induced autophagy and apoptosis might participate in the virus-host cell interaction which is attributed to the biological process.

摘要

传染性支气管炎病毒(IBV)是一种致病性冠状病毒,在鸡养殖中具有高发病率和死亡率。具有正常生物功能的巨噬细胞是宿主免疫反应所必需的。在本研究中,以感染复数(MOI)为 10 感染 HD11 鸡巨噬细胞系和鸡外周血单核细胞来源的巨噬细胞(PBMCs-Mφ)。分析其生物功能的动态变化,包括细胞活力、病原体清除功能、吞噬能力以及固有和获得性免疫、炎症、自噬和细胞凋亡相关蛋白/介质的基因表达。结果表明,IBV 感染降低了鸡巨噬细胞的活力和吞噬能力,增强了病原体清除功能。此外,IBV 增强了参与宿主多种生物过程的巨噬细胞中大多数相关蛋白的基因表达,基因表达的动态变化与病毒复制密切相关。其中,MHCII、Fc 受体、TLR3、IFN-α、CCL4、MIF、IL-1β、IL-6 和 iNOS 在 IBV 感染细胞中的表达明显升高。然而,TLR7、MyD88、MDA5、IFN-γ、MHCII、Fc 受体、MARCO、CD36、MIF、XCL1、CXCL12、TNF-α、iNOS 和 IL-10 的表达早期下降。总之,鸡巨噬细胞在宿主固有和获得性免疫反应中发挥重要作用,以抵抗 IBV 感染,尽管早期受到损伤或抑制。此外,IBV 诱导的自噬和细胞凋亡可能参与病毒-宿主细胞相互作用,这归因于生物学过程。

https://cdn.ncbi.nlm.nih.gov/pmc/blobs/b960/7844944/b37b887e932a/13567_2021_896_Fig1_HTML.jpg

文献AI研究员

20分钟写一篇综述,助力文献阅读效率提升50倍。

立即体验

用中文搜PubMed

大模型驱动的PubMed中文搜索引擎

马上搜索

文档翻译

学术文献翻译模型,支持多种主流文档格式。

立即体验