Suppr超能文献

IGF-1激活S100A7/RAGE通路有助于乳腺癌血管生成。

Activation of the S100A7/RAGE Pathway by IGF-1 Contributes to Angiogenesis in Breast Cancer.

作者信息

Muoio Maria Grazia, Talia Marianna, Lappano Rosamaria, Sims Andrew H, Vella Veronica, Cirillo Francesca, Manzella Livia, Giuliano Marika, Maggiolini Marcello, Belfiore Antonino, De Francesco Ernestina Marianna

机构信息

Endocrinology, Department of Clinical and Experimental Medicine, University of Catania, Garibaldi-Nesima Hospital, 95122 Catania, Italy.

Department of Pharmacy, Health and Nutritional Sciences, University of Calabria, 87036 Rende, Italy.

出版信息

Cancers (Basel). 2021 Feb 4;13(4):621. doi: 10.3390/cancers13040621.

Abstract

BACKGROUND

Breast cancer (BC) mortality is increased among obese and diabetic patients. Both obesity and diabetes are associated with dysregulation of both the IGF-1R and the RAGE (Receptor for Advanced Glycation End Products) pathways, which contribute to complications of these disorders. The alarmin S100A7, signaling through the receptor RAGE, prompts angiogenesis, inflammation, and BC progression.

METHODS

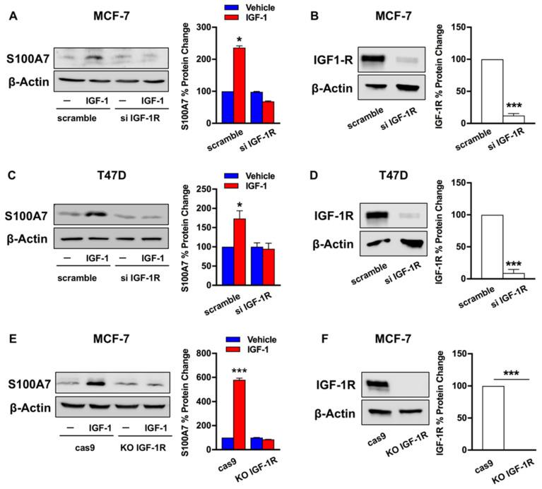
We performed bioinformatic analysis of BC gene expression datasets from published studies. We then used Estrogen Receptor (ER)-positive BC cells, CRISPR-mediated IGF-1R KO BC cells, and isogenic S100A7-transduced BC cells to investigate the role of IGF-1/IGF-1R in the regulation of S100A7 expression and tumor angiogenesis. To this aim, we also used gene silencing and pharmacological inhibitors, and we performed gene expression and promoter studies, western blotting analysis, ChIP and ELISA assays, endothelial cell proliferation and tube formation assay.

RESULTS

S100A7 expression correlates with worse prognostic outcomes in human BCs. In BC cells, the IGF-1/IGF-1R signaling engages STAT3 activation and its recruitment to the S100A7 promoter toward S100A7 increase. In human vascular endothelial cells, S100A7 activates RAGE signaling and prompts angiogenic effects.

CONCLUSIONS

In ER-positive BCs the IGF-1 dependent activation of the S100A7/RAGE signaling in adjacent endothelial cells may serve as a previously unidentified angiocrine effector. Targeting S100A7 may pave the way for a better control of BC, particularly in conditions of unopposed activation of the IGF-1/IGF-1R axis.

摘要

背景

肥胖和糖尿病患者的乳腺癌(BC)死亡率会升高。肥胖和糖尿病均与胰岛素样生长因子1受体(IGF-1R)和晚期糖基化终末产物受体(RAGE)通路的失调有关,这会导致这些疾病的并发症。警报素S100A7通过受体RAGE发出信号,促进血管生成、炎症和BC进展。

方法

我们对已发表研究中的BC基因表达数据集进行了生物信息学分析。然后,我们使用雌激素受体(ER)阳性BC细胞、CRISPR介导的IGF-1R敲除BC细胞和同基因S100A7转导的BC细胞,研究IGF-1/IGF-1R在调节S100A7表达和肿瘤血管生成中的作用。为此,我们还使用了基因沉默和药理抑制剂,并进行了基因表达和启动子研究、蛋白质免疫印迹分析、染色质免疫沉淀和酶联免疫吸附测定、内皮细胞增殖和管腔形成测定。

结果

S100A7表达与人类BC患者较差的预后结果相关。在BC细胞中,IGF-1/IGF-1R信号传导参与STAT3激活,并促使其募集到S100A7启动子,从而使S100A7增加。在人血管内皮细胞中,S100A7激活RAGE信号并促进血管生成效应。

结论

在ER阳性BC中,相邻内皮细胞中IGF-1依赖的S100A7/RAGE信号激活可能是一种先前未被识别的血管分泌效应器。靶向S100A7可能为更好地控制BC铺平道路,特别是在IGF-1/IGF-1R轴无对抗激活的情况下。

https://cdn.ncbi.nlm.nih.gov/pmc/blobs/0ba1/7915817/2d08458c8321/cancers-13-00621-g001.jpg

文献AI研究员

20分钟写一篇综述,助力文献阅读效率提升50倍。

立即体验

用中文搜PubMed

大模型驱动的PubMed中文搜索引擎

马上搜索

文档翻译

学术文献翻译模型,支持多种主流文档格式。

立即体验