Suppr超能文献

刺囊酸A通过α7-烟碱型乙酰胆碱受体依赖性白细胞介素-10/β-内啡肽信号复合物减轻神经性疼痛。

Cynandione A Alleviates Neuropathic Pain Through α7-nAChR-Dependent IL-10/β-Endorphin Signaling Complexes.

作者信息

Han Qiao-Qiao, Yin Min, Wang Zi-Ying, Liu Hao, Ao Jun-Ping, Wang Yong-Xiang

机构信息

King's Lab, Shanghai Jiao Tong University School of Pharmacy, Shanghai, China.

Jiangsu Key Laboratory for the Research and Utilization of Plants Resources, Institute of Botany, Jiangsu Province and Chinese Academy of Sciences, Nanjing, China.

出版信息

Front Pharmacol. 2021 Jan 27;11:614450. doi: 10.3389/fphar.2020.614450. eCollection 2020.

Abstract

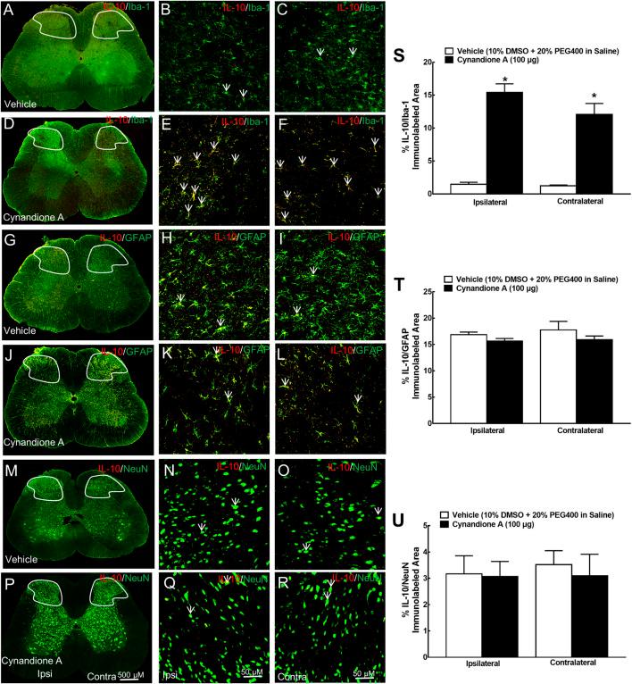
Cynandione A, an acetophenone isolated from Cynanchum Radix, exhibits antineuropathic pain effect. This study further explored the target molecule and signaling mechanisms underlying cynandione-A-induced antineuropathic pain. Intrathecal injection of cynandione A significantly attenuated mechanical allodynia in neuropathic rats and substantially increased spinal expression of IL-10 and β-endorphin but not dynorphin A. Cynandione A treatment also enhanced expression of IL-10 and β-endorphin but not α7 nicotinic acetylcholine receptors (nAChRs) in cultured microglia. The IL-10 antibody attenuated cynandione-A-induced spinal or microglial gene expression of β-endorphin and mechanical allodynia, whereas the β-endorphin antiserum blocked cynandione-A-induced mechanical antiallodynia but not spinal or microglial IL-10 gene expression. The α7 nAChR antagonist methyllycaconitine significantly reduced cynandione-A-induced mechanical antiallodynia and spinal or microglial expression of IL-10 and β-endorphin. Furthermore, cynandione A stimulated microglial phosphorylation of PKA, p38, and CREB in an α7-nAChR-dependent manner, and treatment with their inhibitors attenuated cynandione-A-induced mechanical antiallodynia and spinal or microglial expression of IL-10 and β-endorphin. In addition, cynandione A stimulated spinal phosphorylation of the transcription factor STAT3, which was inhibited by methyllycaconitine, the PKA activation inhibitor or IL-10 antibody. The STAT3 inhibitor NSC74859 also abolished cynandione-A-induced mechanical antiallodynia and spinal expression of β-endorphin. These findings suggest that cynandione A suppresses neuropathic pain through α7-nAChR-dependent IL-10/β-endorphin signaling pathway in spinal microglia.

摘要

从白薇中分离得到的苯乙酮类化合物白薇酮A具有抗神经性疼痛的作用。本研究进一步探讨了白薇酮A诱导抗神经性疼痛的靶分子和信号传导机制。鞘内注射白薇酮A可显著减轻神经性大鼠的机械性异常性疼痛,并显著增加脊髓中白细胞介素-10(IL-10)和β-内啡肽的表达,但对强啡肽A无影响。白薇酮A处理还可增强培养的小胶质细胞中IL-10和β-内啡肽的表达,但对α7烟碱型乙酰胆碱受体(nAChRs)无影响。IL-10抗体可减弱白薇酮A诱导的脊髓或小胶质细胞中β-内啡肽的基因表达及机械性异常性疼痛,而β-内啡肽抗血清可阻断白薇酮A诱导的机械性抗伤害性疼痛,但对脊髓或小胶质细胞中IL-10基因表达无影响。α7 nAChR拮抗剂甲基lycaconitine可显著降低白薇酮A诱导的机械性抗伤害性疼痛以及脊髓或小胶质细胞中IL-10和β-内啡肽的表达。此外,白薇酮A以α7-nAChR依赖性方式刺激小胶质细胞中蛋白激酶A(PKA)、p38和环磷腺苷反应元件结合蛋白(CREB)的磷酸化,用其抑制剂处理可减弱白薇酮A诱导的机械性抗伤害性疼痛以及脊髓或小胶质细胞中IL-10和β-内啡肽的表达。此外,白薇酮A可刺激脊髓中转录因子信号转导子和转录激活子3(STAT3)的磷酸化,这一作用被甲基lycaconitine、PKA激活抑制剂或IL-10抗体所抑制。STAT3抑制剂NSC74859也可消除白薇酮A诱导的机械性抗伤害性疼痛和脊髓中β-内啡肽的表达。这些研究结果表明,白薇酮A通过脊髓小胶质细胞中α7-nAChR依赖性IL-10/β-内啡肽信号通路抑制神经性疼痛。

https://cdn.ncbi.nlm.nih.gov/pmc/blobs/c385/7873367/5431db988ccd/fphar-11-614450-g001.jpg

文献AI研究员

20分钟写一篇综述,助力文献阅读效率提升50倍。

立即体验

用中文搜PubMed

大模型驱动的PubMed中文搜索引擎

马上搜索

文档翻译

学术文献翻译模型,支持多种主流文档格式。

立即体验