Suppr超能文献

用于秀丽隐杆线虫代谢和寿命研究的替代食物来源。

An alternative food source for metabolism and longevity studies in Caenorhabditis elegans.

机构信息

Molecular and Integrative Physiology Department, University of Michigan, Ann Arbor, MI, USA.

Molecular, Cellular, and Developmental Biology Department, University of Michigan, Ann Arbor, MI, USA.

出版信息

Commun Biol. 2021 Feb 26;4(1):258. doi: 10.1038/s42003-021-01764-4.

Abstract

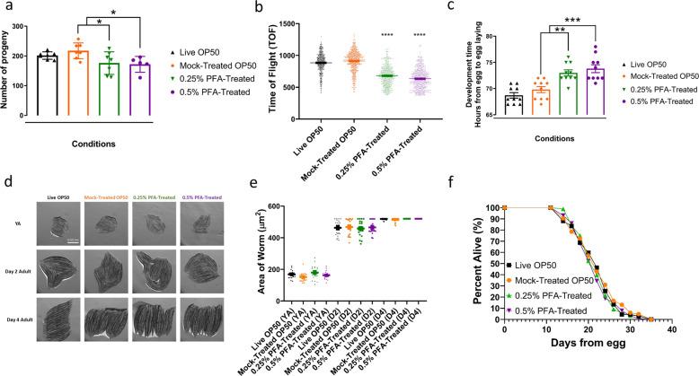
Caenorhabditis elegans is an instrumental research model used to advance our knowledge in areas including development, metabolism, and aging. However, research on metabolism and/or other measures of health/aging are confounded by the nematode's food source in the lab, live E. coli bacteria. Commonly used treatments, including ultraviolet irradiation and antibiotics, are successful in preventing bacterial replication, but the bacteria can remain metabolically active. The purpose of this study is to develop a metabolically inactive food source for the worms that will allow us to minimize the confounding effects of bacterial metabolism on worm metabolism and aging. Our strategy is to use a paraformaldehyde (PFA) treated E. coli food source and to determine its effects on worm health, metabolism and longevity. We initially determine the lowest possible concentrations of PFA necessary to rapidly and reproducibly kill bacteria. We then measure various aspects of worm behavior, healthspan and longevity, including growth rate, food attraction, brood size, lifespan and metabolic assessments, such as oxygen consumption and metabolomics. Our resulting data show that worms eat and grow well on these bacteria and support the use of 0.5% PFA-killed bacteria as a nematode food source for metabolic, drug, and longevity experiments.

摘要

秀丽隐杆线虫是一种重要的研究模型,可用于推进我们在发育、代谢和衰老等领域的知识。然而,由于实验室中线虫的食物来源——活体大肠杆菌的存在,代谢和/或其他健康/衰老指标的研究受到了干扰。常用的处理方法,包括紫外线照射和抗生素,可成功防止细菌复制,但细菌仍能保持代谢活性。本研究旨在开发一种对线虫代谢无活性的食物来源,以最大程度地减少细菌代谢对线虫代谢和衰老的干扰。我们的策略是使用多聚甲醛(PFA)处理的大肠杆菌食物来源,并确定其对蠕虫健康、代谢和寿命的影响。我们首先确定了最低可能的 PFA 浓度,以快速且可重复地杀死细菌。然后,我们测量了蠕虫行为、寿命和代谢评估等各个方面的健康状况和寿命,包括生长速度、食物吸引力、繁殖大小、寿命以及代谢评估,如耗氧量和代谢组学。我们的研究结果表明,蠕虫可以很好地食用和生长在这些细菌上,并且支持使用 0.5% PFA 杀死的细菌作为线虫的代谢、药物和寿命实验的食物来源。

https://cdn.ncbi.nlm.nih.gov/pmc/blobs/f880/7910432/e495fcb39446/42003_2021_1764_Fig1_HTML.jpg

文献AI研究员

20分钟写一篇综述,助力文献阅读效率提升50倍。

立即体验

用中文搜PubMed

大模型驱动的PubMed中文搜索引擎

马上搜索

文档翻译

学术文献翻译模型,支持多种主流文档格式。

立即体验