Suppr超能文献

致命性前列腺癌治疗抵抗的转录中介物。

Transcriptional mediators of treatment resistance in lethal prostate cancer.

机构信息

Harvard Graduate Program in Biophysics, Boston, MA, USA.

Department of Medical Oncology, Dana-Farber Cancer Institute, Boston, MA, USA.

出版信息

Nat Med. 2021 Mar;27(3):426-433. doi: 10.1038/s41591-021-01244-6. Epub 2021 Mar 4.

Abstract

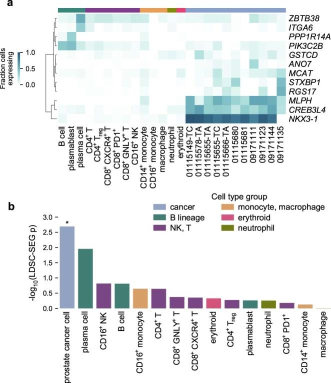
Metastatic castration-resistant prostate cancer is typically lethal, exhibiting intrinsic or acquired resistance to second-generation androgen-targeting therapies and minimal response to immune checkpoint inhibitors. Cellular programs driving resistance in both cancer and immune cells remain poorly understood. We present single-cell transcriptomes from 14 patients with advanced prostate cancer, spanning all common metastatic sites. Irrespective of treatment exposure, adenocarcinoma cells pervasively coexpressed multiple androgen receptor isoforms, including truncated isoforms hypothesized to mediate resistance to androgen-targeting therapies. Resistance to enzalutamide was associated with cancer cell-intrinsic epithelial-mesenchymal transition and transforming growth factor-β signaling. Small cell carcinoma cells exhibited divergent expression programs driven by transcriptional regulators promoting lineage plasticity and HOXB5, HOXB6 and NR1D2 (refs. ). Additionally, a subset of patients had high expression of dysfunction markers on cytotoxic CD8 T cells undergoing clonal expansion following enzalutamide treatment. Collectively, the transcriptional characterization of cancer and immune cells from human metastatic castration-resistant prostate cancer provides a basis for the development of therapeutic approaches complementing androgen signaling inhibition.

摘要

转移性去势抵抗性前列腺癌通常是致命的,对第二代雄激素靶向治疗具有内在或获得性耐药性,对免疫检查点抑制剂的反应极小。导致癌症和免疫细胞耐药的细胞程序仍知之甚少。我们展示了来自 14 名晚期前列腺癌患者的单细胞转录组,涵盖了所有常见的转移性部位。无论是否接受治疗,腺癌细胞普遍共表达多种雄激素受体亚型,包括假设介导雄激素靶向治疗耐药的截断亚型。对恩扎卢胺的耐药性与癌细胞内在的上皮-间充质转化和转化生长因子-β信号有关。小细胞癌表现出由促进谱系可塑性和 HOXB5、HOXB6 和 NR1D2 的转录因子驱动的不同表达程序(参考文献)。此外,一部分患者在接受恩扎卢胺治疗后,具有高表达细胞毒性 CD8 T 细胞的功能障碍标志物,这些细胞经历了克隆扩增。总的来说,对人类转移性去势抵抗性前列腺癌的癌症和免疫细胞的转录特征为开发补充雄激素信号抑制的治疗方法提供了基础。

https://cdn.ncbi.nlm.nih.gov/pmc/blobs/05d7/7960507/9052a669a4be/41591_2021_1244_Fig1_HTML.jpg

文献AI研究员

20分钟写一篇综述,助力文献阅读效率提升50倍。

立即体验

用中文搜PubMed

大模型驱动的PubMed中文搜索引擎

马上搜索

文档翻译

学术文献翻译模型,支持多种主流文档格式。

立即体验