Suppr超能文献

暴露于聚苯乙烯纳米塑料下的小鼠胚胎成纤维细胞的应激反应。

Stress Response of Mouse Embryonic Fibroblasts Exposed to Polystyrene Nanoplastics.

机构信息

Department of Life Science, University of Seoul, Seoul 02504, Korea.

School of Environmental Engineering, University of Seoul, Seoul 02504, Korea.

出版信息

Int J Mol Sci. 2021 Feb 20;22(4):2094. doi: 10.3390/ijms22042094.

Abstract

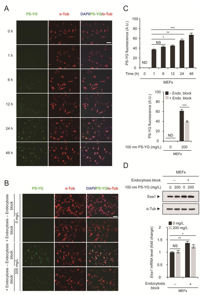
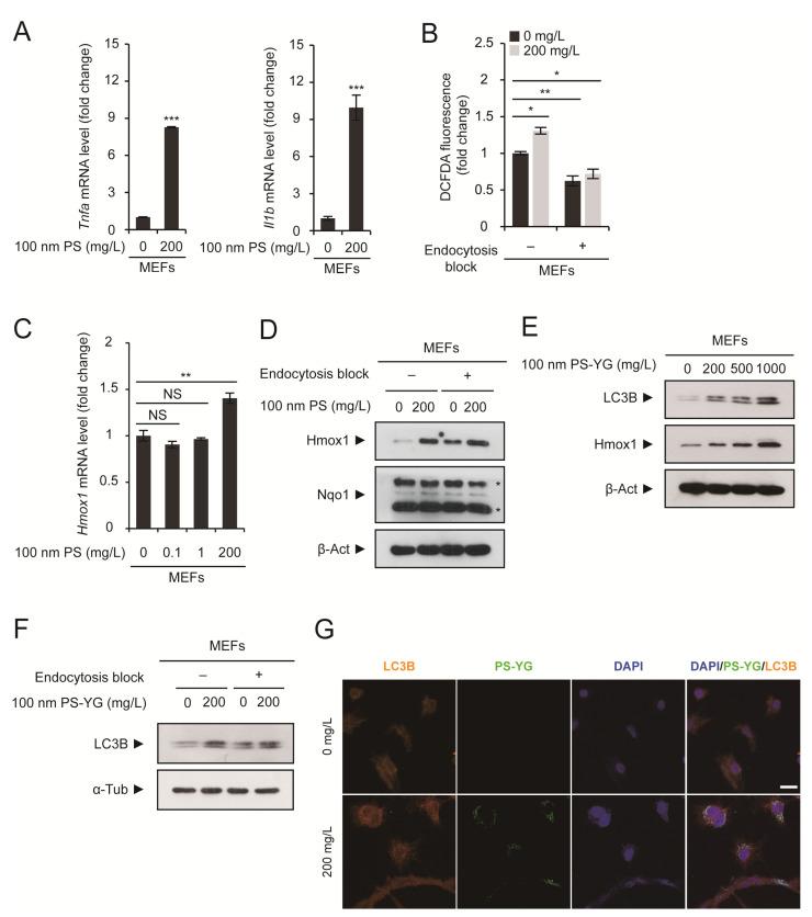
Polystyrene (PS) nanoplastic exposure has been shown to affect the viability of neuronal cells isolated from mouse embryonic brains. However, the viability of mouse embryonic fibroblasts (MEFs) was not affected although PS nanoplastics accumulated in the cytoplasm. It is currently unknown whether MEFs do not respond to PS nanoplastics or their cellular functions are altered without compromising viability. Here, we found that PS nanoplastics entered the cells via endocytosis and were then released into the cytoplasm, probably by endosomal escape, or otherwise remained in the endosome. Oxidative and inflammatory stress caused by intracellular PS nanoplastics induced the antioxidant response pathway and activated the autophagic pathway. However, colocalization of the autophagic marker LC3B and PS nanoplastics suggested that PS nanoplastics in the cytoplasm might interfere with normal autophagic function. Furthermore, autophagic flux could be impaired, probably due to accumulation of PS nanoplastic-containing lysosomes or autolysosomes. Intriguingly, the level of accumulated PS nanoplastics decreased during prolonged culture when MEFs were no longer exposed to PS nanoplastics. These results indicate that accumulated PS nanoplastics are removed or exported out of the cells. Therefore, PS nanoplastics in the cytoplasm affect cellular functions, but it is temporal and MEFs can overcome the stress caused by PS nanoplastic exposure.

摘要

聚苯乙烯(PS)纳米塑料暴露已被证明会影响从小鼠胚胎脑中分离出的神经元细胞的活力。然而,尽管 PS 纳米塑料在细胞质中积累,小鼠胚胎成纤维细胞(MEFs)的活力却没有受到影响。目前尚不清楚 MEFs 是否对 PS 纳米塑料没有反应,或者它们的细胞功能是否在不影响活力的情况下发生改变。在这里,我们发现 PS 纳米塑料通过内吞作用进入细胞,然后通过内体逃逸或其他方式留在内体中释放到细胞质中。细胞内 PS 纳米塑料引起的氧化和炎症应激诱导了抗氧化反应途径并激活了自噬途径。然而,自噬标记物 LC3B 和 PS 纳米塑料的共定位表明细胞质中的 PS 纳米塑料可能干扰正常的自噬功能。此外,自噬流可能受损,可能是由于含有 PS 纳米塑料的溶酶体或自溶酶体的积累。有趣的是,当 MEFs 不再暴露于 PS 纳米塑料时,延长培养时间会导致细胞内积累的 PS 纳米塑料水平降低。这些结果表明,细胞内积累的 PS 纳米塑料被清除或从细胞中输出。因此,细胞质中的 PS 纳米塑料会影响细胞功能,但这是暂时的,MEFs 可以克服 PS 纳米塑料暴露引起的应激。

https://cdn.ncbi.nlm.nih.gov/pmc/blobs/31bd/7923411/1aa603aafe21/ijms-22-02094-g001.jpg

文献AI研究员

20分钟写一篇综述,助力文献阅读效率提升50倍。

立即体验

用中文搜PubMed

大模型驱动的PubMed中文搜索引擎

马上搜索

文档翻译

学术文献翻译模型,支持多种主流文档格式。

立即体验