Suppr超能文献

灭活新冠病毒疫苗BBV152的安全性和免疫原性:一项双盲、随机、多中心2期试验的中期结果以及一项双盲、随机1期试验的3个月随访

Safety and immunogenicity of an inactivated SARS-CoV-2 vaccine, BBV152: interim results from a double-blind, randomised, multicentre, phase 2 trial, and 3-month follow-up of a double-blind, randomised phase 1 trial.

作者信息

Ella Raches, Reddy Siddharth, Jogdand Harsh, Sarangi Vamshi, Ganneru Brunda, Prasad Sai, Das Dipankar, Raju Dugyala, Praturi Usha, Sapkal Gajanan, Yadav Pragya, Reddy Prabhakar, Verma Savita, Singh Chandramani, Redkar Sagar Vivek, Gillurkar Chandra Sekhar, Kushwaha Jitendra Singh, Mohapatra Satyajit, Bhate Amit, Rai Sanjay, Panda Samiran, Abraham Priya, Gupta Nivedita, Ella Krishna, Bhargava Balram, Vadrevu Krishna Mohan

机构信息

Bharat Biotech, Hyderabad, India.

Indian Council of Medical Research-National Institute of Virology, Pune, India.

出版信息

Lancet Infect Dis. 2021 Jul;21(7):950-961. doi: 10.1016/S1473-3099(21)00070-0. Epub 2021 Mar 8.

Abstract

BACKGROUND

BBV152 is a whole-virion inactivated SARS-CoV-2 vaccine (3 μg or 6 μg) formulated with a toll-like receptor 7/8 agonist molecule (IMDG) adsorbed to alum (Algel). We previously reported findings from a double-blind, multicentre, randomised, controlled phase 1 trial on the safety and immunogenicity of three different formulations of BBV152 (3 μg with Algel-IMDG, 6 μg with Algel-IMDG, or 6 μg with Algel) and one Algel-only control (no antigen), with the first dose administered on day 0 and the second dose on day 14. The 3 μg and 6 μg with Algel-IMDG formulations were selected for this phase 2 study. Herein, we report interim findings of the phase 2 trial on the immunogenicity and safety of BBV152, with the first dose administered on day 0 and the second dose on day 28.

METHODS

We did a double-blind, randomised, multicentre, phase 2 clinical trial to evaluate the immunogenicity and safety of BBV152 in healthy adults and adolescents (aged 12-65 years) at nine hospitals in India. Participants with positive SARS-CoV-2 nucleic acid and serology tests were excluded. Participants were randomly assigned (1:1) to receive either 3 μg with Algel-IMDG or 6 μg with Algel-IMDG. Block randomisation was done by use of an interactive web response system. Participants, investigators, study coordinators, study-related personnel, and the sponsor were masked to treatment group allocation. Two intramuscular doses of vaccine were administered on day 0 and day 28. The primary outcome was SARS-CoV-2 wild-type neutralising antibody titres and seroconversion rates (defined as a post-vaccination titre that was at least four-fold higher than the baseline titre) at 4 weeks after the second dose (day 56), measured by use of the plaque-reduction neutralisation test (PRNT) and the microneutralisation test (MNT). The primary outcome was assessed in all participants who had received both doses of the vaccine. Cell-mediated responses were a secondary outcome and were assessed by T-helper-1 (Th1)/Th2 profiling at 2 weeks after the second dose (day 42). Safety was assessed in all participants who received at least one dose of the vaccine. In addition, we report immunogenicity results from a follow-up blood draw collected from phase 1 trial participants at 3 months after they received the second dose (day 104). This trial is registered at ClinicalTrials.gov, NCT04471519.

FINDINGS

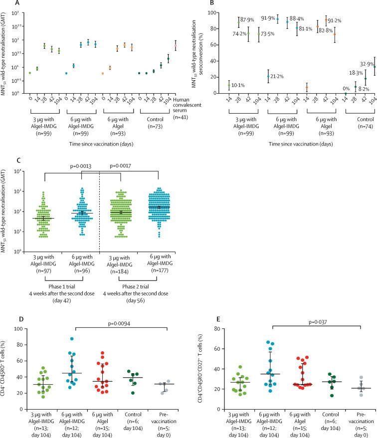
Between Sept 5 and 12, 2020, 921 participants were screened, of whom 380 were enrolled and randomly assigned to the 3 μg with Algel-IMDG group (n=190) or 6 μg with Algel-IMDG group (n=190). Geometric mean titres (GMTs; PRNT) at day 56 were significantly higher in the 6 μg with Algel-IMDG group (197·0 [95% CI 155·6-249·4]) than the 3 μg with Algel-IMDG group (100·9 [74·1-137·4]; p=0·0041). Seroconversion based on PRNT at day 56 was reported in 171 (92·9% [95% CI 88·2-96·2] of 184 participants in the 3 μg with Algel-IMDG group and 174 (98·3% [95·1-99·6]) of 177 participants in the 6 μg with Algel-IMDG group. GMTs (MNT) at day 56 were 92·5 (95% CI 77·7-110·2) in the 3 μg with Algel-IMDG group and 160·1 (135·8-188·8) in the 6 μg with Algel-IMDG group. Seroconversion based on MNT at day 56 was reported in 162 (88·0% [95% CI 82·4-92·3]) of 184 participants in the 3 μg with Algel-IMDG group and 171 (96·6% [92·8-98·8]) of 177 participants in the 6 μg with Algel-IMDG group. The 3 μg with Algel-IMDG and 6 μg with Algel-IMDG formulations elicited T-cell responses that were biased to a Th1 phenotype at day 42. No significant difference in the proportion of participants who had a solicited local or systemic adverse reaction in the 3 μg with Algel-IMDG group (38 [20·0%; 95% CI 14·7-26·5] of 190) and the 6 μg with Algel-IMDG group (40 [21·1%; 15·5-27·5] of 190) was observed on days 0-7 and days 28-35; no serious adverse events were reported in the study. From the phase 1 trial, 3-month post-second-dose GMTs (MNT) were 39·9 (95% CI 32·0-49·9) in the 3μg with Algel-IMDG group, 69·5 (53·7-89·9) in the 6 μg with Algel-IMDG group, 53·3 (40·1-71·0) in the 6 μg with Algel group, and 20·7 (14·5-29·5) in the Algel alone group.

INTERPRETATION

In the phase 1 trial, BBV152 induced high neutralising antibody responses that remained elevated in all participants at 3 months after the second vaccination. In the phase 2 trial, BBV152 showed better reactogenicity and safety outcomes, and enhanced humoral and cell-mediated immune responses compared with the phase 1 trial. The 6 μg with Algel-IMDG formulation has been selected for the phase 3 efficacy trial.

FUNDING

Bharat Biotech International.

TRANSLATION

For the Hindi translation of the abstract see Supplementary Materials section.

摘要

背景

BBV152是一种全病毒灭活的严重急性呼吸综合征冠状病毒2(SARS-CoV-2)疫苗(3μg或6μg),其配方中含有一种吸附于明矾(Algel)的Toll样受体7/8激动剂分子(IMDG)。我们之前报告了一项双盲、多中心、随机对照1期试验的结果,该试验针对三种不同配方的BBV152(3μg与Algel-IMDG、6μg与Algel-IMDG或6μg与Algel)以及一种仅含Algel的对照(无抗原)的安全性和免疫原性进行研究,首剂于第0天接种,第二剂于第14天接种。本2期研究选择了3μg与Algel-IMDG和6μg与Algel-IMDG配方。在此,我们报告BBV152免疫原性和安全性2期试验的中期结果,首剂于第0天接种,第二剂于第28天接种。

方法

我们开展了一项双盲、随机、多中心2期临床试验,以评估BBV152在印度9家医院健康成人及青少年(12 - 65岁)中的免疫原性和安全性。排除SARS-CoV-2核酸和血清学检测呈阳性的参与者。参与者被随机分配(1:1)接受3μg与Algel-IMDG或6μg与Algel-IMDG。采用交互式网络响应系统进行区组随机化。参与者、研究者、研究协调员、研究相关人员及申办者均对治疗组分配情况不知情。在第0天和第28天各接种两剂肌肉注射疫苗。主要结局是在第二剂接种后4周(第56天),通过蚀斑减少中和试验(PRNT)和微量中和试验(MNT)测量的SARS-CoV-2野生型中和抗体滴度及血清转化率(定义为接种后滴度至少比基线滴度高四倍)。在所有接受两剂疫苗的参与者中评估主要结局。细胞介导反应为次要结局,在第二剂接种后2周(第42天)通过T辅助细胞1(Th1)/Th2谱分析进行评估。在所有接受至少一剂疫苗的参与者中评估安全性。此外,我们报告了1期试验参与者在接受第二剂接种后3个月(第104天)采集的随访血样的免疫原性结果。本试验已在ClinicalTrials.gov注册,注册号为NCT04471519。

结果

在2020年9月5日至12日期间,共筛查921名参与者,其中380名被纳入并随机分配至接受3μg与Algel-IMDG组(n = 190)或6μg与Algel-IMDG组(n = 190)。在第56天,6μg与Algel-IMDG组的几何平均滴度(GMTs;PRNT)(197.0 [95%CI 155.6 - 249.4])显著高于3μg与Algel-IMDG组(100.9 [74.1 - 137.4];p = 0.0041)。在3μg与Algel-IMDG组的184名参与者中,有171名(92.9% [95%CI 88.2 - 96.2])在第56天基于PRNT报告血清转化,在6μg与Algel-IMDG组的177名参与者中有174名(98.3% [95.1 - 99.6])。在第56天,3μg与Algel-IMDG组的GMTs(MNT)为92.5(95%CI 77.7 - 110.2),6μg与Algel-IMDG组为160.1(135.8 - 188.8)。在3μg与Algel-IMDG组的184名参与者中,有162名(88.0% [95%CI 82.4 - 92.3])在第56天基于MNT报告血清转化,在6μg与Algel-IMDG组的177名参与者中有171名(96.6% [92.8 - 98.8])。3μg与Algel-IMDG和6μg与Algel-IMDG配方在第42天引发偏向Th1表型的T细胞反应。在第0 - 7天和第28 - 35天,3μg与Algel-IMDG组(190名中的38名[20.0%;95%CI 14.7 - 26.5])和6μg与Algel-IMDG组(190名中的40名[21.1%;15.5 - 27.5])中出现预期局部或全身不良反应的参与者比例无显著差异;研究中未报告严重不良事件。来自1期试验的数据显示,在第二剂接种后3个月,3μg与Algel-IMDG组的GMTs(MNT)为39.9(95%CI 32.0 - 49.9),6μg与Algel-IMDG组为69.5(53.7 - 89.9),6μg与Algel组为53.3(40.1 - 71.0),仅含Algel组为20.7(14.5 - 29.5)。

解读

在1期试验中,BBV152诱导了高中和抗体反应,在第二次接种后3个月所有参与者中该反应仍维持在较高水平。在2期试验中,与1期试验相比,BBV152表现出更好的反应原性和安全性结果,并增强了体液和细胞介导的免疫反应。6μg与Algel-IMDG配方已被选用于3期疗效试验。

资助

巴拉特生物技术国际公司。

翻译

摘要的印地语翻译见补充材料部分。

https://cdn.ncbi.nlm.nih.gov/pmc/blobs/d6ef/8221739/6bad15d079cb/gr1_lrg.jpg

文献AI研究员

20分钟写一篇综述,助力文献阅读效率提升50倍。

立即体验

用中文搜PubMed

大模型驱动的PubMed中文搜索引擎

马上搜索

文档翻译

学术文献翻译模型,支持多种主流文档格式。

立即体验