Suppr超能文献

针对富含β5整合素的胰腺癌的肿瘤穿透疗法。

Tumor-penetrating therapy for β5 integrin-rich pancreas cancer.

作者信息

Hurtado de Mendoza Tatiana, Mose Evangeline S, Botta Gregory P, Braun Gary B, Kotamraju Venkata R, French Randall P, Suzuki Kodai, Miyamura Norio, Teesalu Tambet, Ruoslahti Erkki, Lowy Andrew M, Sugahara Kazuki N

机构信息

Cancer Research Center, Sanford-Burnham-Prebys Medical Discovery Institute, La Jolla, CA, USA.

Department of Surgery, Division of Surgical Oncology, Moores Cancer Center, University of California, San Diego, La Jolla, CA, USA.

出版信息

Nat Commun. 2021 Mar 9;12(1):1541. doi: 10.1038/s41467-021-21858-1.

Abstract

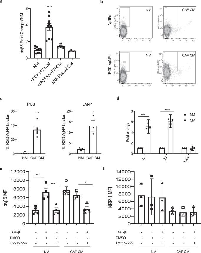
Pancreatic ductal adenocarcinoma (PDAC) is characterized by marked desmoplasia and drug resistance due, in part, to poor drug delivery to extravascular tumor tissue. Here, we report that carcinoma-associated fibroblasts (CAFs) induce β5 integrin expression in tumor cells in a TGF-β dependent manner, making them an efficient drug delivery target for the tumor-penetrating peptide iRGD. The capacity of iRGD to deliver conjugated and co-injected payloads is markedly suppressed when β5 integrins are knocked out in the tumor cells. Of note, β5 integrin knock-out in tumor cells leads to reduced disease burden and prolonged survival of the mice, demonstrating its contribution to PDAC progression. iRGD significantly potentiates co-injected chemotherapy in KPC mice with high β5 integrin expression and may be a powerful strategy to target an aggressive PDAC subpopulation.

摘要

胰腺导管腺癌(PDAC)的特征是显著的促纤维增生和耐药性,部分原因是药物向血管外肿瘤组织的递送不佳。在此,我们报告癌相关成纤维细胞(CAF)以TGF-β依赖性方式诱导肿瘤细胞中β5整合素的表达,使其成为肿瘤穿透肽iRGD的有效药物递送靶点。当肿瘤细胞中的β5整合素被敲除时,iRGD递送偶联和共同注射的有效载荷的能力会受到显著抑制。值得注意的是,肿瘤细胞中β5整合素的敲除会导致小鼠疾病负担减轻和生存期延长,证明其对PDAC进展的作用。iRGD可显著增强在高表达β5整合素的KPC小鼠中共同注射的化疗效果,可能是靶向侵袭性PDAC亚群的有力策略。

https://cdn.ncbi.nlm.nih.gov/pmc/blobs/b523/7943581/9b01c83c5742/41467_2021_21858_Fig1_HTML.jpg

文献AI研究员

20分钟写一篇综述,助力文献阅读效率提升50倍。

立即体验

用中文搜PubMed

大模型驱动的PubMed中文搜索引擎

马上搜索

文档翻译

学术文献翻译模型,支持多种主流文档格式。

立即体验