Suppr超能文献

血红素加氧酶-1 诱导剂血红素不能抑制 SARS-CoV-2 病毒感染。

Heme oxygenase-1 inducer hemin does not inhibit SARS-CoV-2 virus infection.

机构信息

Gene Therapy and Regulation of Gene Expression Program, CIMA Universidad de Navarra, Pamplona, Spain; IdiSNA, Navarra Institute for Health Research, Pamplona, Spain.

IdiSNA, Navarra Institute for Health Research, Pamplona, Spain; Hepatology Program, CIMA Universidad de Navarra, Pamplona, Spain.

出版信息

Biomed Pharmacother. 2021 May;137:111384. doi: 10.1016/j.biopha.2021.111384. Epub 2021 Feb 13.

Abstract

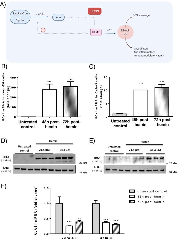
Antiviral agents with different mechanisms of action could induce synergistic effects against SARS-CoV-2 infection. Some reports suggest the therapeutic potential of the heme oxygenase-1 (HO-1) enzyme against virus infection. Given that hemin is a natural inducer of the HO-1 gene, the aim of this study was to develop an in vitro assay to analyze the antiviral potency of hemin against SARS-CoV-2 infection. A SARS-CoV-2 infectivity assay was conducted in Vero-E6 and Calu-3 epithelial cell lines. The antiviral effect of hemin, and chloroquine as a control, against SARS-CoV-2 virus infection was quantified by RT-qPCR using specific oligonucleotides for the N gene. Chloroquine induced a marked reduction of viral genome copies in kidney epithelial Vero-E6 cells but not in lung cancer Calu-3 cells. Hemin administration to the culture medium induced a high induction in the expression of the HO-1 gene that was stronger in Vero-E6 macaque-derived cells than in the human Calu-3 cell line. However, hemin treatment did not modify SARS-CoV-2 replication, as measured by viral genome quantification 48 h post-infection for Vero-E6 and 72 h post-infection for the Calu-3 lineages. In conclusion, although exposure to hemin induced strong HO-1 up-regulation, this effect was unable to inhibit or delay the progression of SARS-CoV-2 infection in two epithelial cell lines susceptible to infection.

摘要

具有不同作用机制的抗病毒药物可能对 SARS-CoV-2 感染产生协同作用。一些报告表明血红素加氧酶-1(HO-1)酶对病毒感染具有治疗潜力。鉴于血红素是 HO-1 基因的天然诱导剂,本研究旨在开发一种体外分析血红素抑制 SARS-CoV-2 感染的抗病毒效力的测定方法。在 Vero-E6 和 Calu-3 上皮细胞系中进行 SARS-CoV-2 感染测定。使用针对 N 基因的特异性寡核苷酸,通过 RT-qPCR 定量测定血红素和氯喹(作为对照)对 SARS-CoV-2 病毒感染的抗病毒作用。氯喹诱导肾上皮 Vero-E6 细胞中病毒基因组拷贝数明显减少,但在肺癌 Calu-3 细胞中没有。血红素给药至培养基中诱导 HO-1 基因的高表达,在源自食蟹猴的 Vero-E6 细胞中比在人 Calu-3 细胞系中更强。然而,血红素处理并没有改变 SARS-CoV-2 复制,如感染后 48 小时的 Vero-E6 和感染后 72 小时的 Calu-3 系的病毒基因组定量所测量的那样。总之,尽管血红素暴露诱导了强烈的 HO-1 上调,但这种效应不能抑制或延迟两种易感染的上皮细胞系中 SARS-CoV-2 感染的进展。

https://cdn.ncbi.nlm.nih.gov/pmc/blobs/45e1/7881701/3315e25d41b3/ga1_lrg.jpg

文献AI研究员

20分钟写一篇综述,助力文献阅读效率提升50倍。

立即体验

用中文搜PubMed

大模型驱动的PubMed中文搜索引擎

马上搜索

文档翻译

学术文献翻译模型,支持多种主流文档格式。

立即体验