Suppr超能文献

TOX 可通过抑制结直肠癌中的 mTOR 信号通路发挥抑癌作用。

TOX Acts as a Tumor Suppressor by Inhibiting mTOR Signaling in Colorectal Cancer.

机构信息

Department of Internal Oncology, Shanghai Jiao Tong University Affiliated Sixth People's Hospital, Shanghai, China.

Shanghai Institute of Immunology, Shanghai Jiao Tong University School of Medicine, Shanghai, China.

出版信息

Front Immunol. 2021 Apr 9;12:647540. doi: 10.3389/fimmu.2021.647540. eCollection 2021.

Abstract

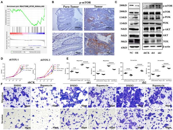
The treatment and prognosis of advanced colorectal cancer (CRC) remain a challenging clinical research focus. Here, we describe a new CRC tumor suppressor and potential therapeutic target: thymocyte selection associated high mobility group box (TOX) protein. The expression of TOX was lower in CRC than para-CRC. With the increase of tumor stage, TOX expression decreased, indicating the presence of TOX relates to better overall survival (OS). TOX suppressed the mechanistic target of rapamycin kinase (mTOR) signaling to inhibit cell proliferation, migration, invasion, and change the epithelial-mesenchymal transition (EMT) process. In addition, TOX promoted apoptosis. As tumor mutation burden and tumor microenvironment play vital roles in the occurrence and development of tumors, we analyzed the TOX expression in the immune microenvironment of CRC. The high TOX expression was negatively correlated with TumorPurity. Moreover, it was positively related to ImmuneScore, StromalScore, microsatellite instability (MSI) status, and Consensus Molecular Subtypes (CMS) 3 typing. Based on gene set enrichment analysis (GSEA), the reduced expression of TOX activated mTOR. We found rapamycin, a mTOR inhibitor, partly inhibited cell proliferation, invasion, and migration in shTOX HCT116 cells. Lastly, TOX suppressed tumorigenesis and lung metastasis of CRC . Rapamycin alone or combined with PD1 inhibitor is more effective than PD1 inhibitor alone in a tumor model. Taken together, these findings highlight the tumor-suppressive role of TOX in CRC, especially in MSI CRC, and provide valuable information that rapamycin alone or combined with PD1 inhibitor has therapeutic potential in CRC.

摘要

晚期结直肠癌(CRC)的治疗和预后仍然是一个具有挑战性的临床研究重点。在这里,我们描述了一种新的 CRC 肿瘤抑制因子和潜在的治疗靶点:胸腺细胞选择相关高迁移率族框(TOX)蛋白。TOX 在 CRC 中的表达低于配对 CRC。随着肿瘤分期的增加,TOX 的表达降低,表明 TOX 的存在与更好的总生存期(OS)相关。TOX 抑制了雷帕霉素靶蛋白激酶(mTOR)信号通路,从而抑制细胞增殖、迁移、侵袭,并改变上皮-间充质转化(EMT)过程。此外,TOX 促进细胞凋亡。由于肿瘤突变负担和肿瘤微环境在肿瘤的发生和发展中起着至关重要的作用,我们分析了 CRC 免疫微环境中的 TOX 表达。高 TOX 表达与 TumorPurity 呈负相关。此外,它与 ImmuneScore、StromalScore、微卫星不稳定性(MSI)状态和共识分子亚型(CMS)3 分型呈正相关。基于基因集富集分析(GSEA),TOX 的低表达激活了 mTOR。我们发现雷帕霉素,一种 mTOR 抑制剂,部分抑制了 shTOX HCT116 细胞的增殖、侵袭和迁移。最后,TOX 抑制了 CRC 的肿瘤发生和肺转移。雷帕霉素单独或联合 PD1 抑制剂在肿瘤模型中比 PD1 抑制剂单独更有效。总之,这些发现强调了 TOX 在 CRC 中的肿瘤抑制作用,特别是在 MSI CRC 中,并提供了有价值的信息,即雷帕霉素单独或联合 PD1 抑制剂在 CRC 中具有治疗潜力。

https://cdn.ncbi.nlm.nih.gov/pmc/blobs/46cd/8062716/3e619aff5058/fimmu-12-647540-g0001.jpg

文献AI研究员

20分钟写一篇综述,助力文献阅读效率提升50倍。

立即体验

用中文搜PubMed

大模型驱动的PubMed中文搜索引擎

马上搜索

文档翻译

学术文献翻译模型,支持多种主流文档格式。

立即体验