Suppr超能文献

具有光热性能和增强纳米酶活性的铜单原子催化剂用于细菌感染伤口治疗。

Copper single-atom catalysts with photothermal performance and enhanced nanozyme activity for bacteria-infected wound therapy.

作者信息

Wang Xianwen, Shi Qianqian, Zha Zhengbao, Zhu Dongdong, Zheng Lirong, Shi Luoxiang, Wei Xianwen, Lian Lian, Wu Konglin, Cheng Liang

机构信息

Institute of Functional Nano & Soft Materials (FUNSOM), Jiangsu Key Laboratory for Carbon-based Functional Materials and Devices, Soochow University, Suzhou, 215123, PR China.

School of Food and Biological Engineering, Hefei University of Technology, Hefei, 230009, PR China.

出版信息

Bioact Mater. 2021 Apr 30;6(12):4389-4401. doi: 10.1016/j.bioactmat.2021.04.024. eCollection 2021 Dec.

Abstract

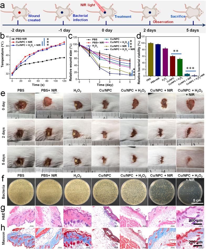
Nanozymes have become a new generation of antibiotics with exciting broad-spectrum antibacterial properties and negligible biological toxicity. However, their inherent low catalytic activity limits their antibacterial properties. Herein, Cu single-atom sites/N doped porous carbon (Cu SASs/NPC) is successfully constructed for photothermal-catalytic antibacterial treatment by a pyrolysis-etching-adsorption-pyrolysis (PEAP) strategy. Cu SASs/NPC have stronger peroxidase-like catalytic activity, glutathione (GSH)-depleting function, and photothermal property compared with non-Cu-doped NPC, indicating that Cu doping significantly improves the catalytic performance of nanozymes. Cu SASs/NPC can effectively induce peroxidase-like activity in the presence of HO, thereby generating a large amount of hydroxyl radicals (•OH), which have a certain killing effect on bacteria and make bacteria more susceptible to temperature. The introduction of near-infrared (NIR) light can generate hyperthermia to fight bacteria, and enhance the peroxidase-like catalytic activity, thereby generating additional •OH to destroy bacteria. Interestingly, Cu SASs/NPC can act as GSH peroxidase (GSH-Px)-like nanozymes, which can deplete GSH in bacteria, thereby significantly improving the sterilization effect. PTT-catalytic synergistic antibacterial strategy produces almost 100% antibacterial efficiency against () and methicillin-resistant (). experiments show a better PTT-catalytic synergistic therapeutic performance on MRSA-infected mouse wounds. Overall, our work highlights the wide antibacterial and anti-infective bio-applications of Cu single-atom-containing catalysts.

摘要

纳米酶已成为新一代抗生素,具有令人兴奋的广谱抗菌特性且生物毒性可忽略不计。然而,其固有的低催化活性限制了它们的抗菌性能。在此,通过热解-蚀刻-吸附-热解(PEAP)策略成功构建了铜单原子位点/N掺杂多孔碳(Cu SASs/NPC)用于光热催化抗菌治疗。与未掺杂铜的NPC相比,Cu SASs/NPC具有更强的类过氧化物酶催化活性、谷胱甘肽(GSH)消耗功能和光热性能,表明铜掺杂显著提高了纳米酶的催化性能。Cu SASs/NPC在HO存在下可有效诱导类过氧化物酶活性,从而产生大量羟基自由基(•OH),这些自由基对细菌有一定的杀伤作用,使细菌对温度更敏感。近红外(NIR)光的引入可产生热疗来对抗细菌,并增强类过氧化物酶催化活性,从而产生额外的•OH来破坏细菌。有趣的是,Cu SASs/NPC可作为类谷胱甘肽过氧化物酶(GSH-Px)纳米酶,它可以消耗细菌中的GSH,从而显著提高杀菌效果。光热疗法-催化协同抗菌策略对()和耐甲氧西林()的抗菌效率几乎达到100%。实验表明在耐甲氧西林金黄色葡萄球菌感染的小鼠伤口上具有更好的光热疗法-催化协同治疗性能。总体而言,我们的工作突出了含铜单原子催化剂广泛的抗菌和抗感染生物应用。

https://cdn.ncbi.nlm.nih.gov/pmc/blobs/05a1/8111038/529b15f6f6b3/ga1.jpg

文献AI研究员

20分钟写一篇综述,助力文献阅读效率提升50倍。

立即体验

用中文搜PubMed

大模型驱动的PubMed中文搜索引擎

马上搜索

文档翻译

学术文献翻译模型,支持多种主流文档格式。

立即体验