Suppr超能文献

血液肿瘤 TCR repertoire 重叠程度越高,与 PD-1 阻断的临床反应越好相关。

Greater extent of blood-tumor TCR repertoire overlap is associated with favorable clinical responses to PD-1 blockade.

机构信息

Division of Molecular Regulation of Inflammatory and Immune Diseases, Research Institute for Biomedical Sciences, Tokyo University of Science, Noda City, Japan.

Department of Hygiene, Graduate School of Medicine, The University of Tokyo, Tokyo, Japan.

出版信息

Cancer Sci. 2021 Aug;112(8):2993-3004. doi: 10.1111/cas.14975. Epub 2021 Jun 22.

Abstract

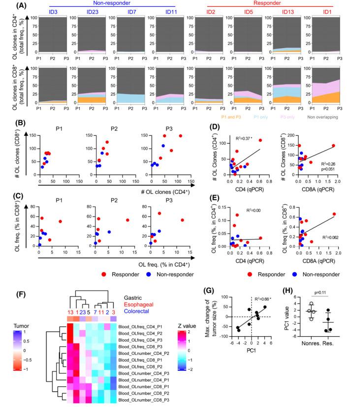
With the widespread use of programmed death receptor-1 (PD-1) blockade therapy, sensitive and specific predictive biomarkers that guide patient selection are urgently needed. T-cell receptor (TCR) repertoire, which reflects antitumor T-cell responses based on antigen specificity, is expected as a novel biomarker for PD-1 blockade therapy. In the present study, the TCR repertoire of eight patients with gastrointestinal cancer treated with anti-PD-1 antibody (nivolumab) was analyzed. To analyze the tumor-associated T-cell clones in the blood and their mobilization into the tumor, we focused on T-cell clones that presented in both blood and tumor (blood-tumor overlapping clones). Responders to PD-1 blockade tended to exhibit a higher number of overlapping clones in the tumor and a higher total frequency in the blood. Moreover, a higher total frequency of overlapping clones in blood CD8 T cells before treatment was associated with a favorable clinical response. Collectively, these results suggest the possibility of blood-tumor TCR repertoire overlap to predict clinical response to PD-1 blockade and guide patient selection before the treatment.

摘要

随着程序性死亡受体-1(PD-1)阻断疗法的广泛应用,迫切需要敏感和特异的预测生物标志物来指导患者选择。T 细胞受体(TCR)谱反映了基于抗原特异性的抗肿瘤 T 细胞反应,有望成为 PD-1 阻断治疗的一种新型生物标志物。本研究分析了 8 例接受抗 PD-1 抗体(nivolumab)治疗的胃肠道癌患者的 TCR 谱。为了分析血液中与肿瘤相关的 T 细胞克隆及其向肿瘤的迁移,我们专注于同时存在于血液和肿瘤中的 T 细胞克隆(血液-肿瘤重叠克隆)。对 PD-1 阻断有反应的患者倾向于在肿瘤中表现出更多的重叠克隆,并且在血液中的总频率更高。此外,治疗前血液 CD8 T 细胞中重叠克隆的总频率较高与临床反应良好相关。综上所述,这些结果提示血液-肿瘤 TCR 谱重叠有可能预测 PD-1 阻断的临床反应,并在治疗前指导患者选择。

https://cdn.ncbi.nlm.nih.gov/pmc/blobs/6e61/8353913/b5c279cd5453/CAS-112-2993-g005.jpg

文献AI研究员

20分钟写一篇综述,助力文献阅读效率提升50倍。

立即体验

用中文搜PubMed

大模型驱动的PubMed中文搜索引擎

马上搜索

文档翻译

学术文献翻译模型,支持多种主流文档格式。

立即体验