Suppr超能文献

抗 PD-1 反应和耐药的决定因素在透明细胞肾细胞癌中。

Determinants of anti-PD-1 response and resistance in clear cell renal cell carcinoma.

机构信息

Cancer Dynamics Laboratory, The Francis Crick Institute, London NW1 1AT, UK; Renal and Skin Unit, The Royal Marsden NHS Foundation Trust, London SW3 6JJ, UK.

Renal and Skin Unit, The Royal Marsden NHS Foundation Trust, London SW3 6JJ, UK; Cancer Immunology Unit, Research Department of Hematology, University College London Cancer Institute, London WC1E 6DD, UK; Cancer Research UK Lung Cancer Centre of Excellence, University College London Cancer Institute, London WC1E 6DD, UK.

出版信息

Cancer Cell. 2021 Nov 8;39(11):1497-1518.e11. doi: 10.1016/j.ccell.2021.10.001. Epub 2021 Oct 28.

Abstract

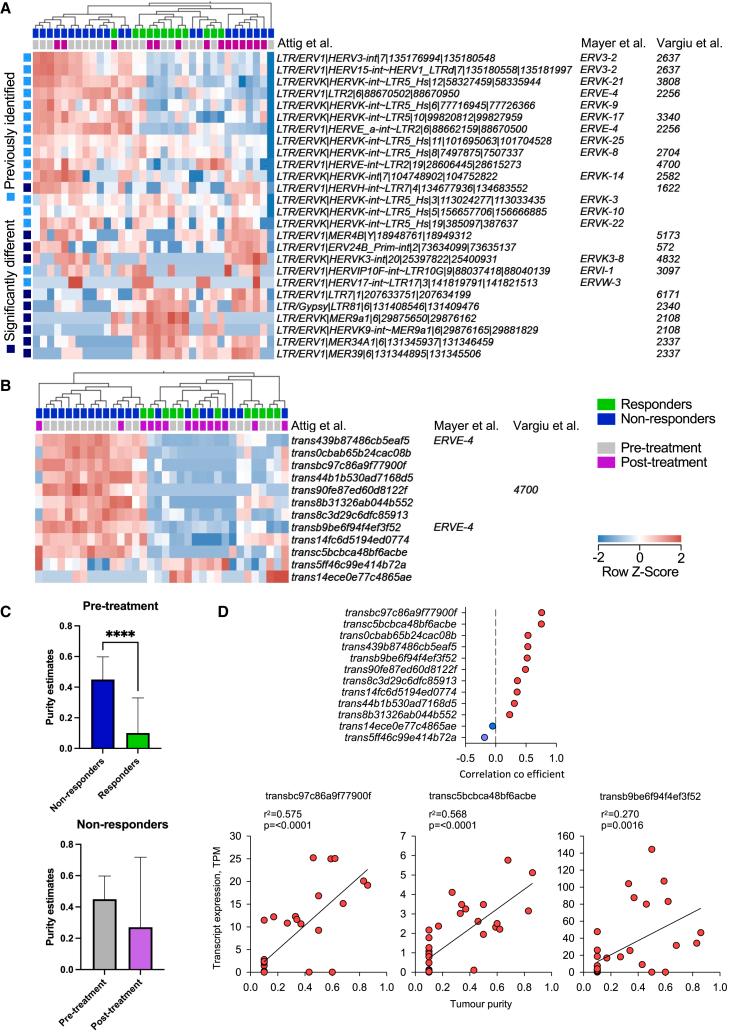
ADAPTeR is a prospective, phase II study of nivolumab (anti-PD-1) in 15 treatment-naive patients (115 multiregion tumor samples) with metastatic clear cell renal cell carcinoma (ccRCC) aiming to understand the mechanism underpinning therapeutic response. Genomic analyses show no correlation between tumor molecular features and response, whereas ccRCC-specific human endogenous retrovirus expression indirectly correlates with clinical response. T cell receptor (TCR) analysis reveals a significantly higher number of expanded TCR clones pre-treatment in responders suggesting pre-existing immunity. Maintenance of highly similar clusters of TCRs post-treatment predict response, suggesting ongoing antigen engagement and survival of families of T cells likely recognizing the same antigens. In responders, nivolumab-bound CD8 T cells are expanded and express GZMK/B. Our data suggest nivolumab drives both maintenance and replacement of previously expanded T cell clones, but only maintenance correlates with response. We hypothesize that maintenance and boosting of a pre-existing response is a key element of anti-PD-1 mode of action.

摘要

ADAPTeR 是一项前瞻性的 II 期研究,旨在研究 15 名未经治疗的转移性透明细胞肾细胞癌 (ccRCC) 患者(115 个多区域肿瘤样本)中 nivolumab(抗 PD-1)的作用机制。基因组分析显示肿瘤分子特征与反应之间没有相关性,而 ccRCC 特异性内源性逆转录病毒表达与临床反应间接相关。T 细胞受体 (TCR) 分析显示,应答者在治疗前具有明显更多的扩增 TCR 克隆,这表明存在预先存在的免疫。治疗后高度相似的 TCR 簇的维持可预测反应,这表明持续的抗原结合和可能识别相同抗原的 T 细胞家族的存活。在应答者中,nivolumab 结合的 CD8 T 细胞被扩增并表达 GZMK/B。我们的数据表明 nivolumab 既能维持又能替代先前扩增的 T 细胞克隆,但只有维持与反应相关。我们假设维持和增强预先存在的反应是抗 PD-1 作用模式的关键要素。

https://cdn.ncbi.nlm.nih.gov/pmc/blobs/4b86/8599450/c06fde8f2739/fx1.jpg

文献AI研究员

20分钟写一篇综述,助力文献阅读效率提升50倍。

立即体验

用中文搜PubMed

大模型驱动的PubMed中文搜索引擎

马上搜索

文档翻译

学术文献翻译模型,支持多种主流文档格式。

立即体验