Suppr超能文献

锂可增加锂反应者诱导多能干细胞衍生的神经前体细胞中的线粒体呼吸。

Lithium increases mitochondrial respiration in iPSC-derived neural precursor cells from lithium responders.

机构信息

Department of Medical Genetics, Oslo University Hospital, Oslo, Norway.

NORMENT, Institute of Clinical Medicine, University of Oslo, and Division of Mental Health and Addiction, Oslo University Hospital, Oslo, Norway.

出版信息

Mol Psychiatry. 2021 Nov;26(11):6789-6805. doi: 10.1038/s41380-021-01164-4. Epub 2021 Jun 1.

Abstract

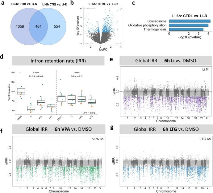
Lithium (Li), valproate (VPA) and lamotrigine (LTG) are commonly used to treat bipolar disorder (BD). While their clinical efficacy is well established, the mechanisms of action at the molecular level are still incompletely understood. Here we investigated the molecular effects of Li, LTG and VPA treatment in induced pluripotent stem cell (iPSC)-derived neural precursor cells (NPCs) generated from 3 healthy controls (CTRL), 3 affective disorder Li responsive patients (Li-R) and 3 Li non-treated patients (Li-N) after 6 h and 1 week of exposure. Differential expression (DE) analysis after 6 h of treatment revealed a transcriptional signature that was associated with all three drugs and most significantly enriched for ribosome and oxidative phosphorylation (OXPHOS) pathways. In addition to the shared DE genes, we found that Li exposure was associated with 554 genes uniquely regulated in Li-R NPCs and enriched for spliceosome, OXPHOS and thermogenesis pathways. In-depth analysis of the treatment-associated transcripts uncovered a significant decrease in intron retention rate, suggesting that the beneficial influence of these drugs might partly be related to splicing. We examined the mitochondrial respiratory function of the NPCs by exploring the drugs' effects on oxygen consumption rate (OCR) and glycolytic rate (ECAR). Li improved OCR levels only in Li-R NPCs by enhancing maximal respiration and reserve capacity, while VPA enhanced maximal respiration and reserve capacity in Li-N NPCs. Overall, our findings further support the involvement of mitochondrial functions in the molecular mechanisms of mood stabilizers and suggest novel mechanisms related to the spliceosome, which warrant further investigation.

摘要

锂(Li)、丙戊酸(VPA)和拉莫三嗪(LTG)常用于治疗双相情感障碍(BD)。虽然它们的临床疗效已得到证实,但在分子水平上的作用机制仍不完全清楚。在这里,我们研究了 Li、LTG 和 VPA 治疗在诱导多能干细胞(iPSC)衍生的神经前体细胞(NPC)中的分子效应,这些 NPC 来自 3 名健康对照(CTRL)、3 名情感障碍 Li 反应性患者(Li-R)和 3 名 Li 未治疗患者(Li-N),暴露于药物后 6 小时和 1 周。治疗 6 小时后的差异表达(DE)分析显示,一个转录特征与这三种药物都有关,与核糖体和氧化磷酸化(OXPHOS)途径最为显著。除了共同的 DE 基因外,我们还发现 Li 暴露与 Li-R NPC 中独特调节的 554 个基因有关,这些基因富集于剪接体、OXPHOS 和生热途径。对与治疗相关的转录物的深入分析发现,内含子保留率显著降低,这表明这些药物的有益影响可能部分与剪接有关。我们通过探索药物对耗氧量(OCR)和糖酵解率(ECAR)的影响来研究 NPC 的线粒体呼吸功能。Li 仅在 Li-R NPC 中通过增强最大呼吸和储备能力来提高 OCR 水平,而 VPA 则增强了 Li-N NPC 的最大呼吸和储备能力。总的来说,我们的研究结果进一步支持线粒体功能在心境稳定剂分子机制中的作用,并提出了与剪接体有关的新机制,值得进一步研究。

https://cdn.ncbi.nlm.nih.gov/pmc/blobs/e286/8760072/637acb47d61b/41380_2021_1164_Fig1_HTML.jpg

文献AI研究员

20分钟写一篇综述,助力文献阅读效率提升50倍。

立即体验

用中文搜PubMed

大模型驱动的PubMed中文搜索引擎

马上搜索

文档翻译

学术文献翻译模型,支持多种主流文档格式。

立即体验