Suppr超能文献

滤泡辅助 T 细胞恢复 CD8 依赖性抗肿瘤免疫和抗 PD-L1/PD-1 疗效。

Follicular helper-T cells restore CD8-dependent antitumor immunity and anti-PD-L1/PD-1 efficacy.

机构信息

Centre de Recherche INSERM LNC-UMR1231, Dijon, France.

Department of Medical Oncology, Centre Georges-François Leclerc, Dijon, France.

出版信息

J Immunother Cancer. 2021 Jun;9(6). doi: 10.1136/jitc-2020-002157.

Abstract

BACKGROUND

T follicular helper cells (Tfh) are essential to shape B cell response during germinal center formation. Tfh accumulation has been reported in various human cancers, with positive or negative prognostic roles. However, the mechanisms explaining the accumulation of Tfh and their role in cancer remain obscure.

METHODS

In vitro differentiated and mouse cell sorted Tfh phenotype was evaluated by flow cytometry and quantitative PCR (qPCR). Antitumor effect of Tfh was evaluated by adoptive transfer in different tumor-bearing mice models. The involvement of immune cells, cytokines and chemokines was evaluated, using depleting antibodies. Chemokines and cytokines expression and production were evaluated by qPCR and ELISA. In human, the impact of immune cells and chemokines on survival was evaluated by analyzing transcriptomic data from public databases and from our own patient cohorts.

RESULTS

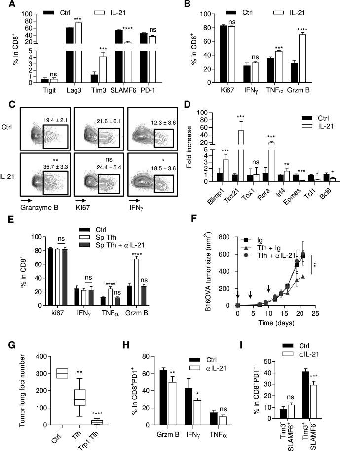
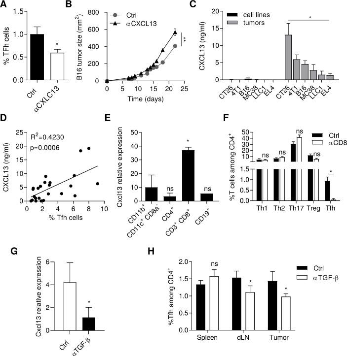
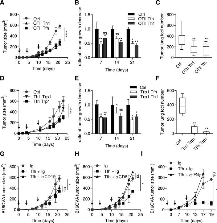
In this study, we show that Tfh exert an antitumor immune effect in a CD8-dependent manner. Tfh produce interleukin-21, which sustains proliferation, viability, cytokine production and cytotoxic functions of exhausted T cells. The presence of Tfh is required for efficacy of antiprogrammed cell death ligand-1 therapy. Tfh accumulate in the tumor bed and draining lymph nodes in different mouse cancer models. This recruitment is due to the capacity of transforming growth factor β to drive Chemokine (C-X-C motif) Ligand 13 expression, a chemoattractant of Tfh, by intratumor CD8 T cells. Accumulation of Tfh and exhausted CD8 T cells predicts cancer outcome in various cancer types. In patients treated with anti-programmed cell death-1 mAb, accumulation of Tfh and CD8 at the tumor site is associated with outcome.

CONCLUSION

This study provides evidence that CD8/Tfh crosstalk is important in shaping antitumor immune response generated by immunotherapy.

摘要

背景

滤泡辅助 T 细胞(Tfh)对于生发中心形成过程中 B 细胞反应的形成至关重要。已在各种人类癌症中报道 Tfh 积累,具有阳性或阴性预后作用。然而,解释 Tfh 积累的机制及其在癌症中的作用仍不清楚。

方法

通过流式细胞术和定量 PCR(qPCR)评估体外分化和小鼠细胞分选的 Tfh 表型。通过在不同的荷瘤小鼠模型中进行 Tfh 过继转移来评估 Tfh 的抗肿瘤作用。使用耗竭抗体评估免疫细胞、细胞因子和趋化因子的参与。通过 qPCR 和 ELISA 评估趋化因子和细胞因子的表达和产生。在人类中,通过分析公共数据库和我们自己的患者队列中的转录组数据来评估免疫细胞和趋化因子对生存的影响。

结果

在这项研究中,我们表明 Tfh 通过 CD8 依赖性方式发挥抗肿瘤免疫作用。Tfh 产生白细胞介素-21,维持耗竭 T 细胞的增殖、活力、细胞因子产生和细胞毒性功能。Tfh 的存在是抗程序性细胞死亡配体-1 治疗疗效的必需条件。Tfh 在不同的小鼠癌症模型中积累在肿瘤床和引流淋巴结中。这种募集是由于转化生长因子β能够驱动趋化因子(C-X-C 基序)配体 13 的表达,这是 Tfh 的趋化因子,由肿瘤内 CD8 T 细胞驱动。Tfh 和耗竭 CD8 T 细胞的积累预测了各种癌症类型的癌症结局。在接受抗程序性细胞死亡-1 mAb 治疗的患者中,肿瘤部位 Tfh 和 CD8 的积累与结局相关。

结论

这项研究提供了证据,表明 CD8/Tfh 串扰在塑造免疫疗法产生的抗肿瘤免疫反应中很重要。

https://cdn.ncbi.nlm.nih.gov/pmc/blobs/60ca/8190041/5ea0906d8209/jitc-2020-002157f01.jpg

文献AI研究员

20分钟写一篇综述,助力文献阅读效率提升50倍。

立即体验

用中文搜PubMed

大模型驱动的PubMed中文搜索引擎

马上搜索

文档翻译

学术文献翻译模型,支持多种主流文档格式。

立即体验