Suppr超能文献

长寿巨噬细胞重编程导致 COVID-19 中 Spike 蛋白介导的炎症小体激活。

Long-lived macrophage reprogramming drives spike protein-mediated inflammasome activation in COVID-19.

机构信息

Department I of Internal Medicine, Faculty of Medicine and University Hospital of Cologne, University of Cologne, Cologne, Germany.

Faculty of Medicine and University Hospital of Cologne, Center for Molecular Medicine Cologne (CMMC), University of Cologne, Cologne, Germany.

出版信息

EMBO Mol Med. 2021 Aug 9;13(8):e14150. doi: 10.15252/emmm.202114150. Epub 2021 Jun 16.

Abstract

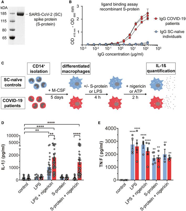
Innate immunity triggers responsible for viral control or hyperinflammation in COVID-19 are largely unknown. Here we show that the SARS-CoV-2 spike protein (S-protein) primes inflammasome formation and release of mature interleukin-1β (IL-1β) in macrophages derived from COVID-19 patients but not in macrophages from healthy SARS-CoV-2 naïve individuals. Furthermore, longitudinal analyses reveal robust S-protein-driven inflammasome activation in macrophages isolated from convalescent COVID-19 patients, which correlates with distinct epigenetic and gene expression signatures suggesting innate immune memory after recovery from COVID-19. Importantly, we show that S-protein-driven IL-1β secretion from patient-derived macrophages requires non-specific monocyte pre-activation in vivo to trigger NLRP3-inflammasome signaling. Our findings reveal that SARS-CoV-2 infection causes profound and long-lived reprogramming of macrophages resulting in augmented immunogenicity of the SARS-CoV-2 S-protein, a major vaccine antigen and potent driver of adaptive and innate immune signaling.

摘要

先天免疫触发因子在 COVID-19 中负责病毒控制或过度炎症反应,但很大程度上仍不清楚。在这里,我们表明,SARS-CoV-2 刺突蛋白(S 蛋白)在源自 COVID-19 患者的巨噬细胞中引发了炎症小体的形成和成熟白细胞介素-1β(IL-1β)的释放,但在源自健康 SARS-CoV-2 未感染者的巨噬细胞中则没有。此外,纵向分析显示,从 COVID-19 恢复期患者中分离出的巨噬细胞中存在强大的 S 蛋白驱动的炎症小体激活,这与独特的表观遗传和基因表达特征相关,表明 COVID-19 康复后存在先天免疫记忆。重要的是,我们表明,源自患者来源的巨噬细胞的 S 蛋白驱动的 IL-1β 分泌需要体内非特异性单核细胞的预激活来触发 NLRP3 炎症小体信号。我们的研究结果表明,SARS-CoV-2 感染导致巨噬细胞发生深刻且持久的重编程,从而增强了 SARS-CoV-2 S 蛋白的免疫原性,S 蛋白是主要的疫苗抗原,也是适应性和先天免疫信号的有力驱动因素。

https://cdn.ncbi.nlm.nih.gov/pmc/blobs/a6e2/8350892/becf61acea36/EMMM-13-e14150-g012.jpg

文献AI研究员

20分钟写一篇综述,助力文献阅读效率提升50倍。

立即体验

用中文搜PubMed

大模型驱动的PubMed中文搜索引擎

马上搜索

文档翻译

学术文献翻译模型,支持多种主流文档格式。

立即体验