Suppr超能文献

未折叠蛋白反应的调控:一种抗冠状病毒感染的药理学策略。

Manipulation of the unfolded protein response: A pharmacological strategy against coronavirus infection.

作者信息

Echavarría-Consuegra Liliana, Cook Georgia M, Busnadiego Idoia, Lefèvre Charlotte, Keep Sarah, Brown Katherine, Doyle Nicole, Dowgier Giulia, Franaszek Krzysztof, Moore Nathan A, Siddell Stuart G, Bickerton Erica, Hale Benjamin G, Firth Andrew E, Brierley Ian, Irigoyen Nerea

机构信息

Division of Virology, Department of Pathology, University of Cambridge, Tennis Court Road, Cambridge, United Kingdom.

Institute of Medical Virology, University of Zurich, Zurich, Switzerland.

出版信息

PLoS Pathog. 2021 Jun 17;17(6):e1009644. doi: 10.1371/journal.ppat.1009644. eCollection 2021 Jun.

Abstract

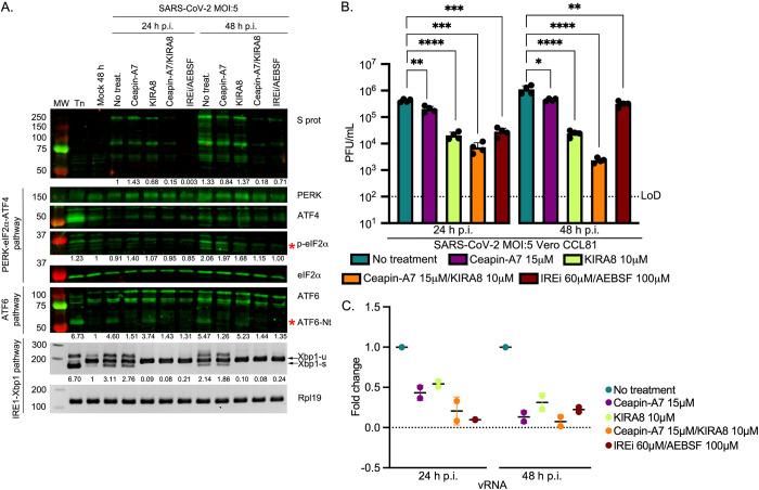
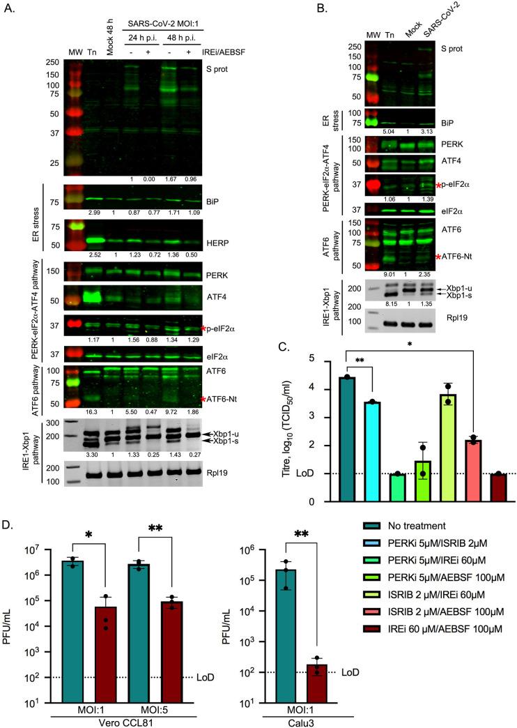
Coronavirus infection induces the unfolded protein response (UPR), a cellular signalling pathway composed of three branches, triggered by unfolded proteins in the endoplasmic reticulum (ER) due to high ER load. We have used RNA sequencing and ribosome profiling to investigate holistically the transcriptional and translational response to cellular infection by murine hepatitis virus (MHV), often used as a model for the Betacoronavirus genus to which the recently emerged SARS-CoV-2 also belongs. We found the UPR to be amongst the most significantly up-regulated pathways in response to MHV infection. To confirm and extend these observations, we show experimentally the induction of all three branches of the UPR in both MHV- and SARS-CoV-2-infected cells. Over-expression of the SARS-CoV-2 ORF8 or S proteins alone is itself sufficient to induce the UPR. Remarkably, pharmacological inhibition of the UPR greatly reduced the replication of both MHV and SARS-CoV-2, revealing the importance of this pathway for successful coronavirus replication. This was particularly striking when both IRE1α and ATF6 branches of the UPR were inhibited, reducing SARS-CoV-2 virion release (~1,000-fold). Together, these data highlight the UPR as a promising antiviral target to combat coronavirus infection.

摘要

冠状病毒感染会引发未折叠蛋白反应(UPR),这是一种由三个分支组成的细胞信号通路,由内质网(ER)中因高ER负荷导致的未折叠蛋白触发。我们使用RNA测序和核糖体分析,全面研究了鼠肝炎病毒(MHV)对细胞感染的转录和翻译反应,MHV常被用作β冠状病毒属的模型,最近出现的SARS-CoV-2也属于该属。我们发现UPR是对MHV感染反应中上调最为显著的通路之一。为了证实并扩展这些观察结果,我们通过实验证明了在MHV和SARS-CoV-2感染的细胞中,UPR的所有三个分支均被诱导。单独过表达SARS-CoV-2的ORF8或S蛋白本身就足以诱导UPR。值得注意的是,对UPR的药理学抑制极大地降低了MHV和SARS-CoV-2的复制,揭示了该通路对冠状病毒成功复制的重要性。当UPR的IRE1α和ATF6分支均被抑制时,这种情况尤为显著,可使SARS-CoV-2病毒粒子释放减少(约1000倍)。总之,这些数据突出了UPR作为对抗冠状病毒感染的一个有前景的抗病毒靶点。

https://cdn.ncbi.nlm.nih.gov/pmc/blobs/c5b4/8211288/30dae4709a96/ppat.1009644.g001.jpg

文献AI研究员

20分钟写一篇综述,助力文献阅读效率提升50倍。

立即体验

用中文搜PubMed

大模型驱动的PubMed中文搜索引擎

马上搜索

文档翻译

学术文献翻译模型,支持多种主流文档格式。

立即体验