Suppr超能文献

网络药理学方法探讨益肾通络方治疗少弱精子症的作用机制。

A network pharmacology approach to determine the underlying mechanisms of action of Yishen Tongluo formula for the treatment of oligoasthenozoospermia.

机构信息

Henan University of Chinese Medicine, Zhengzhou, Henan, P. R. China.

Department of Orthopedic Surgery, The First Affiliated Hospital of Zhengzhou University, Zhengzhou, P. R. China.

出版信息

PLoS One. 2021 Jun 21;16(6):e0252906. doi: 10.1371/journal.pone.0252906. eCollection 2021.

Abstract

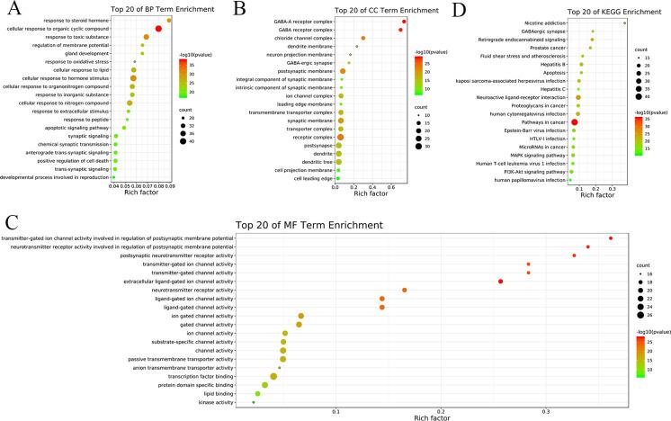
Oligoasthenozoospermia is a complex disease caused by a variety of factors, and its incidence is increasing yearly worldwide. Yishen Tongluo formula (YSTLF), created by Professor Sun Zixue, has been used to treat oligoasthenozoospermia in clinical practice for several decades with a good therapeutic effect. However, the chemical and pharmacological profiles of YSTLF remain unclear and need to be elucidated. In this study, a network pharmacology approach was applied to explore the potential mechanisms of YSTLF in oligoasthenozoospermia treatment. All of the compounds in YSTLF were retrieved from the corresponding databases, and the bioactive ingredients were screened according to their oral bioavailability (OB) and drug-likeness (DL). The potential proteins of YSTLF were obtained from the traditional Chinese medicine systems pharmacology (TCMSP) database and the Bioinformatics Analysis Tool for Molecular Mechanism of Traditional Chinese Medicine (BATMAN-TCM) database, while the potential genes of oligoasthenozoospermia were obtained from the GeneCards database and the DisGeNET database. The STRING database was used to construct an interaction network according to the common targets identified by the online tool Venny for YSTLF and oligoasthenozoospermia. The topological characteristics of nodes were visualized and analyzed through Cytoscape. Biological functions and significant pathways were determined and analyzed using the Gene Ontology (GO) knowledgebase, the Kyoto Encyclopedia of Genes and Genomes (KEGG) and Metascape. Finally, the disease-formula-compound-target-pathway network was constructed by Cytoscape. A total of 106 bioactive ingredients and 134 potential targets from YSTLF were associated with oligoasthenozoospermia or considered to be therapeutically relevant. Pathway analysis indicated that the PI3K/Akt, MAPK and apoptosis signaling pathways were significant pathways involved in oligoasthenozoospermia. In conclusion, the current study expounded the pharmacological actions and molecular mechanisms of YSTLF in treating oligoasthenozoospermia from a holistic viewpoint. The potential molecular mechanisms were closely related to antioxidative stress, antiapoptosis and anti-inflammation, with TNF, CCND1, ESR1, NFKBIA, NR3C1, MAPK8, and IL6 being possible targets. This network pharmacology prediction may offer a helpful tool to illustrate the molecular mechanisms of the Chinese herbal compound YSTLF in oligoasthenozoospermia treatment.

摘要

少弱精子症是一种由多种因素引起的复杂疾病,其发病率在全球范围内呈逐年上升趋势。益肾通络方(YSTLF)由孙自学教授创立,已在临床实践中用于治疗少弱精子症数十年,疗效良好。然而,YSTLF 的化学成分和药理学特性尚不清楚,需要进一步阐明。本研究采用网络药理学方法探讨 YSTLF 治疗少弱精子症的潜在机制。从相应的数据库中检索 YSTLF 中的所有化合物,并根据口服生物利用度(OB)和类药性(DL)筛选生物活性成分。从中药系统药理学(TCMSP)数据库和中药分子机制生物信息学分析工具(BATMAN-TCM)数据库获得 YSTLF 的潜在蛋白,从 GeneCards 数据库和 DisGeNET 数据库获得少弱精子症的潜在基因。STRING 数据库用于根据在线工具 Venny 识别的 YSTLF 和少弱精子症的共同靶点构建相互作用网络。通过 Cytoscape 可视化和分析节点的拓扑特征。使用基因本体论(GO)知识库、京都基因与基因组百科全书(KEGG)和 Metascape 确定和分析生物功能和显著途径。最后,通过 Cytoscape 构建疾病-配方-化合物-靶-途径网络。YSTLF 共有 106 种生物活性成分和 134 个潜在靶点与少弱精子症相关,或被认为具有治疗相关性。通路分析表明,PI3K/Akt、MAPK 和细胞凋亡信号通路是与少弱精子症相关的重要通路。总之,本研究从整体角度阐述了 YSTLF 治疗少弱精子症的药理作用和分子机制。潜在的分子机制与抗氧化应激、抗细胞凋亡和抗炎密切相关,TNF、CCND1、ESR1、NFKBIA、NR3C1、MAPK8 和 IL6 可能是潜在的靶点。该网络药理学预测可能为阐明益肾通络方治疗少弱精子症的分子机制提供有用的工具。

https://cdn.ncbi.nlm.nih.gov/pmc/blobs/c2a7/8216565/f39c3779f75d/pone.0252906.g001.jpg

文献AI研究员

20分钟写一篇综述,助力文献阅读效率提升50倍。

立即体验

用中文搜PubMed

大模型驱动的PubMed中文搜索引擎

马上搜索

文档翻译

学术文献翻译模型,支持多种主流文档格式。

立即体验