Suppr超能文献

血小板反应蛋白1(Thbs1)通过PERK-ATF4调节的自噬诱导致死性心脏萎缩。

Thbs1 induces lethal cardiac atrophy through PERK-ATF4 regulated autophagy.

作者信息

Vanhoutte Davy, Schips Tobias G, Vo Alexander, Grimes Kelly M, Baldwin Tanya A, Brody Matthew J, Accornero Federica, Sargent Michelle A, Molkentin Jeffery D

机构信息

Department of Pediatrics, University of Cincinnati, Cincinnati Children's Hospital Medical Center, Cincinnati, OH, USA.

Janssen Pharmaceuticals, Spring House, PA, USA.

出版信息

Nat Commun. 2021 Jun 24;12(1):3928. doi: 10.1038/s41467-021-24215-4.

Abstract

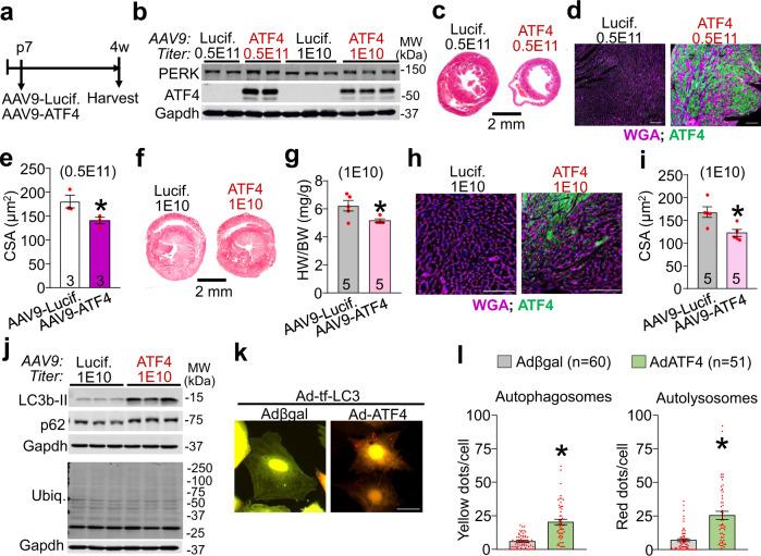
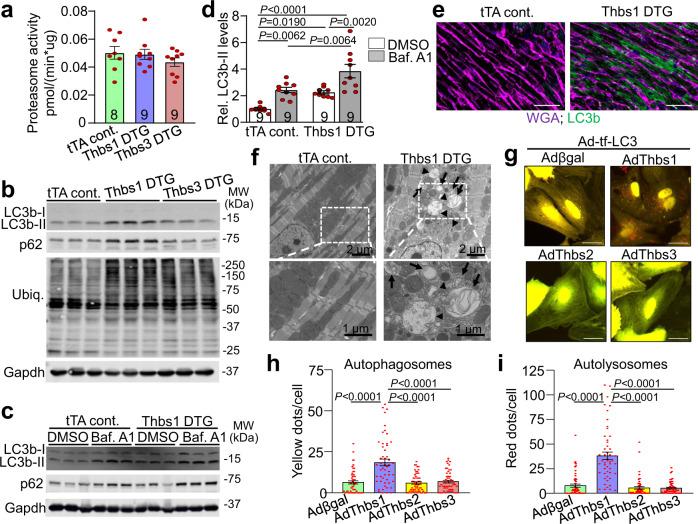
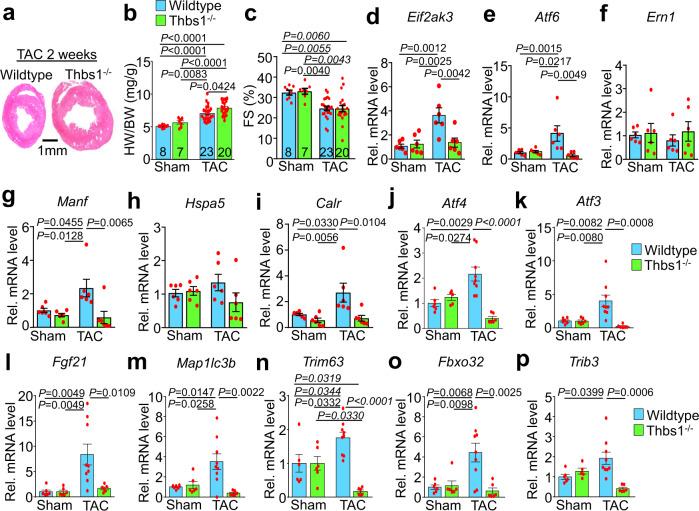
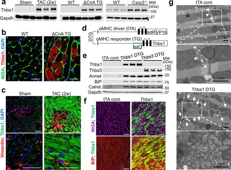
The thrombospondin (Thbs) family of secreted matricellular proteins are stress- and injury-induced mediators of cellular attachment dynamics and extracellular matrix protein production. Here we show that Thbs1, but not Thbs2, Thbs3 or Thbs4, induces lethal cardiac atrophy when overexpressed. Mechanistically, Thbs1 binds and activates the endoplasmic reticulum stress effector PERK, inducing its downstream transcription factor ATF4 and causing lethal autophagy-mediated cardiac atrophy. Antithetically, Thbs1 mice develop greater cardiac hypertrophy with pressure overload stimulation and show reduced fasting-induced atrophy. Deletion of Thbs1 effectors/receptors, including ATF6α, CD36 or CD47 does not diminish Thbs1-dependent cardiac atrophy. However, deletion of the gene encoding PERK in Thbs1 transgenic mice blunts the induction of ATF4 and autophagy, and largely corrects the lethal cardiac atrophy. Finally, overexpression of PERK or ATF4 using AAV9 gene-transfer similarly promotes cardiac atrophy and lethality. Hence, we identified Thbs1-mediated PERK-eIF2α-ATF4-induced autophagy as a critical regulator of cardiomyocyte size in the stressed heart.

摘要

分泌性基质细胞蛋白的血小板反应蛋白(Thbs)家族是应激和损伤诱导的细胞附着动力学及细胞外基质蛋白产生的介质。在此我们表明,过表达时Thbs1而非Thbs2、Thbs3或Thbs4会诱导致死性心脏萎缩。从机制上讲,Thbs1结合并激活内质网应激效应器PERK,诱导其下游转录因子ATF4,并导致致死性自噬介导的心脏萎缩。相反,Thbs1基因敲除小鼠在压力超负荷刺激下会出现更大程度的心脏肥大,且禁食诱导的萎缩减少。删除包括ATF6α、CD36或CD47在内的Thbs1效应器/受体并不会减轻Thbs1依赖性心脏萎缩。然而,在Thbs1转基因小鼠中删除编码PERK的基因会减弱ATF4的诱导和自噬,并在很大程度上纠正致死性心脏萎缩。最后,使用AAV9基因转移过表达PERK或ATF4同样会促进心脏萎缩和致死性。因此,我们确定Thbs1介导的PERK-eIF2α-ATF4诱导的自噬是应激心脏中心肌细胞大小的关键调节因子。

https://cdn.ncbi.nlm.nih.gov/pmc/blobs/90f9/8225674/84fc8b5a58dd/41467_2021_24215_Fig1_HTML.jpg

文献AI研究员

20分钟写一篇综述,助力文献阅读效率提升50倍。

立即体验

用中文搜PubMed

大模型驱动的PubMed中文搜索引擎

马上搜索

文档翻译

学术文献翻译模型,支持多种主流文档格式。

立即体验