Suppr超能文献

糖尿病与外周动脉疾病:综述

Diabetes and peripheral artery disease: A review.

作者信息

Soyoye David Olubukunmi, Abiodun Olugbenga Olusola, Ikem Rosemary Temidayo, Kolawole Babatope Ayodeji, Akintomide Anthony Olubunmi

机构信息

Department of Medicine, Obafemi Awolowo University, Ile-Ife 220282, Osun State, Nigeria.

Department of Medicine, Federal Medical Centre, Jabi 900211, Abuja, Nigeria.

出版信息

World J Diabetes. 2021 Jun 15;12(6):827-838. doi: 10.4239/wjd.v12.i6.827.

Abstract

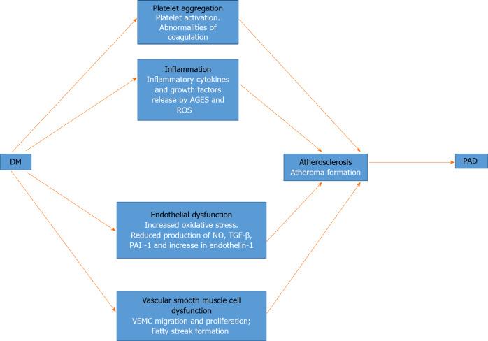
Peripheral arterial disease (PAD) refers to partial or complete occlusion of the peripheral vessels of the upper and lower limbs. It usually occurs as part of systemic atherosclerosis in the coronary and cerebral arteries. The prevalence of PAD is expected to continue to increase in the foreseeable future owing to the rise in the occurrence of its major risk factors. Nonhealing ulcers, limb amputation and physical disability are some of its major complications. Diabetes mellitus (DM) remains a major risk for PAD, with DM patients having more than two-fold increased prevalence of PAD compared with the general population. The clinical presentation in people with DM also differs slightly from that in the general population. In addition, PAD in DM may lead to diabetic foot ulcers (DFUs), which precipitate hyperglycaemic emergencies and result in increased hospital admissions, reduced quality of life, and mortality. Despite the epidemiological and clinical importance of PAD, it remains largely under diagnosed and hence undertreated, possibly because it is largely asymptomatic. Emphasis has been placed on neuropathy as a cause of DFUs, however PAD is equally important. This review examines the epidemiology, pathophysiology and diagnosis of lower limb PAD in people with diabetes and relates these to the general population. It also highlights recent innovations in the management of PAD.

摘要

外周动脉疾病(PAD)是指上肢和下肢外周血管的部分或完全闭塞。它通常作为冠状动脉和脑动脉系统性动脉粥样硬化的一部分出现。由于其主要危险因素发生率的上升,预计在可预见的未来PAD患病率将持续增加。不愈合溃疡、肢体截肢和身体残疾是其一些主要并发症。糖尿病(DM)仍然是PAD的主要危险因素,糖尿病患者PAD的患病率比普通人群高出两倍多。糖尿病患者的临床表现也与普通人群略有不同。此外,糖尿病中的PAD可能导致糖尿病足溃疡(DFU),这会引发高血糖急症,导致住院人数增加、生活质量下降和死亡率上升。尽管PAD在流行病学和临床方面具有重要意义,但它在很大程度上仍未得到诊断,因此治疗不足,这可能是因为它在很大程度上没有症状。人们一直强调神经病变是DFU的一个原因,然而PAD同样重要。本综述探讨了糖尿病患者下肢PAD的流行病学、病理生理学和诊断,并将这些与普通人群进行了关联。它还强调了PAD管理方面的最新创新。

https://cdn.ncbi.nlm.nih.gov/pmc/blobs/9081/8192257/be3af0f04955/WJD-12-827-g001.jpg

文献AI研究员

20分钟写一篇综述,助力文献阅读效率提升50倍。

立即体验

用中文搜PubMed

大模型驱动的PubMed中文搜索引擎

马上搜索

文档翻译

学术文献翻译模型,支持多种主流文档格式。

立即体验