Suppr超能文献

蛋白酶体活性有助于秀丽隐杆线虫轻度线粒体应激时的生存反应。

Proteasome activity contributes to pro-survival response upon mild mitochondrial stress in Caenorhabditis elegans.

机构信息

ReMedy International Research Agenda Unit, University of Warsaw, Warsaw, Poland.

Centre of New Technologies, University of Warsaw, Warsaw, Poland.

出版信息

PLoS Biol. 2021 Jul 12;19(7):e3001302. doi: 10.1371/journal.pbio.3001302. eCollection 2021 Jul.

Abstract

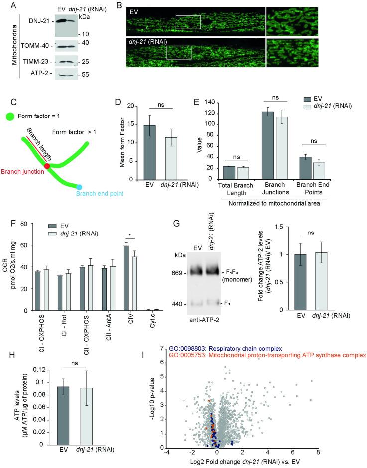
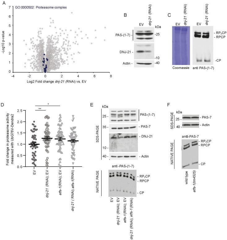
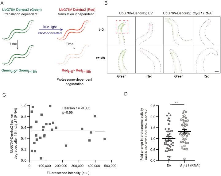
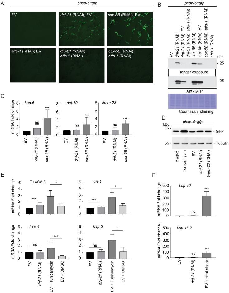
Defects in mitochondrial function activate compensatory responses in the cell. Mitochondrial stress that is caused by unfolded proteins inside the organelle induces a transcriptional response (termed the "mitochondrial unfolded protein response" [UPRmt]) that is mediated by activating transcription factor associated with stress 1 (ATFS-1). The UPRmt increases mitochondrial protein quality control. Mitochondrial dysfunction frequently causes defects in the import of proteins, resulting in the accumulation of mitochondrial proteins outside the organelle. In yeast, cells respond to mistargeted mitochondrial proteins by increasing activity of the proteasome in the cytosol (termed the "unfolded protein response activated by mistargeting of proteins" [UPRam]). The presence and relevance of this response in higher eukaryotes is unclear. Here, we demonstrate that defects in mitochondrial protein import in Caenorhabditis elegans lead to proteasome activation and life span extension. Both proteasome activation and life span prolongation partially depend on ATFS-1, despite its lack of influence on proteasomal gene transcription. Importantly, life span prolongation depends on the fully assembled proteasome. Our data provide a link between mitochondrial dysfunction and proteasomal activity and demonstrate its direct relevance to mechanisms that promote longevity.

摘要

线粒体功能缺陷会激活细胞中的代偿反应。细胞器内未折叠蛋白引起的线粒体应激会诱导一种转录反应(称为“线粒体未折叠蛋白反应”[UPRmt]),该反应由应激相关激活转录因子 1(ATFS-1)介导。UPRmt 会增加线粒体蛋白的质量控制。线粒体功能障碍常导致蛋白质输入缺陷,导致线粒体蛋白在细胞器外积累。在酵母中,细胞通过增加细胞质中蛋白酶体的活性来应对靶向错误的线粒体蛋白(称为“蛋白质靶向错误激活的未折叠蛋白反应”[UPRam])。在高等真核生物中,这种反应的存在和相关性尚不清楚。在这里,我们证明了秀丽隐杆线虫中线粒体蛋白输入的缺陷会导致蛋白酶体的激活和寿命的延长。尽管 ATFS-1 对蛋白酶体基因转录没有影响,但蛋白酶体的激活和寿命的延长都部分依赖于 ATFS-1。重要的是,寿命的延长依赖于完全组装的蛋白酶体。我们的数据提供了线粒体功能障碍与蛋白酶体活性之间的联系,并证明了它与促进长寿的机制有直接关系。

https://cdn.ncbi.nlm.nih.gov/pmc/blobs/f865/8274918/ee321cb8b408/pbio.3001302.g001.jpg

文献AI研究员

20分钟写一篇综述,助力文献阅读效率提升50倍。

立即体验

用中文搜PubMed

大模型驱动的PubMed中文搜索引擎

马上搜索

文档翻译

学术文献翻译模型,支持多种主流文档格式。

立即体验