Suppr超能文献

一个表观遗传开关通过调节 miR-335 的表达来调控 AXL 阳性/EGFR-TKi 耐药细胞的个体发生。

An epigenetic switch regulates the ontogeny of AXL-positive/EGFR-TKi-resistant cells by modulating miR-335 expression.

机构信息

Cold Spring Harbor Laboratory, Cold Spring Harbor, United States.

Faculty of Pharmacy University of Ljubljana, Ljubljana, Slovenia.

出版信息

Elife. 2021 Jul 13;10:e66109. doi: 10.7554/eLife.66109.

Abstract

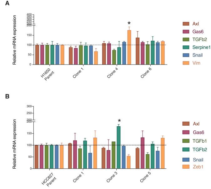
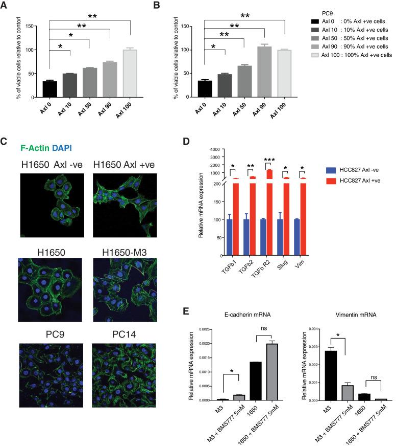
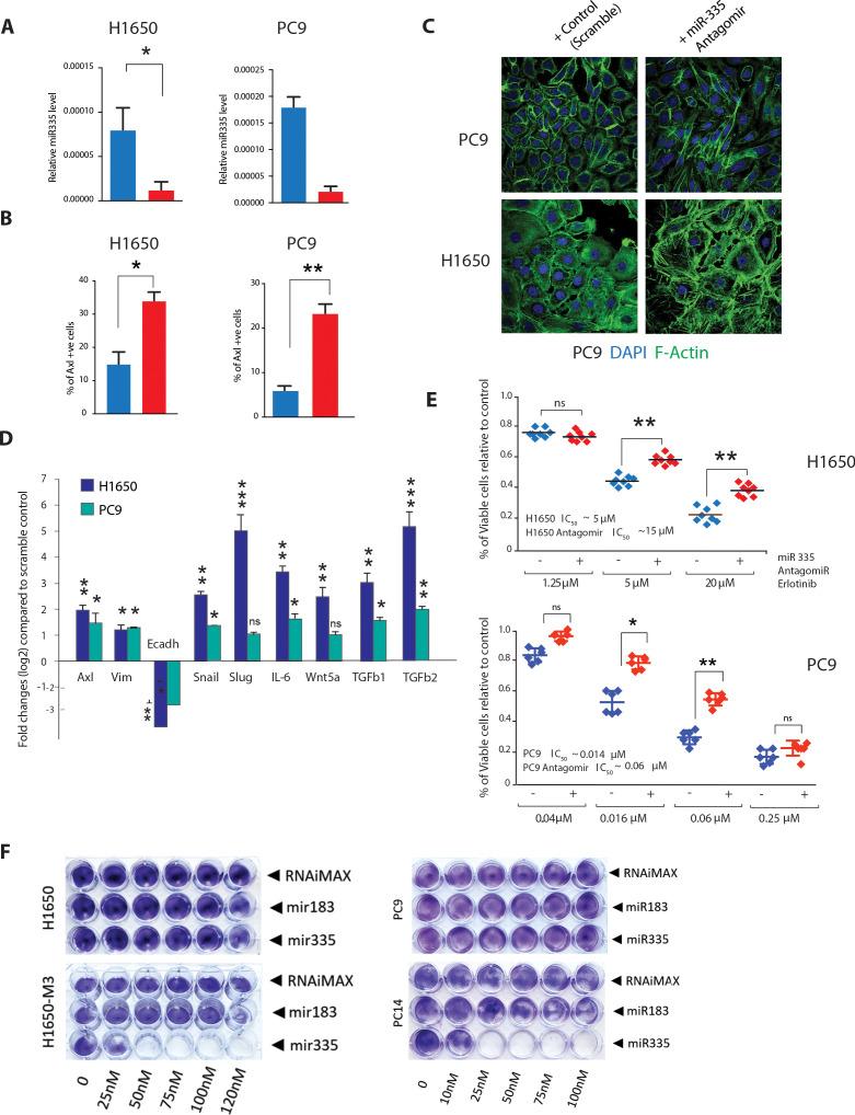
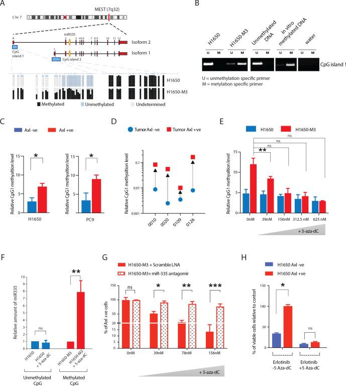
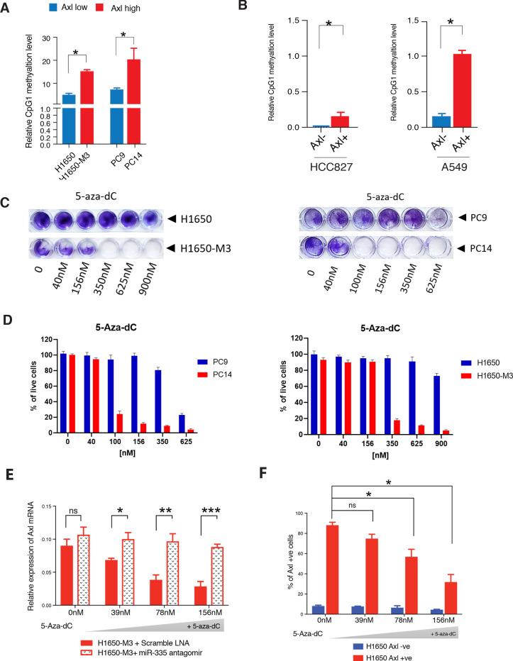
Despite current advancements in research and therapeutics, lung cancer remains the leading cause of cancer-related mortality worldwide. This is mainly due to the resistance that patients develop against chemotherapeutic agents over the course of treatment. In the context of non-small cell lung cancers (NSCLC) harboring EGFR-oncogenic mutations, augmented levels of AXL and GAS6 have been found to drive resistance to EGFR tyrosine kinase inhibitors such as Erlotinib and Osimertinib in certain tumors with mesenchymal-like features. By studying the ontogeny of AXL-positive cells, we have identified a novel non-genetic mechanism of drug resistance based on cell-state transition. We demonstrate that AXL-positive cells are already present as a subpopulation of cancer cells in Erlotinib-naïve tumors and tumor-derived cell lines and that the expression of AXL is regulated through a stochastic mechanism centered on the epigenetic regulation of miR-335. The existence of a cell-intrinsic program through which AXL-positive/Erlotinib-resistant cells emerge infers the need of treating tumors harboring EGFR-oncogenic mutations upfront with combinatorial treatments targeting both AXL-negative and AXL-positive cancer cells.

摘要

尽管目前在研究和治疗方面取得了进展,但肺癌仍然是全球癌症相关死亡的主要原因。这主要是由于患者在治疗过程中对化疗药物产生了耐药性。在携带有 EGFR 致癌突变的非小细胞肺癌 (NSCLC) 中,AXL 和 GAS6 的水平升高被发现会导致某些具有间充质样特征的肿瘤对 EGFR 酪氨酸激酶抑制剂(如厄洛替尼和奥希替尼)产生耐药性。通过研究 AXL 阳性细胞的个体发生,我们基于细胞状态转换确定了一种新的非遗传耐药机制。我们证明,AXL 阳性细胞在厄洛替尼初治肿瘤和肿瘤衍生细胞系中已经作为癌细胞的亚群存在,并且 AXL 的表达受 miR-335 为中心的表观遗传调控的随机机制调控。AXL 阳性/厄洛替尼耐药细胞通过内在程序出现的存在暗示了需要对携带有 EGFR 致癌突变的肿瘤进行联合治疗,靶向 AXL 阴性和 AXL 阳性癌细胞。

https://cdn.ncbi.nlm.nih.gov/pmc/blobs/f67d/8285107/6c7260c60c27/elife-66109-fig1.jpg

文献AI研究员

20分钟写一篇综述,助力文献阅读效率提升50倍。

立即体验

用中文搜PubMed

大模型驱动的PubMed中文搜索引擎

马上搜索

文档翻译

学术文献翻译模型,支持多种主流文档格式。

立即体验