Suppr超能文献

用于识别不断演变的新冠病毒刺突蛋白的记忆B细胞库。

Memory B cell repertoire for recognition of evolving SARS-CoV-2 spike.

作者信息

Tong Pei, Gautam Avneesh, Windsor Ian W, Travers Meghan, Chen Yuezhou, Garcia Nicholas, Whiteman Noah B, McKay Lindsay G A, Storm Nadia, Malsick Lauren E, Honko Anna N, Lelis Felipe J N, Habibi Shaghayegh, Jenni Simon, Cai Yongfei, Rennick Linda J, Duprex W Paul, McCarthy Kevin R, Lavine Christy L, Zuo Teng, Lin Junrui, Zuiani Adam, Feldman Jared, MacDonald Elizabeth A, Hauser Blake M, Griffths Anthony, Seaman Michael S, Schmidt Aaron G, Chen Bing, Neuberg Donna, Bajic Goran, Harrison Stephen C, Wesemann Duane R

机构信息

Department of Medicine, Division of Allergy and Immunology, Division of Genetics, Brigham and Women's Hospital, Harvard Medical School, Boston, MA 02115, USA.

Department of Biological Chemistry and Molecular Pharmacology, Harvard Medical School, Boston, MA 02115, USA; Laboratory of Molecular Medicine, Boston Children's Hospital, Boston, MA 02115, USA; Ragon Institute of MGH, MIT, and Harvard, Cambridge, MA 02139, USA.

出版信息

Cell. 2021 Sep 16;184(19):4969-4980.e15. doi: 10.1016/j.cell.2021.07.025. Epub 2021 Jul 23.

Abstract

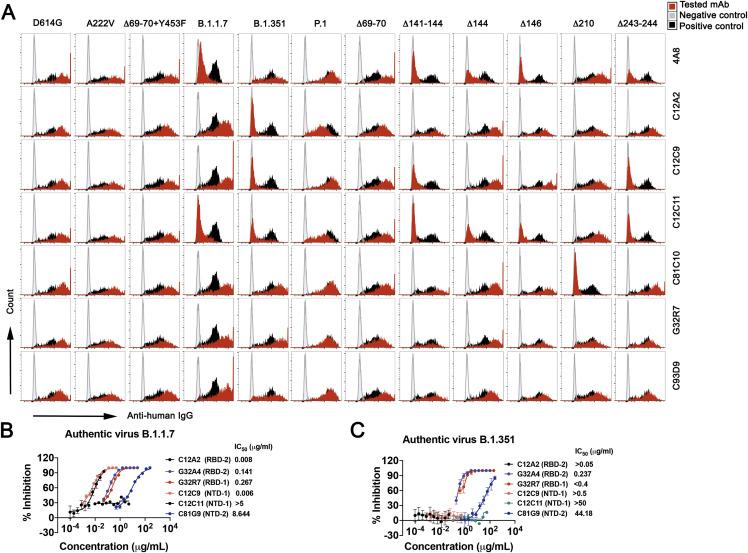
Memory B cell reserves can generate protective antibodies against repeated SARS-CoV-2 infections, but with unknown reach from original infection to antigenically drifted variants. We charted memory B cell receptor-encoded antibodies from 19 COVID-19 convalescent subjects against SARS-CoV-2 spike (S) and found seven major antibody competition groups against epitopes recurrently targeted across individuals. Inclusion of published and newly determined structures of antibody-S complexes identified corresponding epitopic regions. Group assignment correlated with cross-CoV-reactivity breadth, neutralization potency, and convergent antibody signatures. Although emerging SARS-CoV-2 variants of concern escaped binding by many members of the groups associated with the most potent neutralizing activity, some antibodies in each of those groups retained affinity-suggesting that otherwise redundant components of a primary immune response are important for durable protection from evolving pathogens. Our results furnish a global atlas of S-specific memory B cell repertoires and illustrate properties driving viral escape and conferring robustness against emerging variants.

摘要

记忆B细胞储备可产生针对反复感染新型冠状病毒(SARS-CoV-2)的保护性抗体,但从原始感染到抗原性漂移变体的影响范围尚不清楚。我们绘制了19名新冠康复者针对SARS-CoV-2刺突蛋白(S)的记忆B细胞受体编码抗体图谱,发现了针对个体间反复靶向表位的七个主要抗体竞争组。纳入已发表和新确定的抗体-S复合物结构,确定了相应的表位区域。分组与跨冠状病毒反应广度、中和效力和趋同抗体特征相关。尽管新出现的值得关注的SARS-CoV-2变体逃避了与最有效中和活性相关组中许多成员的结合,但这些组中的一些抗体仍保留亲和力,这表明原发性免疫反应中原本冗余的成分对于持久抵御不断演变的病原体很重要。我们的结果提供了S特异性记忆B细胞库的全球图谱,并阐明了驱动病毒逃逸和赋予针对新出现变体的稳健性的特性。

https://cdn.ncbi.nlm.nih.gov/pmc/blobs/45c1/8299219/c07259ff1019/fx1_lrg.jpg

文献AI研究员

20分钟写一篇综述,助力文献阅读效率提升50倍。

立即体验

用中文搜PubMed

大模型驱动的PubMed中文搜索引擎

马上搜索

文档翻译

学术文献翻译模型,支持多种主流文档格式。

立即体验