Suppr超能文献

社区中怀疑感染 COVID-19 的人群使用快速抗原检测进行 SARS-CoV-2 感染的自我检测。

Self-testing for the detection of SARS-CoV-2 infection with rapid antigen tests for people with suspected COVID-19 in the community.

机构信息

Department of Infection Control, Amphia Hospital, Breda, the Netherlands; Microvida Laboratory for Medical Microbiology, Amphia Hospital, Breda, the Netherlands; Microvida Laboratory for Medical Microbiology and Immunology, Elisabeth-TweeSteden Hospital, Tilburg, the Netherlands.

Department of Infection Control, Amphia Hospital, Breda, the Netherlands; Microvida Laboratory for Medical Microbiology, Amphia Hospital, Breda, the Netherlands; Microvida Laboratory for Medical Microbiology and Immunology, Elisabeth-TweeSteden Hospital, Tilburg, the Netherlands.

出版信息

Clin Microbiol Infect. 2022 May;28(5):695-700. doi: 10.1016/j.cmi.2021.07.039. Epub 2021 Aug 4.

Abstract

OBJECTIVES

To evaluate the performance of nasal mid-turbinate self-testing using rapid antigen detection tests (RDT) for persons with suspected coronavirus disease 2019 (COVID-19) in the community. Self-testing for COVID-19 infection with lateral flow assay severe acute respiratory syndrome coronavirus 2 (SARS-CoV-2) RDT, provides rapid results and could enable frequent and extensive testing in the community, thereby improving the control of SARS-CoV-2.

METHODS

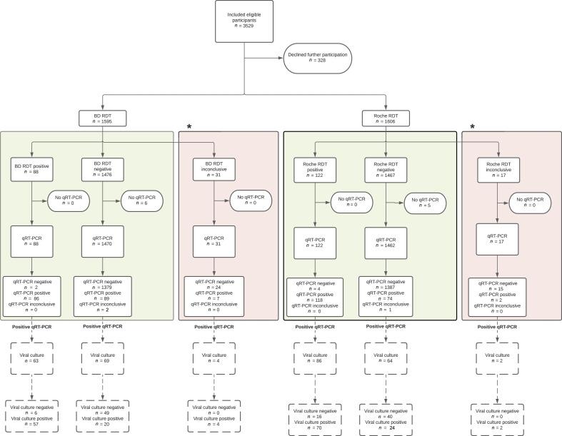
Participants visiting a municipal SARS-CoV-2 testing centre, received self-testing kits containing either the BD Veritor System (BD-RDT) or Roche SARS-CoV-2 antigen detection test (Roche-RDT). Oro-nasopharyngeal swabs were collected from the participants for quantitative RT-PCR (qRT-PCR) testing. As a proxy for contagiousness, viral culture was performed on a selection of qRT-PCR positive samples to determine the Ct-value at which the chance of a positive culture dropped below 0.5 (Ct-value cut-off). Sensitivity and specificity of self-testing were compared to qRT-PCR with a Ct-value below the Ct value cut-off. Determinants independently associated with a false-negative self-test result were determined.

RESULTS

A total of 3201 participants were included (BD-RDT n = 1595; Roche-RDT n = 1606). Sensitivity and specificity of self-testing compared with the qRT-PCR results with a Ct-value below the Ct-value cut-off were 78.4% (95% CI 73.2%-83.5%) and 99.4% (95% CI 99.1%-99.7%), respectively. A higher age was independently associated with a false-negative self-testing result with an odds ratio of 1.024 (95% CI 1.003-1.044).

CONCLUSIONS

Self-testing using currently available RDT has a high specificity and relatively high sensitivity to identify individuals with a high probability of contagiousness.

摘要

目的

评估在社区中使用快速抗原检测试验(RDT)对疑似 2019 年冠状病毒病(COVID-19)的人进行鼻中道自我检测的性能。使用侧向流动分析严重急性呼吸系统综合征冠状病毒 2(SARS-CoV-2)RDT 对 COVID-19 感染进行自我检测可提供快速结果,并可实现社区内频繁和广泛的检测,从而改善 SARS-CoV-2 的控制。

方法

参加市政 SARS-CoV-2 检测中心的参与者收到了含有 BD Veritor 系统(BD-RDT)或罗氏 SARS-CoV-2 抗原检测试验(Roche-RDT)的自我检测试剂盒。从参与者中采集鼻咽拭子进行定量 RT-PCR(qRT-PCR)检测。作为传染性的替代指标,对 qRT-PCR 阳性样本的选择进行病毒培养,以确定阳性培养机会下降到 0.5 以下的 Ct 值(Ct 值截止值)。将自我检测的敏感性和特异性与 qRT-PCR 进行了比较,qRT-PCR 的 Ct 值低于 Ct 值截止值。确定与假阴性自我检测结果独立相关的决定因素。

结果

共纳入 3201 名参与者(BD-RDT n=1595;罗氏-RDT n=1606)。与 qRT-PCR 结果(Ct 值低于 Ct 值截止值)相比,自我检测的敏感性和特异性分别为 78.4%(95%CI 73.2%-83.5%)和 99.4%(95%CI 99.1%-99.7%)。年龄较高与假阴性自我检测结果独立相关,优势比为 1.024(95%CI 1.003-1.044)。

结论

目前可用的 RDT 自我检测具有较高的特异性和相对较高的敏感性,可识别出具有高传染性可能性的个体。

https://cdn.ncbi.nlm.nih.gov/pmc/blobs/2c3c/8336990/049487107943/gr1_lrg.jpg

文献AI研究员

20分钟写一篇综述,助力文献阅读效率提升50倍。

立即体验

用中文搜PubMed

大模型驱动的PubMed中文搜索引擎

马上搜索

文档翻译

学术文献翻译模型,支持多种主流文档格式。

立即体验