Suppr超能文献

级联转录抑制决定恶性疟原虫的性定向和发育。

A cascade of transcriptional repression determines sexual commitment and development in Plasmodium falciparum.

机构信息

Laboratory of Molecular Parasitology, Research Center for Translational Medicine, Key Laboratory of Arrhythmias of the Ministry of Education of China, East Hospital, School of Medicine, Tongji University, Shanghai 200120, China.

Key Laboratory of Spine and Spinal Cord Injury Repair and Regeneration of Ministry of Education, Orthopaedic Department of Tongji Hospital, Shanghai Key Laboratory of Signaling and Disease Research, the School of Life Sciences and Technology, Tongji University, Shanghai 200092, China.

出版信息

Nucleic Acids Res. 2021 Sep 20;49(16):9264-9279. doi: 10.1093/nar/gkab683.

Abstract

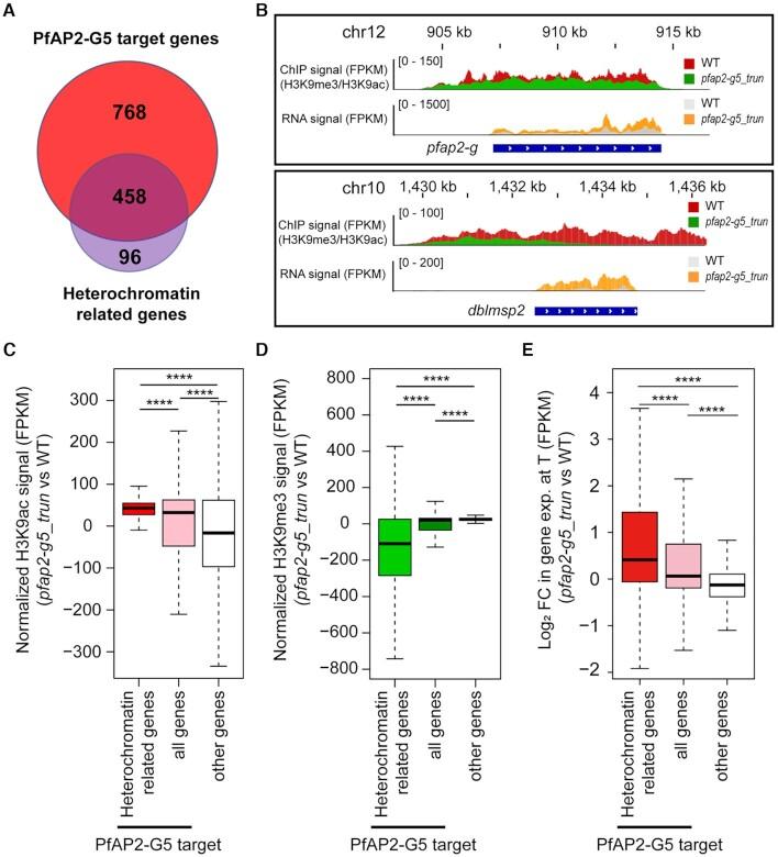
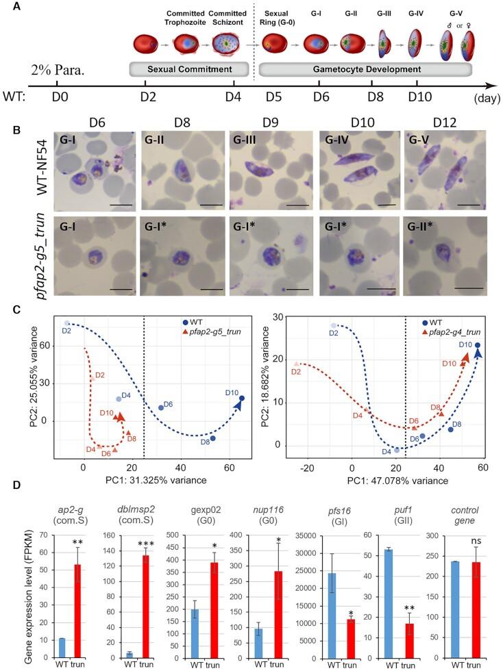
Gametocytogenesis, the process by which malaria parasites produce sexual forms that can infect mosquitoes, is essential for the transmission of malaria. A transcriptional switch of the pfap2-g gene triggers sexual commitment, but how the complex multi-step process is precisely programed remains largely unknown. Here, by systematic functional screening of a panel of ApiAP2 transcription factors, we identify six new ApiAP2 members associated with gametocytogenesis in Plasmodium falciparum. Among these, PfAP2-G5 (PF3D7_1139300) was found to be indispensable for gametocytogenesis. This factor suppresses the transcriptional activity of the pfap2-g gene via binding to both the upstream region and exonic gene body, the latter is linked to the maintenance of local heterochromatin structure, thereby preventing initiation of sexual commitment. Removal of this repressive effect through pfap2-g5 knockout disrupts the asexual replication cycle and promotes sexual commitment accompanied by upregulation of pfap2-g expression. However, the gametocytes produced fail to mature fully. Further analyses show that PfAP2-G5 is essential for gametocyte maturation, and causes the down-regulation of pfap2-g and a set of early gametocyte genes activated by PfAP2-G prior to gametocyte development. Collectively, our findings reveal a regulation cascade of gametocyte production in malaria parasites, and provide a new target for transmission blocking interventions.

摘要

配子发生,即疟原虫产生可感染蚊子的有性形式的过程,是疟疾传播的关键。pfap2-g 基因的转录开关触发有性承诺,但复杂的多步过程是如何被精确编程的,在很大程度上仍然未知。在这里,我们通过系统的功能筛选一组 ApiAP2 转录因子,鉴定出与恶性疟原虫配子发生相关的六个新的 ApiAP2 成员。在这些成员中,PfAP2-G5(PF3D7_1139300)被发现对配子发生是不可或缺的。该因子通过结合上游区域和外显子基因体来抑制 pfap2-g 基因的转录活性,后者与局部异染色质结构的维持有关,从而防止有性承诺的启动。通过 pfap2-g5 敲除消除这种抑制作用会破坏无性复制周期,并促进有性承诺,同时上调 pfap2-g 的表达。然而,产生的配子细胞不能完全成熟。进一步的分析表明,PfAP2-G5 对配子细胞的成熟是必需的,并且导致 pfap2-g 和一组在配子细胞发育之前由 PfAP2-G 激活的早期配子细胞基因的下调。总之,我们的研究结果揭示了疟原虫中配子发生的调控级联,并为阻断传播的干预措施提供了一个新的靶点。

https://cdn.ncbi.nlm.nih.gov/pmc/blobs/ec76/8450074/88968a62fabf/gkab683fig1.jpg

文献AI研究员

20分钟写一篇综述,助力文献阅读效率提升50倍。

立即体验

用中文搜PubMed

大模型驱动的PubMed中文搜索引擎

马上搜索

文档翻译

学术文献翻译模型,支持多种主流文档格式。

立即体验