Suppr超能文献

CD49a 鉴定出流感感染后在肺部持续存在的多功能记忆性 CD8 T 细胞亚群。

CD49a Identifies Polyfunctional Memory CD8 T Cell Subsets that Persist in the Lungs After Influenza Infection.

机构信息

Center for Vaccine Biology and Immunology, University of Rochester Medical Center, Rochester, NY, United States.

Department of Pediatrics, University of Rochester Medical Center, Rochester, NY, United States.

出版信息

Front Immunol. 2021 Sep 9;12:728669. doi: 10.3389/fimmu.2021.728669. eCollection 2021.

Abstract

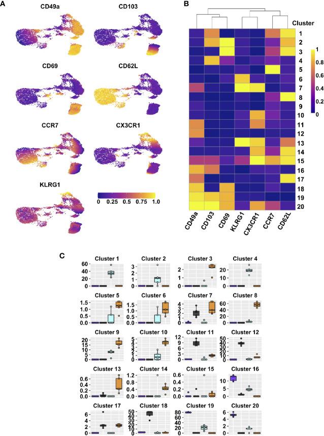
CD8 T cell memory offers critical antiviral protection, even in the absence of neutralizing antibodies. The paradigm is that CD8 T cell memory within the lung tissue consists of a mix of circulating T cells and non-circulating T cells. However, based on our analysis, the heterogeneity within the tissue is much higher, identifying T, T, T, and a multitude of populations which do not perfectly fit these classifications. Further interrogation of the populations shows that T cells that express CD49a, both with and without CD103, have increased and diverse effector potential compared with CD49a negative populations. These populations function as a one-man band, displaying antiviral activity, chemokine production, release of GM-CSF, and the ability to kill specific targets with delayed kinetics compared with effector CD8 T cells. Together, this study establishes that CD49a defines multiple polyfunctional CD8 memory subsets after clearance of influenza infection, which act to eliminate virus in the absence of direct killing, recruit and mature innate immune cells, and destroy infected cells if the virus persists.

摘要

CD8 T 细胞记忆提供了关键的抗病毒保护,即使在没有中和抗体的情况下也是如此。这一模式是,肺部组织中的 CD8 T 细胞记忆由循环 T 细胞和非循环 T 细胞的混合物组成。然而,根据我们的分析,组织内的异质性要高得多,鉴定出 T、T、T 和许多不符合这些分类的群体。对这些群体的进一步询问表明,表达 CD49a 的 T 细胞,无论是否表达 CD103,都具有比 CD49a 阴性群体更高的和多样化的效应器潜力。这些群体作为一个人的乐队,表现出抗病毒活性、趋化因子产生、GM-CSF 的释放,以及与效应 CD8 T 细胞相比具有延迟动力学的杀伤特定靶标的能力。总的来说,这项研究确立了 CD49a 在清除流感感染后定义了多个多能 CD8 记忆亚群,这些亚群在没有直接杀伤的情况下消除病毒,招募和成熟先天免疫细胞,如果病毒持续存在,则破坏受感染的细胞。

https://cdn.ncbi.nlm.nih.gov/pmc/blobs/d5a9/8462271/c59623cd23a1/fimmu-12-728669-g001.jpg

文献AI研究员

20分钟写一篇综述,助力文献阅读效率提升50倍。

立即体验

用中文搜PubMed

大模型驱动的PubMed中文搜索引擎

马上搜索

文档翻译

学术文献翻译模型,支持多种主流文档格式。

立即体验