Suppr超能文献

该基因在泛癌中的差异表达及其相关机制。

Differential Expression of the Gene in Pan-Cancer and Its Related Mechanism.

作者信息

Hu Jialing, Xu Jiasheng, Feng Xiaojin, Li Yiran, Hua Fuzhou, Xu Guohai

机构信息

Department of Anesthesiology, The Second Affiliated Hospital of Nanchang University, Nanchang, China.

Department of Surgical Oncology, Zhejiang University Cancer Center, Hangzhou, China.

出版信息

Front Cell Dev Biol. 2021 Sep 23;9:700661. doi: 10.3389/fcell.2021.700661. eCollection 2021.

Abstract

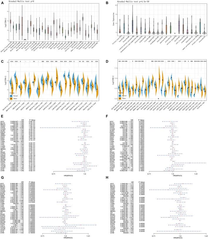
Previous studies have revealed the relationship between toll-like receptor 4 () polymorphisms and cancer susceptibility. However, the relationship between and prognosis and immune cell infiltration in pan-cancer patients is still unclear. Through the Genotype-Tissue Expression (GTEx) and The Cancer Genome Atlas (TCGA) databases, the distinct expression of the gene in 24 tumors and normal tissues was analyzed. Univariate Cox proportional hazards regression analysis was used to identify the cancer types whose gene expression was related to prognosis. The relationship between and tumor cell immune invasion was studied. Spearman's rank correlation coefficient was used to analyze the relationship among and immune neoantigens, tumor mutation burden (TMB), microsatellite instability (MSI), DNA repair genes, and DNA methylation. Gene Set Enrichment Analysis (GSEA) was used to identify the tumor-related pathways that the gene was highly expressed in; the expression of the gene was verified with the Human Protein Atlas (HPA) database. Low expression of was associated with an inferior prognosis in kidney renal clear cell carcinoma (KIRC), skin cutaneous melanoma (SKCM), and uterine corpus endometrial carcinoma (UCEC), while high expression was related to a poor prognosis in head and neck squamous cell carcinoma (HNSC), prostate adenocarcinoma (PRAD), stomach adenocarcinoma (STAD), and testicular germ cell tumor (TGCT). The expression of was negatively correlated with the expression of B cells in STAD. The expression of was positively correlated with the infiltration of B cells, CD4 and CD8 T cells, neutrophils, macrophages, and dendritic cells in STAD, KIRC, UCEC, TGCT, and SKCM. The expression of the gene in KIRC, SKCM, STAD, TGCT, and UCEC was highly correlated with inducible T-cell costimulator (), cytotoxic T lymphocyte-associated molecule 4 (), and immune checkpoints. Spearman's rank correlation coefficient showed that the expression of gene was significantly correlated with TMB in STAD and UCEC and was prominently correlated with MSI in TGCT, STAD, and SKCM. The expression of the gene was highly correlated with MLH1, MSH2, and MSH6 in KIRC, SKCM, and STAD. The expression of the gene was remarkably correlated with the methyltransferases DNA methyltransferase 2 (DNMT2) and DNA methyltransferase 3-beta (DNMT3B) in SKCM and STAD. Enrichment analysis showed that was highly expressed in the chemokine signaling pathway and the cell adhesion molecule and cytokine receptor interaction pathway. In summary, the expression of is linked to the prognosis of KIRC, SKCM, STAD, TGCT, and UCEC patients and the level of immune infiltration of CD4, CD8 T cells, macrophages, neutrophils, and dendritic cells.

摘要

以往研究揭示了Toll样受体4(TLR4)基因多态性与癌症易感性之间的关系。然而,TLR4与泛癌患者预后及免疫细胞浸润之间的关系仍不明确。通过基因型-组织表达(GTEx)数据库和癌症基因组图谱(TCGA)数据库,分析了TLR4基因在24种肿瘤及正常组织中的差异表达。采用单因素Cox比例风险回归分析确定TLR4基因表达与预后相关的癌症类型。研究了TLR4与肿瘤细胞免疫浸润的关系。采用Spearman等级相关系数分析TLR4与免疫新抗原、肿瘤突变负荷(TMB)、微卫星不稳定性(MSI)、DNA修复基因及DNA甲基化之间的关系。利用基因集富集分析(GSEA)确定TLR4高表达的肿瘤相关通路;通过人类蛋白质图谱(HPA)数据库验证TLR4基因的表达。TLR4低表达与肾透明细胞癌(KIRC)、皮肤黑色素瘤(SKCM)和子宫内膜癌(UCEC)的预后较差相关,而高表达与头颈部鳞状细胞癌(HNSC)、前列腺腺癌(PRAD)、胃腺癌(STAD)和睾丸生殖细胞肿瘤(TGCT)的预后不良相关。在STAD中,TLR4的表达与B细胞的表达呈负相关。在STAD、KIRC、UCEC、TGCT和SKCM中,TLR4的表达与B细胞、CD4和CD8 T细胞、中性粒细胞、巨噬细胞及树突状细胞的浸润呈正相关。在KIRC、SKCM、STAD、TGCT和UCEC中,TLR4基因的表达与诱导性T细胞共刺激分子(ICOS)、细胞毒性T淋巴细胞相关分子4(CTLA-4)及免疫检查点显著相关。Spearman等级相关系数显示,TLR4基因的表达在STAD和UCEC中与TMB显著相关,在TGCT、STAD和SKCM中与MSI显著相关。在KIRC、SKCM和STAD中,TLR4基因的表达与错配修复蛋白MLH1、MSH2和MSH6高度相关。在SKCM和STAD中,TLR4基因的表达与甲基转移酶DNA甲基转移酶2(DNMT2)和DNA甲基转移酶3-β(DNMT3B)显著相关。富集分析表明,TLR4在趋化因子信号通路以及细胞黏附分子和细胞因子受体相互作用通路中高表达。综上所述,TLR4的表达与KIRC、SKCM、STAD、TGCT和UCEC患者的预后以及CD4、CD8 T细胞、巨噬细胞、中性粒细胞和树突状细胞的免疫浸润水平相关。

https://cdn.ncbi.nlm.nih.gov/pmc/blobs/ec5a/8495169/ffd3d5bcb440/fcell-09-700661-g001.jpg

文献AI研究员

20分钟写一篇综述,助力文献阅读效率提升50倍。

立即体验

用中文搜PubMed

大模型驱动的PubMed中文搜索引擎

马上搜索

文档翻译

学术文献翻译模型,支持多种主流文档格式。

立即体验