Suppr超能文献

基于多组学数据对NLRs家族作为预后和免疫标志物进行全面的泛癌分析。

Comprehensive pan-cancer analysis of NLRs family as prognostic and immunity markers based on multi-omics data.

作者信息

Wen Xianhui, Cui Miaomiao, Zhang Junhua, Huang Hai

机构信息

Center for Clinical Laboratories, The Affiliated Hospital of Guizhou Medical University, No.28 Guiyi Street, Yunyan District, Guiyang, 550004, China.

School of Clinical Laboratory Science, Guizhou Medical University, No.9 Beijing Road, Yunyan District, Guiyang, 550004, China.

出版信息

Discov Oncol. 2025 Jul 1;16(1):1250. doi: 10.1007/s12672-025-02982-6.

Abstract

BACKGROUND

Members of the NOD-like receptors(NLRs)gene family members involved in inflammasome formation have been implicated in cancer initiation, development, progression, angiogenesis, and invasion. This study comprehensively investigated the role of NLRs in cancer through multi-omics analysis, which is of great necessity for a deeper understanding of the pathogenesis of cancer, improvement of cancer prognosis assessment, promotion of drug development, and advancement of precision medicine.

METHODS

A multi-omics analysis was performed on data from over 10,000 individuals, integrating genomics, epigenomics, transcriptomics, proteomics, and immunogenomics. The dataset encompassed 750 drugs, 33 cancer types, and 24 categories of immune cells. Gene set variation analysis (GSVA) was utilized to ascertain the NLR score, which correlated with survival and cancer pathways. A predictive model was established utilizing univariate Cox and LASSO regression, with subsequent ROC evaluation and nomogram development.

RESULTS

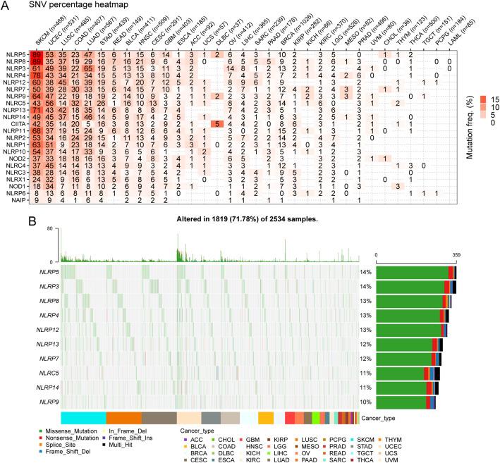
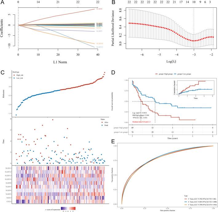
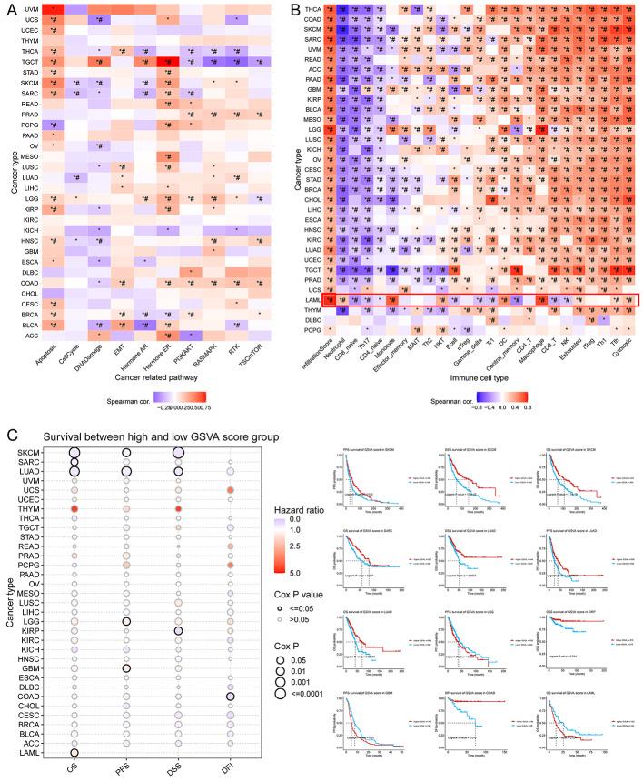
Significant genomic and epigenetic alterations in NLRs, encompassing copy number variations (CNVs), single nucleotide variations (SNVs), and hyper- methylation, were identified. NLRs expression was connected with immune cell infiltration (ICI) and cancer-related pathways, positively correlating with cytotoxic T cells, NK cells, CD8 T cells, and exhausted T cells, while negatively correlating with neutrophils and naïve T cells. NLR scores were found to be positively correlated with survival outcomes in several cancer types, including LAML, SKCM, SARC, LUAD, KIRP, and COAD. Additionally, a prognostic index for LAML was established based on the strong association between NLR expression and patient outcomes, utilizing a risk model that incorporated ten NLRs derived from GSVA.

CONCLUSIONS

This study highlights NLRs as crucial prognostic markers in cancer, with a ten-gene risk model offering independent prognostic value for LAML, laying the groundwork for further exploration of their clinical relevance. NLR alterations and ICI could activate pathways related to cancers. Thus, targeting these NLRs could be a novel approach to treating cancer.

摘要

背景

参与炎性小体形成的NOD样受体(NLRs)基因家族成员与癌症的起始、发展、进展、血管生成和侵袭有关。本研究通过多组学分析全面研究了NLRs在癌症中的作用,这对于深入了解癌症发病机制、改善癌症预后评估、促进药物开发和推动精准医学发展具有重要意义。

方法

对来自10000多名个体的数据进行多组学分析,整合基因组学、表观基因组学、转录组学、蛋白质组学和免疫基因组学。数据集包括750种药物、33种癌症类型和24类免疫细胞。利用基因集变异分析(GSVA)确定与生存和癌症通路相关的NLR评分。利用单变量Cox和LASSO回归建立预测模型,随后进行ROC评估和列线图绘制。

结果

在NLRs中发现了显著的基因组和表观遗传改变,包括拷贝数变异(CNV)、单核苷酸变异(SNV)和高甲基化。NLRs表达与免疫细胞浸润(ICI)和癌症相关通路有关,与细胞毒性T细胞、自然杀伤细胞、CD8 T细胞和耗竭T细胞呈正相关,而与中性粒细胞和初始T细胞呈负相关。发现NLR评分与几种癌症类型的生存结果呈正相关,包括急性髓系白血病(LAML)、皮肤黑色素瘤(SKCM)、肉瘤(SARC)、肺腺癌(LUAD)、肾透明细胞癌(KIRP)和结肠癌(COAD)。此外,基于NLR表达与患者预后之间的强关联,利用包含从GSVA得出的10个NLRs的风险模型,建立了LAML的预后指数。

结论

本研究强调NLRs是癌症中关键的预后标志物,一个十基因风险模型为LAML提供了独立的预后价值,为进一步探索其临床相关性奠定了基础。NLR改变和ICI可激活与癌症相关的通路。因此,靶向这些NLRs可能是一种治疗癌症的新方法。

https://cdn.ncbi.nlm.nih.gov/pmc/blobs/0901/12214219/c75225da796b/12672_2025_2982_Fig1_HTML.jpg

文献AI研究员

20分钟写一篇综述,助力文献阅读效率提升50倍。

立即体验

用中文搜PubMed

大模型驱动的PubMed中文搜索引擎

马上搜索

文档翻译

学术文献翻译模型,支持多种主流文档格式。

立即体验