Suppr超能文献

SIRT2介导的C/EBPβ去乙酰化和去泛素化可预防乙醇诱导的肝损伤。

SIRT2-mediated deacetylation and deubiquitination of C/EBPβ prevents ethanol-induced liver injury.

作者信息

Zhang Yingting, Long Xidai, Ruan Xin, Wei Qian, Zhang Lin, Wo Lulu, Huang Dongdong, Lin Longshuai, Wang Difei, Xia Li, Zhao Qinghua, Liu Junling, Zhao Qian, He Ming

机构信息

Department of Pathophysiology, Key Laboratory of Cell Differentiation and Apoptosis of Ministry of Education, Shanghai Jiao Tong University School of Medicine, Shanghai, China.

Department of Pathology, The Affiliated Hospital of Youjiang Medical University for Nationalities, Baise, Guangxi, China.

出版信息

Cell Discov. 2021 Oct 12;7(1):93. doi: 10.1038/s41421-021-00326-6.

Abstract

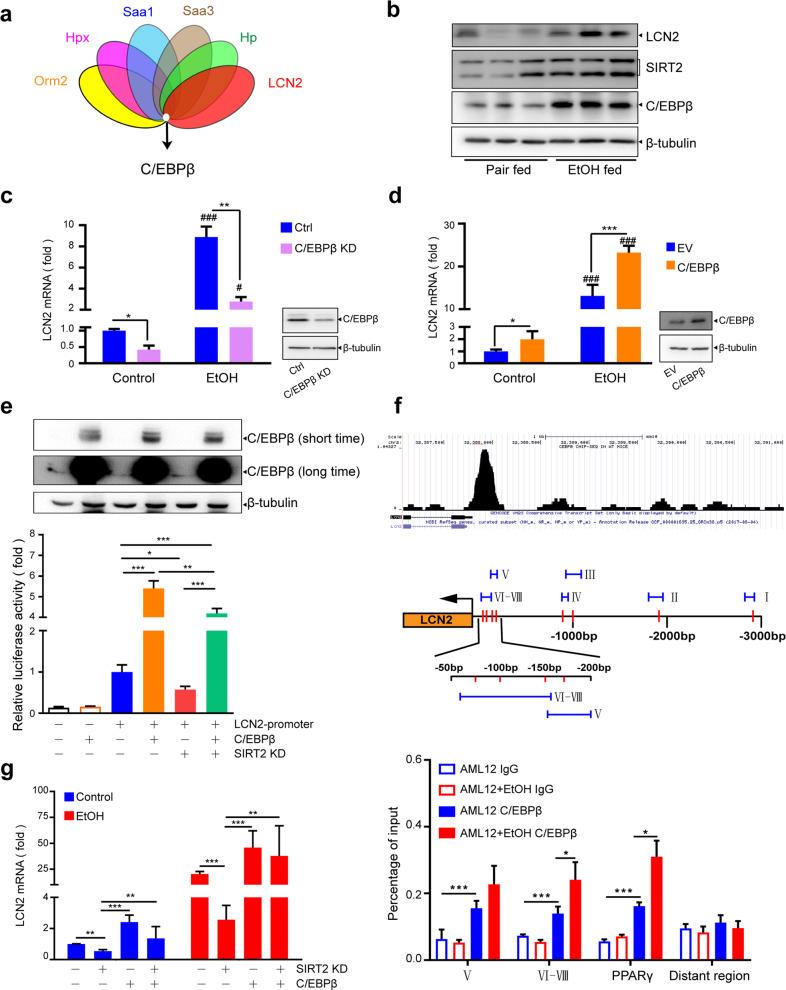
Protein acetylation has emerged to play pivotal roles in alcoholic liver disease (ALD). Sirutin 2 (SIRT2) is a nicotinamide adenine dinucleotide (NAD)-dependent deacetylase involved in the regulation of aging, metabolism, and stress. However, the role of SIRT2 in ALD remains unclear. Here, we report that the SIRT2-mediated deacetylation-deubiquitination switch of CCAAT/enhancer-binding protein beta (C/EBPβ) prevents ALD. Our results showed that hepatic SIRT2 protein expression was negatively correlated with the severity of alcoholic liver injury in ALD patients. Liver-specific SIRT2 deficiency sensitized mice to ALD, whereas transgenic SIRT2 overexpression in hepatocytes significantly prevented ethanol-induced liver injury via normalization of hepatic steatosis, lipid peroxidation, and hepatocyte apoptosis. Mechanistically, we identified C/EBPβ as a critical substrate of SIRT2 implicated in ALD. SIRT2-mediated deacetylation at lysines 102 and 211 decreased C/EBPβ ubiquitination, resulting in enhanced protein stability and subsequently increased transcription of C/EBPβ-target gene LCN2. Importantly, hepatic deacetylated C/EBPβ and LCN2 compensation reversed SIRT2 deletion-induced ALD aggravation in mice. Furthermore, C/EBPβ protein expression was positively correlated with SIRT2 and LCN2 expression in the livers of ALD patients and was inversely correlated with ALD development. Therefore, activating SIRT2-C/EBPβ-LCN2 signaling pathway is a potential therapy for ALD.

摘要

蛋白质乙酰化已在酒精性肝病(ALD)中发挥关键作用。沉默调节蛋白2(SIRT2)是一种烟酰胺腺嘌呤二核苷酸(NAD)依赖性脱乙酰酶,参与衰老、代谢和应激的调节。然而,SIRT2在ALD中的作用仍不清楚。在此,我们报道SIRT2介导的CCAAT/增强子结合蛋白β(C/EBPβ)的去乙酰化-去泛素化开关可预防ALD。我们的结果表明,ALD患者肝脏中SIRT2蛋白表达与酒精性肝损伤的严重程度呈负相关。肝脏特异性SIRT2缺乏使小鼠对ALD敏感,而肝细胞中转基因SIRT2过表达通过使肝脂肪变性、脂质过氧化和肝细胞凋亡正常化,显著预防了乙醇诱导的肝损伤。从机制上讲,我们确定C/EBPβ是SIRT2在ALD中的关键底物。SIRT2介导的赖氨酸102和211处的去乙酰化降低了C/EBPβ的泛素化,导致蛋白质稳定性增强,随后C/EBPβ靶基因LCN2的转录增加。重要的是,肝脏去乙酰化的C/EBPβ和LCN2补偿逆转了SIRT2缺失诱导的小鼠ALD加重。此外,C/EBPβ蛋白表达与ALD患者肝脏中SIRT2和LCN2表达呈正相关,与ALD发展呈负相关。因此,激活SIRT2-C/EBPβ-LCN2信号通路是治疗ALD的一种潜在方法。

https://cdn.ncbi.nlm.nih.gov/pmc/blobs/776c/8511299/5a93ad4d839e/41421_2021_326_Fig1_HTML.jpg

文献AI研究员

20分钟写一篇综述,助力文献阅读效率提升50倍。

立即体验

用中文搜PubMed

大模型驱动的PubMed中文搜索引擎

马上搜索

文档翻译

学术文献翻译模型,支持多种主流文档格式。

立即体验