Suppr超能文献

抑制 CBP 与阿扎胞苷的 RNA 依赖性机制协同作用,通过限制蛋白质合成。

Inhibition of CBP synergizes with the RNA-dependent mechanisms of Azacitidine by limiting protein synthesis.

机构信息

Cancer and Leukaemia Epigenetics and Biology Program, Josep Carreras Leukaemia Research Institute (IJC), Campus ICO-GTP-UAB, Badalona, Spain.

Program for Predictive and Personalized Medicine of Cancer, Germans Trias i Pujol Research Institute (PMPPC-IGTP), Badalona, Spain.

出版信息

Nat Commun. 2021 Oct 18;12(1):6060. doi: 10.1038/s41467-021-26258-z.

Abstract

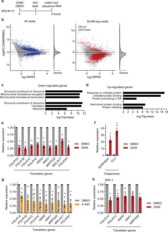
The nucleotide analogue azacitidine (AZA) is currently the best treatment option for patients with high-risk myelodysplastic syndromes (MDS). However, only half of treated patients respond and of these almost all eventually relapse. New treatment options are urgently needed to improve the clinical management of these patients. Here, we perform a loss-of-function shRNA screen and identify the histone acetyl transferase and transcriptional co-activator, CREB binding protein (CBP), as a major regulator of AZA sensitivity. Compounds inhibiting the activity of CBP and the closely related p300 synergistically reduce viability of MDS-derived AML cell lines when combined with AZA. Importantly, this effect is specific for the RNA-dependent functions of AZA and not observed with the related compound decitabine that is only incorporated into DNA. The identification of immediate target genes leads us to the unexpected finding that the effect of CBP/p300 inhibition is mediated by globally down regulating protein synthesis.

摘要

核苷酸类似物阿扎胞苷(AZA)是目前治疗高危骨髓增生异常综合征(MDS)患者的最佳选择。然而,只有一半的治疗患者有反应,而且几乎所有这些患者最终都会复发。迫切需要新的治疗选择来改善这些患者的临床管理。在这里,我们进行了功能丧失 shRNA 筛选,发现组蛋白乙酰转移酶和转录共激活因子 CREB 结合蛋白(CBP)是 AZA 敏感性的主要调节因子。当与 AZA 联合使用时,抑制 CBP 和密切相关的 p300 活性的化合物可协同降低 MDS 衍生的 AML 细胞系的活力。重要的是,这种效应是针对 AZA 的 RNA 依赖性功能特异性的,而不是与仅掺入 DNA 的相关化合物地西他滨观察到的。对直接靶基因的鉴定使我们发现了一个意想不到的发现,即 CBP/p300 抑制的作用是通过全局下调蛋白质合成来介导的。

https://cdn.ncbi.nlm.nih.gov/pmc/blobs/a5b4/8523560/20ef4edfa8fb/41467_2021_26258_Fig1_HTML.jpg

文献AI研究员

20分钟写一篇综述,助力文献阅读效率提升50倍。

立即体验

用中文搜PubMed

大模型驱动的PubMed中文搜索引擎

马上搜索

文档翻译

学术文献翻译模型,支持多种主流文档格式。

立即体验