Suppr超能文献

METTL3 介导的 mRNA N6-甲基腺苷对小鼠卵母细胞和卵泡发育至关重要。

METTL3-mediated mRNA N-methyladenosine is required for oocyte and follicle development in mice.

机构信息

State Key Laboratory for Agrobiotechnology, College of Biological Sciences, China Agricultural University, Beijing, 100193, China.

Key Laboratory of Genomic and Precision Medicine, Collaborative Innovation Center of Genetics and Development, College of Future Technology, Beijing Institute of Genomics, Chinese Academy of Sciences, Beijing, 100101, China.

出版信息

Cell Death Dis. 2021 Oct 23;12(11):989. doi: 10.1038/s41419-021-04272-9.

Abstract

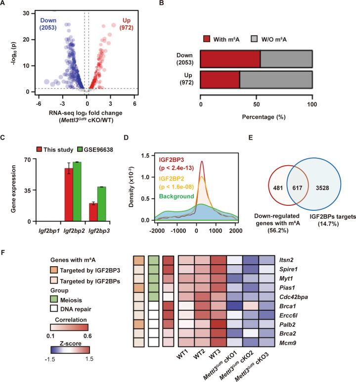
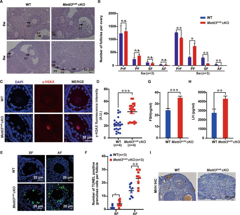
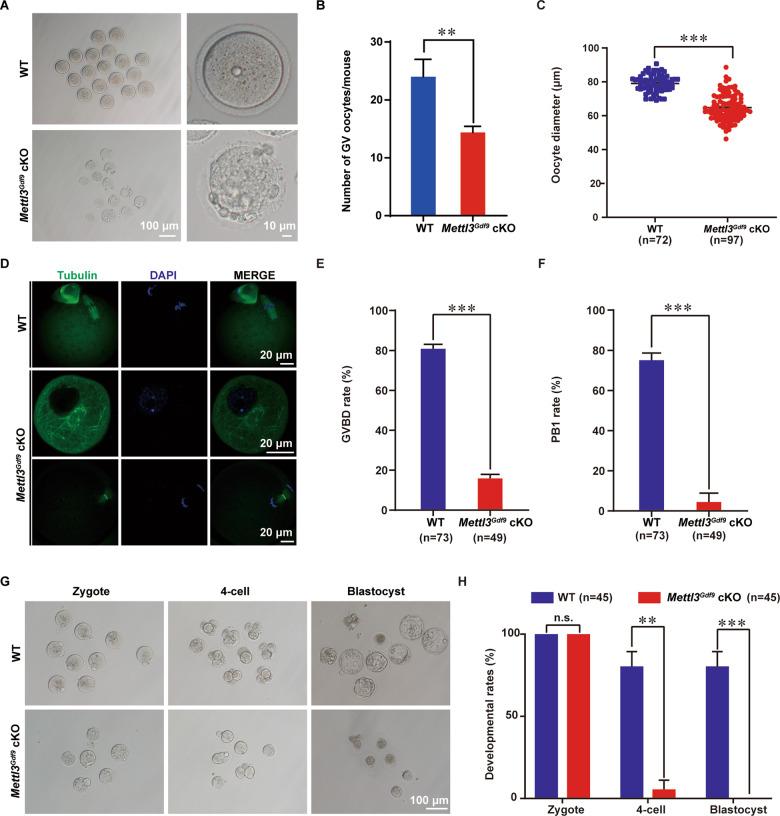
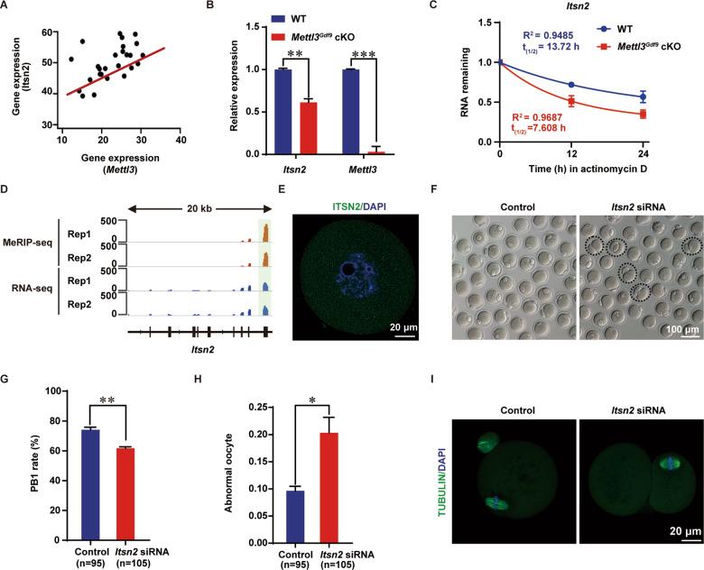
Proper follicle development is very important for the production of mature oocytes, which is essential for the maintenance of female fertility. This complex biological process requires precise gene regulation. The most abundant modification of mRNA, N-methyladenosine (mA), is involved in many RNA metabolism processes, including RNA splicing, translation, stability, and degradation. Here, we report that mA plays essential roles during oocyte and follicle development. Oocyte-specific inactivation of the key mA methyltransferase Mettl3 with Gdf9-Cre caused DNA damage accumulation in oocytes, defective follicle development, and abnormal ovulation. Mechanistically, combined RNA-seq and mA methylated RNA immunoprecipitation sequencing (MeRIP-seq) data from oocytes revealed, that we found METTL3 targets Itsn2 for mA modification and then enhances its stability to influence the oocytes meiosis. Taken together, our findings highlight the crucial roles of mRNA mA modification in follicle development and coordination of RNA stabilization during oocyte growth.

摘要

正确的卵泡发育对于产生成熟卵子非常重要,而成熟卵子是维持女性生育能力的关键。这一复杂的生物学过程需要精确的基因调控。mRNA 上最丰富的修饰——N6-甲基腺苷(m6A)——参与了许多 RNA 代谢过程,包括 RNA 剪接、翻译、稳定性和降解。在这里,我们报告 mA 在卵母细胞和卵泡发育过程中发挥着重要作用。用 Gdf9-Cre 特异性敲除卵母细胞中关键的 mA 甲基转移酶 Mettl3 会导致卵母细胞中 DNA 损伤的积累、卵泡发育缺陷和异常排卵。从卵母细胞中提取的 RNA 测序(RNA-seq)和 mA 修饰的 RNA 免疫沉淀测序(MeRIP-seq)数据的综合分析表明,我们发现 METTL3 可以对 Itsn2 进行 mA 修饰,并增强其稳定性,从而影响卵母细胞减数分裂。综上所述,我们的研究结果强调了 mRNA mA 修饰在卵泡发育和卵母细胞生长过程中协调 RNA 稳定性中的关键作用。

https://cdn.ncbi.nlm.nih.gov/pmc/blobs/f476/8542036/ee46d35ef9f3/41419_2021_4272_Fig1_HTML.jpg

文献AI研究员

20分钟写一篇综述,助力文献阅读效率提升50倍。

立即体验

用中文搜PubMed

大模型驱动的PubMed中文搜索引擎

马上搜索

文档翻译

学术文献翻译模型,支持多种主流文档格式。

立即体验