Suppr超能文献

铁死亡调控基因 SLC7A11 在肾细胞癌中的作用:一项多组学研究。

The roles of ferroptosis regulatory gene SLC7A11 in renal cell carcinoma: A multi-omics study.

机构信息

Department of Medicine, Xi'an Jiaotong University, Xi'an, Shaanxi, China.

Department of Urology, The Second Affiliated Hospital of Xi'an Jiaotong University, Xi'an, Shaanxi Province, China.

出版信息

Cancer Med. 2021 Dec;10(24):9078-9096. doi: 10.1002/cam4.4395. Epub 2021 Nov 10.

Abstract

BACKGROUND

The ferroptosis inhibitory gene Solute carrier family 7 member 11 (SLC7A11) provides a new strategy for anticancer treatment. However, its function in renal cell carcinoma (RCC) remains elusive.

METHODS

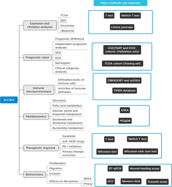
The expression and somatic mutation information of SLC7A11 in RCC samples were determined using The Cancer Genome Atlas (TCGA), International Cancer Genome Consortium (ICGC), Gene Expression Omnibus (GEO), Oncomine, and cBioPortal databases. The prognostic value of SLC7A11 was assessed through survival analysis, Receiver operating characteristic curve (ROC) analysis, independent prognostic analysis, clinical subgroup analysis, and nomogram. Its prognostic value was also validated in the ICGC and GSE29607 cohorts. Gene set enrichment analysis (GSEA) was employed to investigate the effects of SLC7A11 on multiple metabolic pathways. The CIBERSORT algorithm and single-sample gene set enrichment analysis (ssGSEA) method were applied to evaluate the effects of SLC7A11 on the tumor immune microenvironment (TIM). SLC7A11's therapeutic correlations were analyzed using the GSE87121, GSE67501, and GSDC datasets. Finally, the biofunctions of SLC7A11 in renal cancer cells and ferroptosis were ascertained by MTT, wound healing, transwell, and western blot assays.

RESULTS

Through multiple datasets, SLC7A11 was found to be markedly upregulated in RCC. In terms of prognosis, SLC7A11 overexpression conferred a worse prognosis and was identified as an independent prognostic factor. Its prognostic value was validated in ICGC cohort. Moreover, high SL7CA11 expression could stimulate nucleotides, fatty acids, and amino acid metabolism to meet the proliferative consumption of tumor cells. As for the immune effect, SLC7A11 suppressed antitumor immunity by reducing the abundances of CD8+ T and NK cells. Regarding the therapeutic response, SLC7A11 expression was not correlated with the sensitivities of most chemotherapy and targeted drugs. Finally, SLC7A11 promoted the proliferation, migration, and invasion of renal cancer cells by enhancing GPX4 output, which in turn inhibits ferroptosis.

CONCLUSIONS

SLC7A11 not only deeply influences RCC prognosis and TIM, but also promotes RCC progression by inhibiting ferroptosis and inducing metabolic reprogramming. In addition, SLC7A11 weakly affects the therapeutic effect and sensitivities of multiple chemotherapy and targeted drugs.

摘要

背景

铁死亡抑制基因溶质载体家族 7 成员 11(SLC7A11)为癌症治疗提供了新策略。然而,其在肾细胞癌(RCC)中的功能仍不清楚。

方法

使用癌症基因组图谱(TCGA)、国际癌症基因组联盟(ICGC)、基因表达综合数据库(GEO)、Oncomine 和 cBioPortal 数据库确定 SLC7A11 在 RCC 样本中的表达和体细胞突变信息。通过生存分析、受试者工作特征曲线(ROC)分析、独立预后分析、临床亚组分析和列线图评估 SLC7A11 的预后价值。还在 ICGC 和 GSE29607 队列中验证了 SLC7A11 的预后价值。采用基因集富集分析(GSEA)研究 SLC7A11 对多种代谢途径的影响。应用 CIBERSORT 算法和单样本基因集富集分析(ssGSEA)方法评估 SLC7A11 对肿瘤免疫微环境(TIM)的影响。使用 GSE87121、GSE67501 和 GSDC 数据集分析 SLC7A11 的治疗相关性。最后,通过 MTT、划痕愈合、Transwell 和 Western blot 测定确定 SLC7A11 在肾癌细胞和铁死亡中的生物学功能。

结果

通过多个数据集发现,SLC7A11 在 RCC 中明显上调。在预后方面,SLC7A11 过表达预示预后不良,且被鉴定为独立预后因素。在 ICGC 队列中验证了其预后价值。此外,高 SL7CA11 表达可刺激核苷酸、脂肪酸和氨基酸代谢,以满足肿瘤细胞的增殖消耗。至于免疫效应,SLC7A11 通过减少 CD8+T 和 NK 细胞的丰度抑制抗肿瘤免疫。在治疗反应方面,SLC7A11 表达与大多数化疗和靶向药物的敏感性无关。最后,SLC7A11 通过增强 GPX4 的输出促进肾癌细胞的增殖、迁移和侵袭,从而抑制铁死亡。

结论

SLC7A11 不仅深刻影响 RCC 预后和 TIM,而且通过抑制铁死亡和诱导代谢重编程促进 RCC 进展。此外,SLC7A11 对多种化疗和靶向药物的治疗效果和敏感性影响较弱。

https://cdn.ncbi.nlm.nih.gov/pmc/blobs/8cef/8683539/72cf581fdfad/CAM4-10-9078-g009.jpg

文献AI研究员

20分钟写一篇综述,助力文献阅读效率提升50倍。

立即体验

用中文搜PubMed

大模型驱动的PubMed中文搜索引擎

马上搜索

文档翻译

学术文献翻译模型,支持多种主流文档格式。

立即体验