Suppr超能文献

水通道蛋白9是肾癌的一个预后因素,也是M2型肿瘤相关巨噬细胞极化和CD8 + T细胞招募的一个有前景的指标。

AQP9 Is a Prognostic Factor for Kidney Cancer and a Promising Indicator for M2 TAM Polarization and CD8+ T-Cell Recruitment.

作者信息

Jing Jibo, Sun Jin, Wu Yuqing, Zhang Nieke, Liu Chunhui, Chen Saisai, Li Wenchao, Hong Cheng, Xu Bin, Chen Ming

机构信息

Institute of Urology, Surgical Research Center, Institute of Urology, Medical School of Southeast University, Nanjing, China.

Department of Urology, Medical School of Southeast University, Nanjing, China.

出版信息

Front Oncol. 2021 Nov 5;11:770565. doi: 10.3389/fonc.2021.770565. eCollection 2021.

Abstract

BACKGROUND

It is undeniable that the tumor microenvironment (TME) plays an indispensable role in the progression of kidney renal clear cell carcinoma (KIRC). However, the precise mechanism of activities in TME is still unclear.

METHODS AND RESULTS

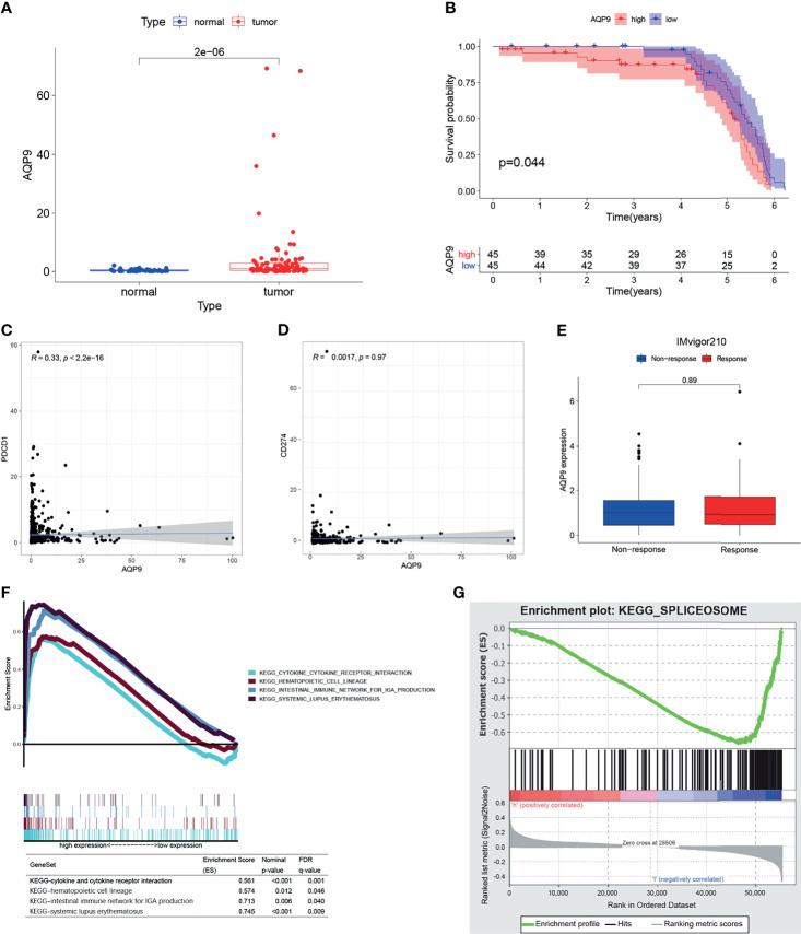
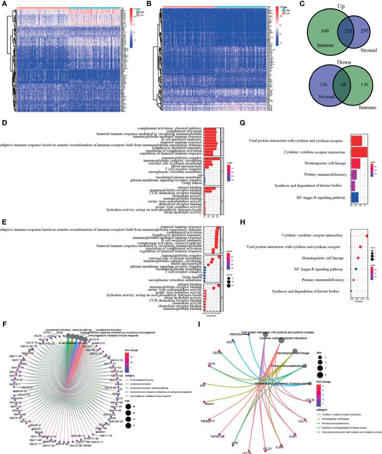
Using the CIBERSORT and ESTIMATE calculation methods, the scores of the two main fractions of tumor-infiltrating immune cells (TICs) from The Cancer Genome Atlas (TCGA) database of 537 KIRC patients were calculated. Subsequently, differentially expressed genes (DEGs) were drawn out by performing an overlap between Cox regression analysis and protein-protein interaction (PPI) network. Aquaporin 9 (AQP9) was identified as a latent predictor through the process. Following research revealed that AQP9 expression was positively correlated with the pathological characteristics (TNM stage) and negatively connected with survival time. Then, by performing gene set enrichment analysis (GSEA), it can be inferred that genes with high expression level of were mainly enriched in immune-related activities, while low group was associated with functions of cellular metabolism. Further studies have shown that regulatory T cells (Tregs), macrophages M2, macrophages M0, CD4+ T cells, and neutrophils were positively correlated with expression. While the levels of mast cells, natural killer (NK) cells, and CD8+ T cells are negatively correlated with . The result of multiple immunohistochemistry (mIHC) suggests a negative relevance between AQP9 and CD8+ T cells and reveals a trend of consistent change on and M2 macrophages.

CONCLUSION

The expression level of may be helpful in predicting the prognosis of patients with KIRC, especially to the TME state transition, the mechanism of which is possibly through lipid metabolism and P53, Janus kinase (JAK)/signal transducer and activator of transcription (STAT) pathways that affect M2 polarization. was associated with the expression levels of M2, tumor-associated macrophages (TAMs), and the recruitment of CD8+ T cells in tumor environment. The research result indicates that may be an obstacle to maintain the immune activity of TME.

摘要

背景

不可否认,肿瘤微环境(TME)在肾透明细胞癌(KIRC)的进展中起着不可或缺的作用。然而,TME中活动的精确机制仍不清楚。

方法与结果

使用CIBERSORT和ESTIMATE计算方法,计算了来自537例KIRC患者的癌症基因组图谱(TCGA)数据库中肿瘤浸润免疫细胞(TIC)的两个主要部分的分数。随后,通过Cox回归分析和蛋白质-蛋白质相互作用(PPI)网络之间的重叠筛选出差异表达基因(DEG)。在此过程中,水通道蛋白9(AQP9)被确定为潜在的预测因子。后续研究表明,AQP9表达与病理特征(TNM分期)呈正相关,与生存时间呈负相关。然后,通过进行基因集富集分析(GSEA)可以推断,AQP9高表达组基因主要富集于免疫相关活动,而低表达组与细胞代谢功能相关。进一步研究表明,调节性T细胞(Tregs)、M2巨噬细胞、M0巨噬细胞、CD4 + T细胞和中性粒细胞与AQP9表达呈正相关。而肥大细胞、自然杀伤(NK)细胞和CD8 + T细胞水平与AQP9呈负相关。多重免疫组化(mIHC)结果表明AQP9与CD8 + T细胞呈负相关,并揭示了AQP9和M2巨噬细胞的一致变化趋势。

结论

AQP9的表达水平可能有助于预测KIRC患者的预后,特别是对TME状态转变而言,其机制可能是通过脂质代谢以及影响M2极化的P53、Janus激酶(JAK)/信号转导和转录激活因子(STAT)途径。AQP9与肿瘤环境中M2、肿瘤相关巨噬细胞(TAM)的表达水平以及CD8 + T细胞的募集有关。研究结果表明,AQP9可能是维持TME免疫活性的一个障碍。

https://cdn.ncbi.nlm.nih.gov/pmc/blobs/637d/8602816/2f68de335e5b/fonc-11-770565-g001.jpg

文献AI研究员

20分钟写一篇综述,助力文献阅读效率提升50倍。

立即体验

用中文搜PubMed

大模型驱动的PubMed中文搜索引擎

马上搜索

文档翻译

学术文献翻译模型,支持多种主流文档格式。

立即体验