Suppr超能文献

中枢突触病变是脊髓性肌萎缩症小鼠模型运动回路病理学中最保守的特征。

Central synaptopathy is the most conserved feature of motor circuit pathology across spinal muscular atrophy mouse models.

作者信息

Buettner Jannik M, Sime Longang Josiane K, Gerstner Florian, Apel Katharina S, Blanco-Redondo Beatriz, Sowoidnich Leonie, Janzen Eva, Langenhan Tobias, Wirth Brunhilde, Simon Christian M

机构信息

Carl-Ludwig-Institute for Physiology, Leipzig University, Leipzig 04103, Germany.

Rudolf Schönheimer Institute of Biochemistry, Division of General Biochemistry, Medical Faculty, Leipzig University, Leipzig 04103, Germany.

出版信息

iScience. 2021 Oct 30;24(11):103376. doi: 10.1016/j.isci.2021.103376. eCollection 2021 Nov 19.

Abstract

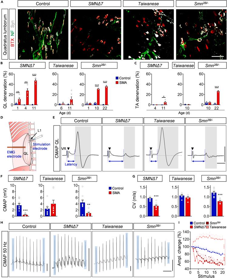
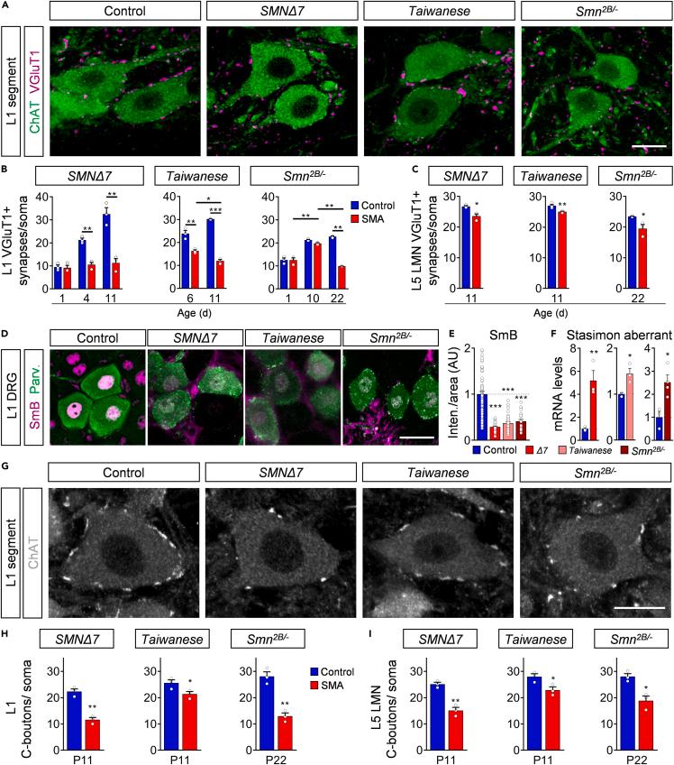
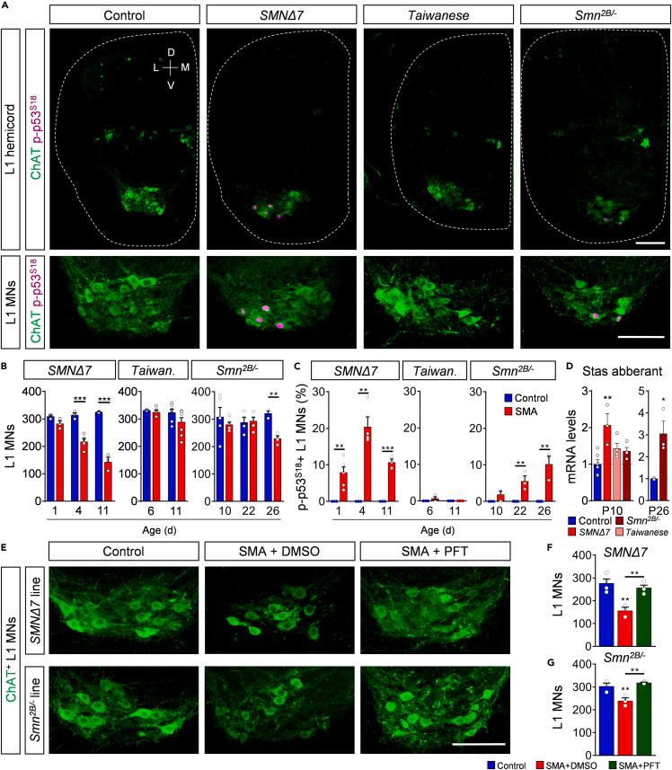
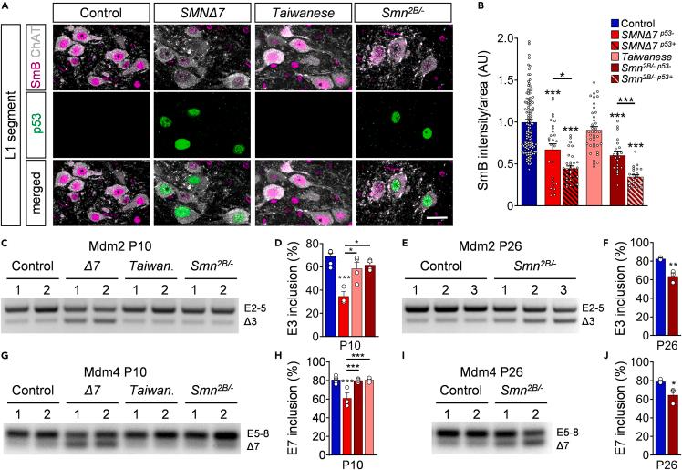
Spinal muscular atrophy (SMA) is a neurodegenerative disease caused by reduced survival motor neuron (SMN) protein. Recently, SMN dysfunction has been linked to individual aspects of motor circuit pathology in a severe SMA mouse model. To determine whether these disease mechanisms are conserved, we directly compared the motor circuit pathology of three SMA mouse models. The severe model exhibits vast motor circuit defects, including degeneration of motor neurons, spinal excitatory synapses, and neuromuscular junctions (NMJs). In contrast, the model shows very mild motor neuron pathology, but early central synaptic loss. In the intermediate model, strong pathology of central excitatory synapses and NMJs precedes the late onset of p53-dependent motor neuron death. These pathological events correlate with SMN-dependent splicing dysregulation of specific mRNAs. Our study provides a knowledge base for properly tailoring future studies and identifies central excitatory synaptopathy as a key feature of motor circuit pathology in SMA.

摘要

脊髓性肌萎缩症(SMA)是一种由存活运动神经元(SMN)蛋白减少引起的神经退行性疾病。最近,在一个严重的SMA小鼠模型中,SMN功能障碍已与运动回路病理的各个方面相关联。为了确定这些疾病机制是否保守,我们直接比较了三种SMA小鼠模型的运动回路病理。严重模型表现出广泛的运动回路缺陷,包括运动神经元、脊髓兴奋性突触和神经肌肉接头(NMJ)的退化。相比之下,模型显示出非常轻微的运动神经元病理,但早期出现中枢突触丧失。在中间模型中,中枢兴奋性突触和NMJ的强烈病理先于p53依赖性运动神经元死亡的晚期发生。这些病理事件与特定mRNA的SMN依赖性剪接失调相关。我们的研究为合理开展未来研究提供了知识库,并确定中枢兴奋性突触病变是SMA运动回路病理的关键特征。

https://cdn.ncbi.nlm.nih.gov/pmc/blobs/4665/8605199/13543e43cdb9/fx1.jpg

文献AI研究员

20分钟写一篇综述,助力文献阅读效率提升50倍。

立即体验

用中文搜PubMed

大模型驱动的PubMed中文搜索引擎

马上搜索

文档翻译

学术文献翻译模型,支持多种主流文档格式。

立即体验