Suppr超能文献

通过设计的反义环状 RNA 抑制 SARS-CoV-2 冠状病毒的增殖。

Inhibition of SARS-CoV-2 coronavirus proliferation by designer antisense-circRNAs.

机构信息

Institute of Biochemistry, Justus Liebig University of Giessen, 35392 Giessen, Germany.

Institute of Medical Virology, Justus Liebig University of Giessen, 35392 Giessen, Germany.

出版信息

Nucleic Acids Res. 2021 Dec 2;49(21):12502-12516. doi: 10.1093/nar/gkab1096.

Abstract

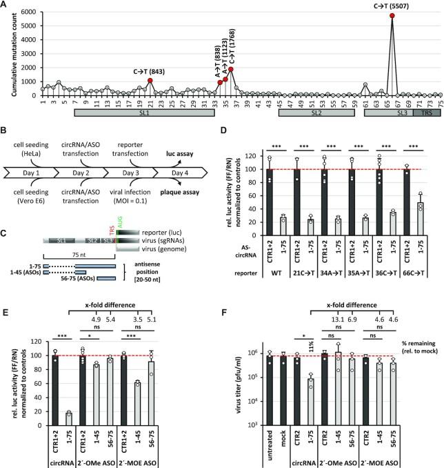
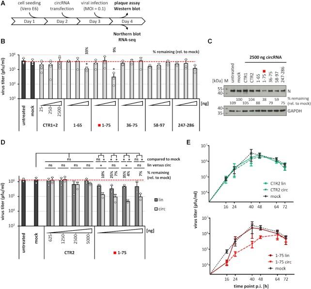
Circular RNAs (circRNAs) are noncoding RNAs that exist in all eukaryotes investigated and are derived from back-splicing of certain pre-mRNA exons. Here, we report the application of artificial circRNAs designed to act as antisense-RNAs. We systematically tested a series of antisense-circRNAs targeted to the SARS-CoV-2 genome RNA, in particular its structurally conserved 5'-untranslated region. Functional assays with both reporter transfections as well as with SARS-CoV-2 infections revealed that specific segments of the SARS-CoV-2 5'-untranslated region can be efficiently accessed by specific antisense-circRNAs, resulting in up to 90% reduction of virus proliferation in cell culture, and with a durability of at least 48 h. Presenting the antisense sequence within a circRNA clearly proved more efficient than in the corresponding linear configuration and is superior to modified antisense oligonucleotides. The activity of the antisense-circRNA is surprisingly robust towards point mutations in the target sequence. This strategy opens up novel applications for designer circRNAs and promising therapeutic strategies in molecular medicine.

摘要

环状 RNA(circRNAs)是存在于所有已研究的真核生物中的非编码 RNA,来源于某些前体 mRNA 外显子的反向剪接。在这里,我们报告了设计用作反义 RNA 的人工 circRNAs 的应用。我们系统地测试了一系列针对 SARS-CoV-2 基因组 RNA 的反义 circRNAs,特别是其结构保守的 5'-非翻译区。使用报告基因转染和 SARS-CoV-2 感染的功能测定表明,SARS-CoV-2 5'-非翻译区的特定片段可以被特定的反义 circRNAs 有效利用,导致细胞培养中病毒增殖减少高达 90%,并且至少持续 48 小时。将反义序列呈现在 circRNA 中明显比在相应的线性构型中更有效,并且优于修饰的反义寡核苷酸。反义 circRNA 的活性对靶序列中的点突变具有惊人的稳健性。该策略为设计的 circRNA 开辟了新的应用,并为分子医学中的有前途的治疗策略提供了新的应用。

https://cdn.ncbi.nlm.nih.gov/pmc/blobs/cc6e/8643703/ace56964b8d9/gkab1096fig1.jpg

文献AI研究员

20分钟写一篇综述,助力文献阅读效率提升50倍。

立即体验

用中文搜PubMed

大模型驱动的PubMed中文搜索引擎

马上搜索

文档翻译

学术文献翻译模型,支持多种主流文档格式。

立即体验