Suppr超能文献

比较转录组分析揭示了调控. 中抗坏血酸合成的关键基因。

Comparative Transcriptome Analysis Revealed the Key Genes Regulating Ascorbic Acid Synthesis in .

机构信息

CAS Engineering Laboratory for Kiwifruit Industrial Technology, Wuhan Botanical Garden, Chinese Academy of Sciences, Wuhan 430074, China.

College of Life Sciences, University of Chinese Academy of Sciences, Beijing 100049, China.

出版信息

Int J Mol Sci. 2021 Nov 29;22(23):12894. doi: 10.3390/ijms222312894.

Abstract

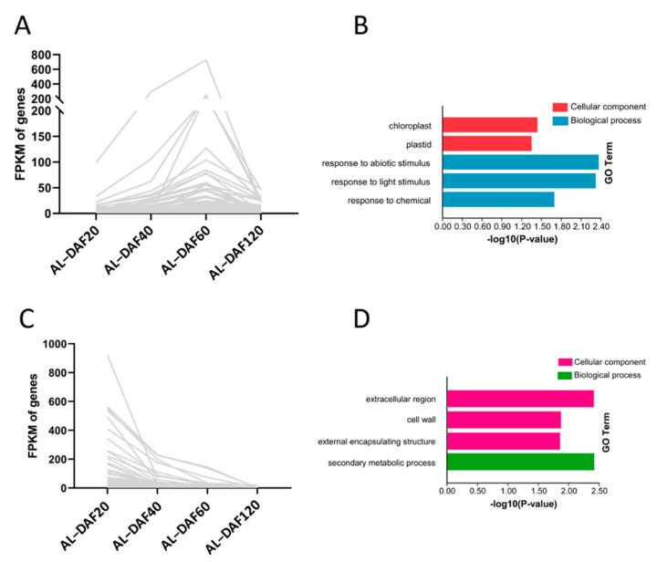
(kiwifruit) is known as 'the king of vitamin C' due to its rich ascorbic acid (AsA) concentration, which makes it an important model for studying the regulation of AsA metabolism. Herein, transcriptomic analysis was employed to identify candidate genes that regulate AsA synthesis in species with 100-fold variations in fruit AsA content ( and ). Approximately 1.16 billion high-quality reads were generated, and an average of 66.68% of the data was uniquely aligned against the reference genome. AsA-associated DEGs that predominately respond to abiotic signals, and secondary metabolic pathways were identified. The key candidate genes, for instance, GDP-L-galactose phosphorylase-3 (), were explored according to integrated analysis of the weighted gene co-expression network and L-galactose pathway. Transgenic kiwifruit plants were generated, and the leaves of (OE-) overexpressing lines had AsA contents 2.0- to 6.4-fold higher than those of the wild type. Transcriptomic analysis of transgenic kiwifruit lines was further implemented to identify 20 potential downstream target genes and understand -regulated cellular processes. As a result, two transcription factors (AcESE3 and AcMYBR) were selected to carry out yeast two-hybrid and BiFC assays, which verified that there were obvious AcESE3-AcMYBR and AcESE3- protein-protein interactions. This study provides insight into the mechanism of AsA synthesis and provides candidate factors and genes involved in AsA accumulation in kiwifruit.

摘要

(猕猴桃)因其富含抗坏血酸(AsA)而被称为“维生素 C 之王”,这使其成为研究 AsA 代谢调控的重要模式植物。在此,我们采用转录组分析鉴定了在果实 AsA 含量差异达 100 倍的 和 两个品种中调控 AsA 合成的候选基因。共生成约 11.6 亿条高质量reads,数据平均有 66.68%可唯一比对参考基因组。鉴定到的与非生物信号和次生代谢途径相关的 AsA 差异表达基因(DEGs)占主导地位。根据加权基因共表达网络和 L-半乳糖途径的综合分析,进一步探讨了关键候选基因,例如 GDP-L-半乳糖磷酸化酶-3()。通过基因过表达转化猕猴桃植株,OE-株系叶片中的 AsA 含量比野生型高 2.0-6.4 倍。对转基因猕猴桃株系进行转录组分析,进一步鉴定到 20 个潜在的下游靶基因,以了解 调控的细胞过程。选择两个转录因子(AcESE3 和 AcMYBR)进行酵母双杂交和 BiFC 实验,验证了 AcESE3-AcMYBR 和 AcESE3- 蛋白-蛋白之间存在明显的相互作用。本研究深入了解了 AsA 合成的机制,并为猕猴桃中 AsA 积累涉及的候选因子和基因提供了参考。

https://cdn.ncbi.nlm.nih.gov/pmc/blobs/c618/8657573/fca1d3c365f1/ijms-22-12894-g001.jpg

文献AI研究员

20分钟写一篇综述,助力文献阅读效率提升50倍。

立即体验

用中文搜PubMed

大模型驱动的PubMed中文搜索引擎

马上搜索

文档翻译

学术文献翻译模型,支持多种主流文档格式。

立即体验