Suppr超能文献

蜜蜂幼虫和成虫微生物组生活阶段通过垂直传播有效地分离,克服了早期生命的干扰。

Honey Bee Larval and Adult Microbiome Life Stages Are Effectively Decoupled with Vertical Transmission Overcoming Early Life Perturbations.

机构信息

Okinawa Institute of Science and Technology, Okinawa, Japan.

Australian National University, Canberra, ACT, Australia.

出版信息

mBio. 2021 Dec 21;12(6):e0296621. doi: 10.1128/mBio.02966-21.

Abstract

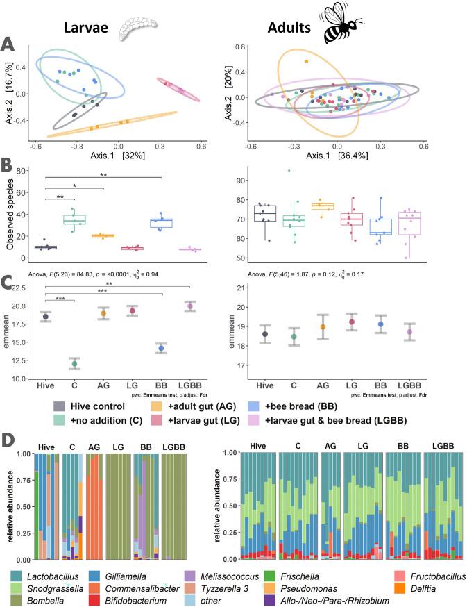
Microbiomes provide a range of benefits to their hosts which can lead to the coevolution of a joint ecological niche. However, holometabolous insects, some of the most successful organisms on Earth, occupy different niches throughout development, with larvae and adults being physiologically and morphologically highly distinct. Furthermore, transition between the stages usually involves the loss of the gut microbiome since the gut is remodeled during pupation. Most eusocial organisms appear to have evolved a workaround to this problem by sharing their communal microbiome across generations. However, whether this vertical microbiome transmission can overcome perturbations of the larval microbiome remains untested. Honey bees have a relatively simple, conserved, coevolved adult microbiome which is socially transmitted and affects many aspects of their biology. In contrast, larval microbiomes are more variable, with less clear roles. Here, we manipulated the gut microbiome of -reared larvae, and after pupation of the larvae, we inoculated the emerged bees with adult microbiome to test whether adult and larval microbiome stages may be coupled (e.g., through immune priming). Larval treatments differed in bacterial composition and abundance, depending on diet, which also drove larval gene expression. Nonetheless, adults converged on the typical core taxa and showed limited gene expression variation. This work demonstrates that honey bee adult and larval stages are effectively microbiologically decoupled, and the core adult microbiome is remarkably stable to early developmental perturbations. Combined with the transmission of the microbiome in early adulthood, this allows the formation of long-term host-microbiome associations. This work investigated host-microbiome interactions during a crucial developmental stage-the transition from larvae to adults, which is a challenge to both, the insect host and its microbiome. Using the honey bee as a tractable model system, we showed that microbiome transfer after emergence overrides any variation in the larvae, indicating that larval and adult microbiome stages are effectively decoupled. Together with the reliable vertical transfer in the eusocial system, this decoupling ensures that the adults are colonized with a consistent and derived microbiome after eclosion. Taken all together, our data provide additional support that the evolution of sociality, at least in the honey bee system tested here, is linked with host-microbiome relationships.

摘要

微生物组为其宿主提供了一系列益处,从而导致共同生态位的共同进化。然而,完全变态的昆虫是地球上最成功的生物之一,它们在整个发育过程中占据不同的生态位,幼虫和成虫在生理和形态上有很大的区别。此外,阶段之间的转变通常伴随着肠道微生物组的丧失,因为肠道在蛹化过程中会重塑。大多数真社会性生物似乎通过在代际之间共享共生物种来解决这个问题。然而,这种垂直微生物组的传递是否可以克服幼虫微生物组的干扰仍未得到测试。蜜蜂具有相对简单、保守、共同进化的成年微生物组,通过社会传播,并影响其生物学的许多方面。相比之下,幼虫微生物组的变化较小,作用也不太明确。在这里,我们操纵了幼虫的肠道微生物组,在幼虫化蛹后,我们将成年微生物组接种到新出现的蜜蜂身上,以测试成年和幼虫微生物组阶段是否可以耦合(例如,通过免疫启动)。幼虫处理在细菌组成和丰度上有所不同,这取决于饮食,也驱动了幼虫的基因表达。尽管如此,成年蜜蜂还是聚集在典型的核心分类群上,并表现出有限的基因表达变化。这项工作表明,蜜蜂的成年和幼虫阶段在微生物学上是有效的分离,而核心成年微生物组对早期发育的干扰非常稳定。再加上成年早期微生物组的传播,这允许形成长期的宿主-微生物组关联。这项工作研究了宿主-微生物组在一个关键发育阶段(从幼虫到成虫的过渡)的相互作用,这对昆虫宿主及其微生物组都是一个挑战。使用蜜蜂作为一个易于处理的模型系统,我们表明,成虫出现后的微生物组转移可以覆盖幼虫的任何变化,这表明幼虫和成年微生物组阶段是有效的分离。再加上真社会性系统中可靠的垂直转移,这种分离确保了成虫在出壳后被一致的衍生微生物组定植。总的来说,我们的数据提供了额外的证据,表明社会性的进化,至少在我们在这里测试的蜜蜂系统中,与宿主-微生物组的关系有关。

https://cdn.ncbi.nlm.nih.gov/pmc/blobs/6f57/8689520/5c6c802435b8/mbio.02966-21-f001.jpg

文献AI研究员

20分钟写一篇综述,助力文献阅读效率提升50倍。

立即体验

用中文搜PubMed

大模型驱动的PubMed中文搜索引擎

马上搜索

文档翻译

学术文献翻译模型,支持多种主流文档格式。

立即体验