Suppr超能文献

急性与慢性暴露于细胞外囊泡相关的 MIC A 对 NK 细胞功能的影响:在癌症免疫监视中的双重作用。

Impact on NK cell functions of acute versus chronic exposure to extracellular vesicle-associated MICA: Dual role in cancer immunosurveillance.

机构信息

Laboratory affiliated to Istituto Pasteur Italia-Fondazione Cenci Bolognetti, Department of Molecular Medicine, Sapienza' University of Rome, Rome, Italy.

Department of Molecular Medicine, Sapienza University of Rome, Rome, Italy.

出版信息

J Extracell Vesicles. 2022 Jan;11(1):e12176. doi: 10.1002/jev2.12176.

Abstract

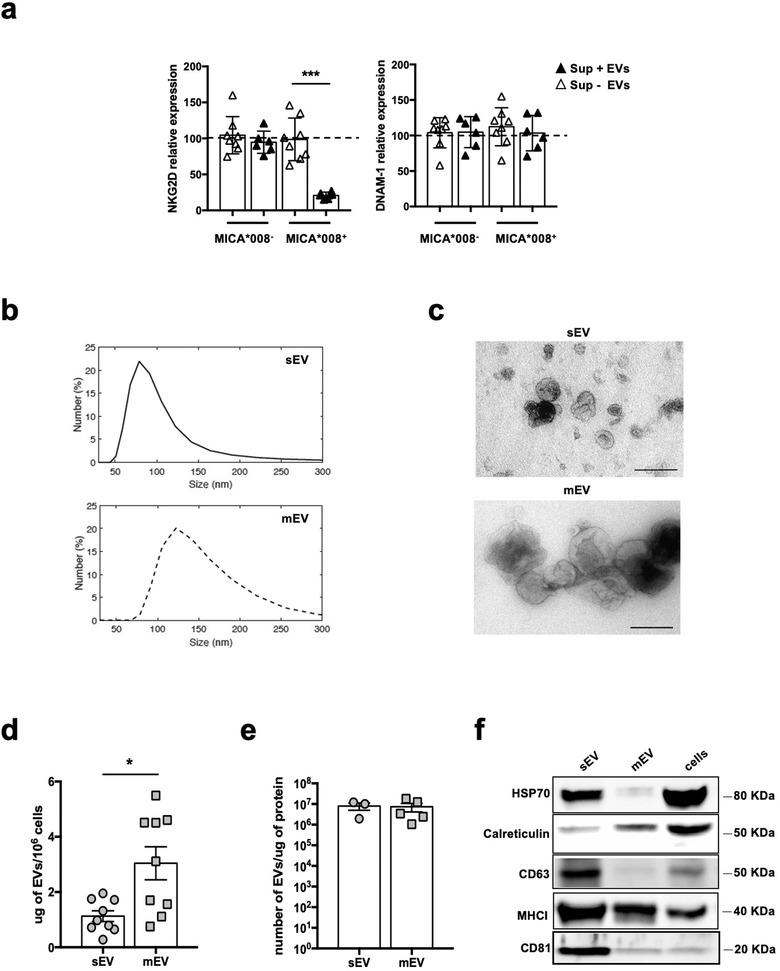
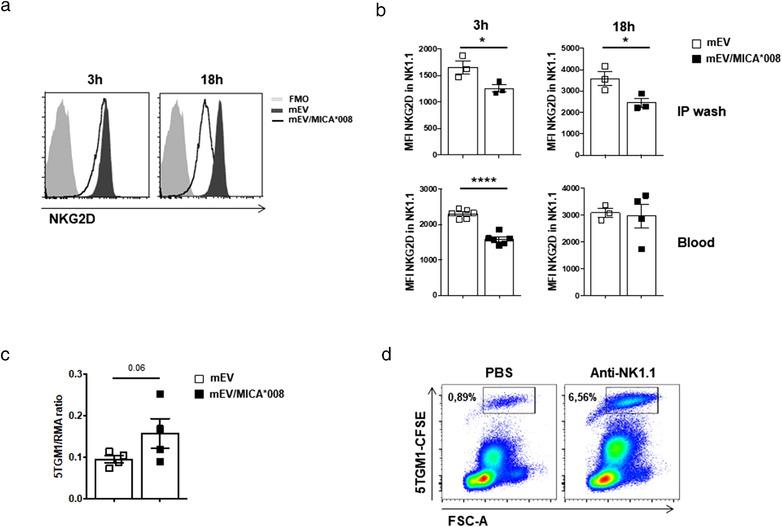
Natural killer (NK) cells are innate cytotoxic lymphocytes that play a key role in cancer immunosurveillance thanks to their ability to recognize and kill cancer cells. NKG2D is an activating receptor that binds to MIC and ULBP molecules typically induced on damaged, transformed or infected cells. The release of NKG2D ligands (NKG2DLs) in the extracellular milieu through protease-mediated cleavage or by extracellular vesicle (EV) secretion allows cancer cells to evade NKG2D-mediated immunosurveillance. In this work, we investigated the immunomodulatory properties of the NKG2D ligand MICA008 associated to distinct populations of EVs (i.e., small extracellular vesicles [sEVs] and medium size extracellular vesicles [mEVs]). By using as model a human MICA008-transfected multiple myeloma (MM) cell line, we found that this ligand is present on both vesicle populations. Interestingly, our findings reveal that NKG2D is specifically involved in the uptake of vesicles expressing its cognate ligand. We provide evidence that MICA008-expressing sEVs and mEVs are able on one hand to activate NK cells but, following prolonged stimulation induce a sustained NKG2D downmodulation leading to impaired NKG2D-mediated functions. Moreover, our findings show that MICA008 can be transferred by vesicles to NK cells causing fratricide. Focusing on MM as a clinically and biologically relevant model of tumour-NK cell interactions, we found enrichment of EVs expressing MICA in the bone marrow of a cohort of patients. All together our results suggest that the accumulation of NKG2D ligands associated to vesicles in the tumour microenvironment could favour the suppression of NK cell activity either by NKG2D down-modulation or by fratricide of NK cell dressed with EV-derived NKG2D ligands.

摘要

自然杀伤 (NK) 细胞是先天的细胞毒性淋巴细胞,由于其识别和杀死癌细胞的能力,在癌症免疫监视中发挥着关键作用。NKG2D 是一种激活受体,它与 MIC 和 ULBP 分子结合,这些分子通常在受损、转化或感染的细胞上诱导表达。通过蛋白酶介导的切割或通过细胞外囊泡 (EV) 分泌,将 NKG2D 配体 (NKG2DL) 释放到细胞外基质中,使癌细胞能够逃避 NKG2D 介导的免疫监视。在这项工作中,我们研究了与不同 EV 群体(即小细胞外囊泡 [sEVs] 和中细胞外囊泡 [mEVs])相关的 NKG2D 配体 MICA008 的免疫调节特性。通过使用人 MICA008 转染的多发性骨髓瘤 (MM) 细胞系作为模型,我们发现该配体存在于两种囊泡群体中。有趣的是,我们的研究结果表明,NKG2D 特异性参与了其配体表达的囊泡的摄取。我们提供的证据表明,MICA008 表达的 sEVs 和 mEVs 一方面能够激活 NK 细胞,但在长时间刺激后,会导致持续的 NKG2D 下调,从而损害 NKG2D 介导的功能。此外,我们的研究结果表明,MICA008 可以通过囊泡转移到 NK 细胞中,导致细胞间杀伤。将 MM 作为肿瘤-NK 细胞相互作用的临床和生物学相关模型,我们发现,在一组患者的骨髓中,表达 MICA 的 EVs 富集。总之,我们的研究结果表明,在肿瘤微环境中与囊泡相关的 NKG2D 配体的积累可能通过 NKG2D 下调或由 EV 衍生的 NKG2D 配体包裹的 NK 细胞的细胞间杀伤来抑制 NK 细胞活性。

https://cdn.ncbi.nlm.nih.gov/pmc/blobs/fd73/8720178/52e34464d91b/JEV2-11-e12176-g010.jpg

文献AI研究员

20分钟写一篇综述,助力文献阅读效率提升50倍。

立即体验

用中文搜PubMed

大模型驱动的PubMed中文搜索引擎

马上搜索

文档翻译

学术文献翻译模型,支持多种主流文档格式。

立即体验