Suppr超能文献

铁死亡相关的DNA甲基化特征可预测头颈部鳞状细胞癌患者的总生存期。

Ferroptosis-associated DNA methylation signature predicts overall survival in patients with head and neck squamous cell carcinoma.

作者信息

Xu Yuanyuan, Hong Min, Kong Deyu, Deng Jun, Zhong Zhaoming, Liang Jin

机构信息

Department of Oncology, First People's Hospital of Kunming, Kunming, 650000, China.

Department of Medical Oncology, First Affiliated Hospital of Kunming Medical University, Kunming, 650000, China.

出版信息

BMC Genomics. 2022 Jan 18;23(1):63. doi: 10.1186/s12864-022-08296-z.

Abstract

BACKGROUND

Head and neck squamous cell carcinoma (HNSCC) is a common cancer characterized by late diagnosis and poor prognosis. The aim of this study was to identify a novel ferroptosis-related DNA methylation signature as an alternative diagnosis index for patients with HNSCC.

METHODS

Methylome and transcriptome data of 499 HNSCC patients, including 275 oral squamous cell carcinoma (OSCC) samples, were obtained from The Cancer Genome Atlas (TCGA). An additional independent methylation dataset of 50 OSCC patients from the NCBI Gene Expression Omnibus (GEO) database was used for validation. As an index of ferroptosis activity, the ferroptosis score (FS) of each patient was inferred from the transcriptome data using single-sample gene set enrichment analysis. Univariate, multivariate, and LASSO Cox regression analyses were used to select CpG sites for the construction of a ferroptosis-related DNA methylation signature for diagnosis of patients.

RESULTS

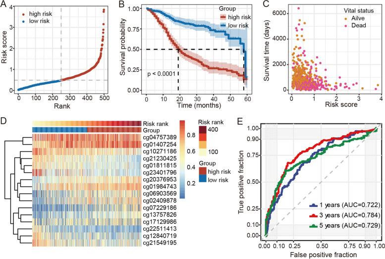
We initially inferred the FS of each TCGA HNSCC patient and divided the samples into high- and low-FS subgroups. Results showed that the high-FS subgroup displayed poor overall survival. Moreover, 378 differentially methylated CpG sites (DMCs) were identified between the two HNSCC subgroups, with 16 selected to construct a 16-DNA methylation signature for risk prediction in HNSCC patients using the LASSO and multivariate Cox regression models. Relative operating characteristic (ROC) curve analysis showed great predictive efficiency for 1-, 3-, and 5-year HNSCC survival using the 16-DNA methylation signature. Its predictive efficiency was also observed in OSCC patients from the TCGA and GEO databases. In addition, we found that the signature was associated with the fractions of immune types in the tumor immune microenvironment (TIME), suggesting potential interactions between ferroptosis and TIME in HNSCC progression.

CONCLUSIONS

We established a novel ferroptosis-related 16-DNA methylation signature that could be applied as an alternative tool to predict prognosis outcome in patients with HNSCC, including OSCC.

摘要

背景

头颈部鳞状细胞癌(HNSCC)是一种常见癌症,其特征为诊断较晚且预后较差。本研究的目的是鉴定一种新的铁死亡相关DNA甲基化特征,作为HNSCC患者的替代诊断指标。

方法

从癌症基因组图谱(TCGA)获取了499例HNSCC患者的甲基化组和转录组数据,其中包括275例口腔鳞状细胞癌(OSCC)样本。另外,使用来自NCBI基因表达综合数据库(GEO)的50例OSCC患者的独立甲基化数据集进行验证。作为铁死亡活性的指标,使用单样本基因集富集分析从转录组数据推断出每位患者的铁死亡评分(FS)。采用单变量、多变量和LASSO Cox回归分析来选择CpG位点,以构建用于诊断患者的铁死亡相关DNA甲基化特征。

结果

我们最初推断了每位TCGA HNSCC患者的FS,并将样本分为高FS和低FS亚组。结果显示,高FS亚组的总生存期较差。此外,在两个HNSCC亚组之间鉴定出378个差异甲基化的CpG位点(DMC),使用LASSO和多变量Cox回归模型选择了16个位点来构建用于预测HNSCC患者风险的16-DNA甲基化特征。相对操作特征(ROC)曲线分析显示,使用16-DNA甲基化特征对HNSCC患者1年、3年和5年生存率具有很高的预测效率。在来自TCGA和GEO数据库的OSCC患者中也观察到了其预测效率。此外,我们发现该特征与肿瘤免疫微环境(TIME)中的免疫类型分数相关,提示在HNSCC进展中铁死亡与TIME之间可能存在相互作用。

结论

我们建立了一种新的铁死亡相关的16-DNA甲基化特征,可作为预测HNSCC患者(包括OSCC)预后结果的替代工具。

https://cdn.ncbi.nlm.nih.gov/pmc/blobs/3b89/8767683/60d79690561c/12864_2022_8296_Fig1_HTML.jpg

文献AI研究员

20分钟写一篇综述,助力文献阅读效率提升50倍。

立即体验

用中文搜PubMed

大模型驱动的PubMed中文搜索引擎

马上搜索

文档翻译

学术文献翻译模型,支持多种主流文档格式。

立即体验