Suppr超能文献

利用家蚕表达 SARS-CoV-2 刺突蛋白的优化及其与佐剂 Alum 共接种诱导高效保护免疫

Optimization of SARS-CoV-2 Spike Protein Expression in the Silkworm and Induction of Efficient Protective Immunity by Inoculation With Alum Adjuvants.

机构信息

Laboratory of Insect Genome Science, Graduate School of Bioresource and Bioenvironmental Sciences, Kyushu University, Fukuoka, Japan.

Laboratory of Creative Science for Insect Industries, Graduate School of Bioresource and Bioenvironmental Sciences, Kyushu University, Fukuoka, Japan.

出版信息

Front Immunol. 2022 Jan 12;12:803647. doi: 10.3389/fimmu.2021.803647. eCollection 2021.

Abstract

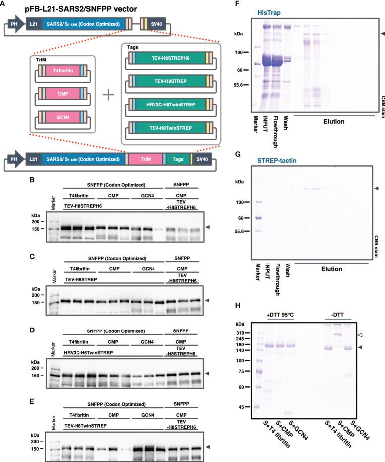
The newly emerged severe acute respiratory syndrome coronavirus 2 (SARS-CoV-2) is causing a spread of coronavirus disease 2019 (COVID-19) globally. In order to end the COVID-19 pandemic, an effective vaccine against SARS-CoV-2 must be produced at low cost and disseminated worldwide. The spike (S) protein of coronaviruses plays a pivotal role in the infection to host cells. Therefore, targeting the S protein is one of the most rational approaches in developing vaccines and therapeutic agents. In this study, we optimized the expression of secreted trimerized S protein of SARS-CoV-2 using a silkworm-baculovirus expression vector system and evaluated its immunogenicity in mice. The results showed that the S protein forming the trimeric structure was the most stable when the chicken cartilage matrix protein was used as the trimeric motif and could be purified in large amounts from the serum of silkworm larvae. The purified S protein efficiently induced antigen-specific antibodies in mouse serum without adjuvant, but its ability to induce neutralizing antibodies was low. After examining several adjuvants, the use of Alum adjuvant was the most effective in inducing strong neutralizing antibody induction. We also examined the adjuvant effect of paramylon from when administered with the S protein. Our results highlight the effectiveness and suitable construct design of the S protein produced in silkworms for the subunit vaccine development against SARS-CoV-2.

摘要

新型严重急性呼吸综合征冠状病毒 2(SARS-CoV-2)正在全球范围内引发 2019 年冠状病毒病(COVID-19)的传播。为了结束 COVID-19 大流行,必须以低成本生产出针对 SARS-CoV-2 的有效疫苗并在全球范围内传播。冠状病毒的刺突(S)蛋白在感染宿主细胞中起着关键作用。因此,针对 S 蛋白是开发疫苗和治疗剂的最合理方法之一。在这项研究中,我们使用家蚕-杆状病毒表达载体系统优化了 SARS-CoV-2 分泌三聚体 S 蛋白的表达,并在小鼠中评估了其免疫原性。结果表明,当使用鸡软骨基质蛋白作为三聚体基序时,形成三聚体结构的 S 蛋白最稳定,并且可以从蚕幼虫的血清中大量纯化。纯化的 S 蛋白在没有佐剂的情况下可有效地诱导小鼠血清中的抗原特异性抗体,但诱导中和抗体的能力较低。在检查了几种佐剂之后, Alum 佐剂在诱导强烈的中和抗体诱导方面最为有效。我们还检查了与 S 蛋白一起使用时来自 的 paramylon 的佐剂作用。我们的研究结果突出了家蚕生产的 S 蛋白作为 SARS-CoV-2 亚单位疫苗开发的有效性和合适的构建体设计。

https://cdn.ncbi.nlm.nih.gov/pmc/blobs/dca1/8789674/d0629ba4ce8e/fimmu-12-803647-g001.jpg

文献AI研究员

20分钟写一篇综述,助力文献阅读效率提升50倍。

立即体验

用中文搜PubMed

大模型驱动的PubMed中文搜索引擎

马上搜索

文档翻译

学术文献翻译模型,支持多种主流文档格式。

立即体验