Suppr超能文献

癌症风险的孟德尔随机化研究系统综述。

Systematic review of Mendelian randomization studies on risk of cancer.

机构信息

Department of Hygiene and Epidemiology, University of Ioannina School of Medicine, Ioannina, Greece.

Department of Epidemiology and Biostatistics, St. Mary's Campus, School of Public Health, Imperial College London, Norfolk Place, London, W2 1PG, UK.

出版信息

BMC Med. 2022 Feb 2;20(1):41. doi: 10.1186/s12916-022-02246-y.

Abstract

BACKGROUND

We aimed to map and describe the current state of Mendelian randomization (MR) literature on cancer risk and to identify associations supported by robust evidence.

METHODS

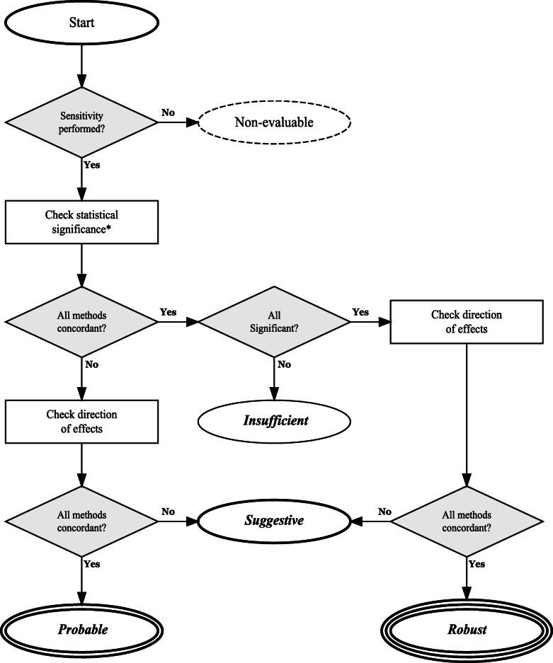
We searched PubMed and Scopus up to 06/10/2020 for MR studies investigating the association of any genetically predicted risk factor with cancer risk. We categorized the reported associations based on a priori designed levels of evidence supporting a causal association into four categories, namely robust, probable, suggestive, and insufficient, based on the significance and concordance of the main MR analysis results and at least one of the MR-Egger, weighed median, MRPRESSO, and multivariable MR analyses. Associations not presenting any of the aforementioned sensitivity analyses were not graded.

RESULTS

We included 190 publications reporting on 4667 MR analyses. Most analyses (3200; 68.6%) were not accompanied by any of the assessed sensitivity analyses. Of the 1467 evaluable analyses, 87 (5.9%) were supported by robust, 275 (18.7%) by probable, and 89 (6.1%) by suggestive evidence. The most prominent robust associations were observed for anthropometric indices with risk of breast, kidney, and endometrial cancers; circulating telomere length with risk of kidney, lung, osteosarcoma, skin, thyroid, and hematological cancers; sex steroid hormones and risk of breast and endometrial cancer; and lipids with risk of breast, endometrial, and ovarian cancer.

CONCLUSIONS

Despite the large amount of research on genetically predicted risk factors for cancer risk, limited associations are supported by robust evidence for causality. Most associations did not present a MR sensitivity analysis and were thus non-evaluable. Future research should focus on more thorough assessment of sensitivity MR analyses and on more transparent reporting.

摘要

背景

我们旨在绘制和描述目前关于癌症风险的孟德尔随机化(MR)文献,并确定具有可靠证据支持的关联。

方法

我们在 PubMed 和 Scopus 上搜索了截至 2020 年 10 月 6 日的关于任何遗传预测风险因素与癌症风险关联的 MR 研究。我们根据主要 MR 分析结果的显著性和一致性以及至少一种 MR-Egger、加权中位数、MRPRESSO 和多变量 MR 分析,将报告的关联按照支持因果关联的预先设计的证据水平分类为四个类别,即稳健、可能、提示和不足,没有呈现上述任何敏感性分析的关联则不予评级。

结果

我们纳入了 190 篇报告了 4667 项 MR 分析的出版物。大多数分析(3200 项;68.6%)没有任何评估的敏感性分析。在 1467 项可评估的分析中,有 87 项(5.9%)得到稳健证据的支持,275 项(18.7%)得到可能证据的支持,89 项(6.1%)得到提示性证据的支持。最突出的稳健关联是观察到人体测量指数与乳腺癌、肾癌和子宫内膜癌的风险;循环端粒长度与肾癌、肺癌、骨肉瘤、皮肤、甲状腺和血液癌症的风险;性激素与乳腺癌和子宫内膜癌的风险;以及脂质与乳腺癌、子宫内膜癌和卵巢癌的风险。

结论

尽管有大量关于遗传预测风险因素与癌症风险的研究,但仅有有限的关联得到了稳健证据的支持。大多数关联没有进行 MR 敏感性分析,因此无法评估。未来的研究应侧重于更彻底地评估敏感性 MR 分析,并更透明地报告。

https://cdn.ncbi.nlm.nih.gov/pmc/blobs/af59/8809022/6bda478667be/12916_2022_2246_Fig1_HTML.jpg

文献AI研究员

20分钟写一篇综述,助力文献阅读效率提升50倍。

立即体验

用中文搜PubMed

大模型驱动的PubMed中文搜索引擎

马上搜索

文档翻译

学术文献翻译模型,支持多种主流文档格式。

立即体验