Suppr超能文献

一种新型融合蛋白支架18/12/TxM可激活白细胞介素-12、白细胞介素-15和白细胞介素-18受体,以诱导人记忆样自然杀伤细胞。

A novel fusion protein scaffold 18/12/TxM activates the IL-12, IL-15, and IL-18 receptors to induce human memory-like natural killer cells.

作者信息

Cubitt Celia C, McClain Ethan, Becker-Hapak Michelle, Foltz Jennifer A, Wong Pamela, Wagner Julia A, Neal Carly C, Marin Nancy D, Marsala Lynne, Foster Mark, Schappe Timothy, Soon-Shiong Patrick, Lee John, Berrien-Elliott Melissa M, Fehniger Todd A

机构信息

Washington University School of Medicine, 425 South Euclid Avenue, Campus Box 8007, St. Louis, MO 63110, USA.

ImmunityBio, Culver City, CA 90232, USA.

出版信息

Mol Ther Oncolytics. 2022 Feb 15;24:585-596. doi: 10.1016/j.omto.2022.02.009. eCollection 2022 Mar 17.

Abstract

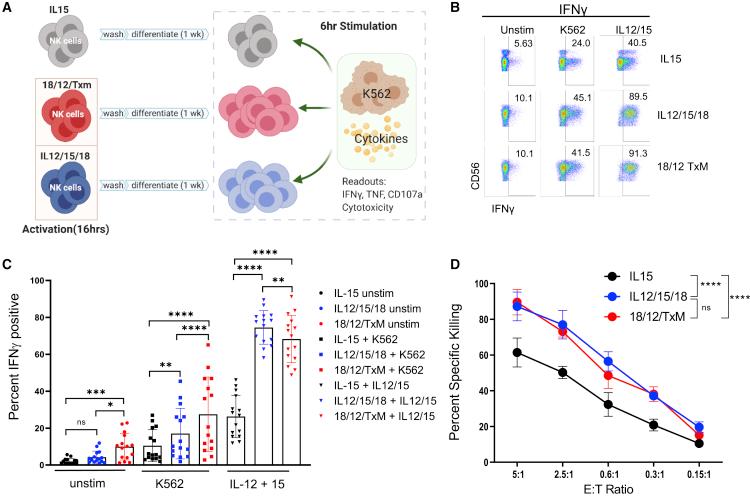
Natural killer (NK) cells are cytotoxic innate lymphoid cells that are emerging as a cellular immunotherapy for various malignancies. NK cells are particularly dependent on interleukin (IL)-15 for their survival, proliferation, and cytotoxic function. NK cells differentiate into memory-like cells with enhanced effector function after a brief activation with IL-12, IL-15, and IL-18. N-803 is an IL-15 superagonist composed of an IL-15 mutant (IL-15N72D) bound to the sushi domain of IL-15Rα fused to the Fc region of IgG1, which results in physiological trans-presentation of IL-15. Here, we describe the creation of a novel triple-cytokine fusion molecule, 18/12/TxM, using the N-803 scaffold fused to IL-18 via the IL-15N72D domain and linked to a heteromeric single-chain IL-12 p70 by the sushi domain of the IL-15Rα. This molecule displays trispecific cytokine activity through its binding and signaling through the individual cytokine receptors. Compared with activation with the individual cytokines, 18/12/TxM induces similar short-term activation and memory-like differentiation of NK cells on both the transcriptional and protein level and identical and anti-tumor activity. Thus, N-803 can be modified as a functional scaffold for the creation of cytokine immunotherapies with multiple receptor specificities to activate NK cells for adoptive cellular therapy.

摘要

自然杀伤(NK)细胞是具有细胞毒性的固有淋巴细胞,正逐渐成为针对各种恶性肿瘤的细胞免疫疗法。NK细胞的存活、增殖和细胞毒性功能特别依赖于白细胞介素(IL)-15。在用IL-12、IL-15和IL-18短暂激活后,NK细胞会分化为具有增强效应功能的记忆样细胞。N-803是一种IL-15超激动剂,由与IgG1的Fc区融合的IL-15Rα的寿司结构域结合的IL-15突变体(IL-15N72D)组成,这导致IL-15的生理性反式呈递。在此,我们描述了一种新型三细胞因子融合分子18/12/TxM的构建,它使用通过IL-15N72D结构域与IL-18融合并通过IL-15Rα的寿司结构域与异源单链IL-12 p70连接的N-803支架。该分子通过其与各个细胞因子受体的结合和信号传导表现出三特异性细胞因子活性。与用单个细胞因子激活相比,18/12/TxM在转录和蛋白质水平上诱导NK细胞产生相似的短期激活和记忆样分化以及相同的抗肿瘤活性。因此,N-803可被修饰为一种功能性支架,用于创建具有多种受体特异性的细胞因子免疫疗法,以激活NK细胞用于过继性细胞治疗。

https://cdn.ncbi.nlm.nih.gov/pmc/blobs/e269/8889352/7f7d3fe23adc/fx1.jpg

文献AI研究员

20分钟写一篇综述,助力文献阅读效率提升50倍。

立即体验

用中文搜PubMed

大模型驱动的PubMed中文搜索引擎

马上搜索

文档翻译

学术文献翻译模型,支持多种主流文档格式。

立即体验