Suppr超能文献

BRD4抑制剂GNE987通过靶向神经母细胞瘤中的超级增强子发挥抗癌作用。

BRD4 inhibitor GNE987 exerts anti-cancer effects by targeting super-enhancers in neuroblastoma.

作者信息

Chen Yan-Ling, Li Xiao-Lu, Li Gen, Tao Yan-Fang, Zhuo Ran, Cao Hai-Bo, Jiao Wan-Yan, Li Zhi-Heng, Zhu Zhen-Hong, Fang Fang, Xie Yi, Liao Xin-Mei, Wu Di, Wang Hai-Rong, Yu Juan-Juan, Jia Si-Qi, Yang Yang, Feng Chen-Xi, Yang Peng-Cheng, Fei Xiao-Dong, Wang Jian-Wei, Xu Yun-Yun, Qian Guang-Hui, Zhang Zi-Mu, Pan Jian

机构信息

Institute of Pediatric Research, Children's Hospital of Soochow University, No. 92 Zhongnan Street, SIP, Suzhou, 215003, China.

School of Basic Medicine and Biological Sciences, Soochow University, Suzhou, 215003, China.

出版信息

Cell Biosci. 2022 Mar 18;12(1):33. doi: 10.1186/s13578-022-00769-8.

Abstract

BACKGROUND

Neuroblastoma (NB) is a common extracranial malignancy with high mortality in children. Recently, super-enhancers (SEs) have been reported to play a critical role in the tumorigenesis and development of NB via regulating a wide range of oncogenes Thus, the synthesis and identification of chemical inhibitors specifically targeting SEs are of great urgency for the clinical therapy of NB. This study aimed to characterize the activity of the SEs inhibitor GNE987, which targets BRD4, in NB.

RESULTS

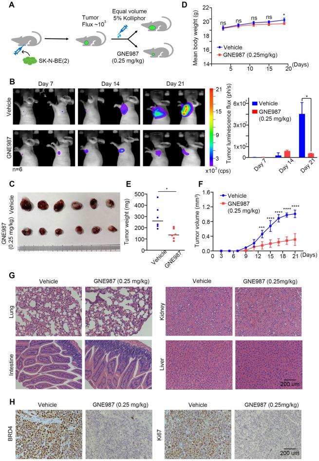
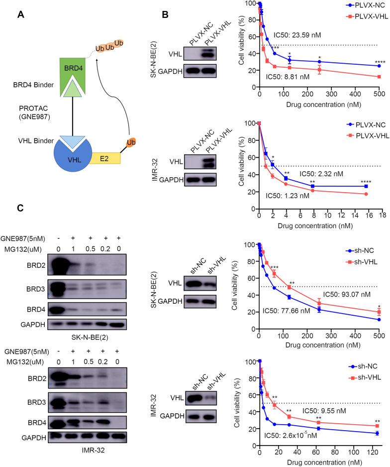
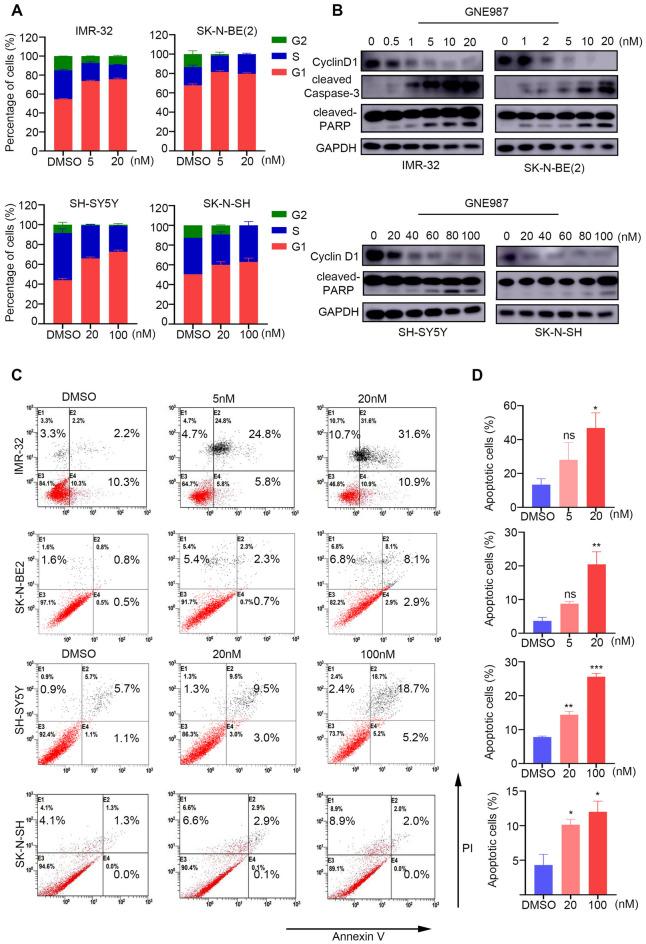
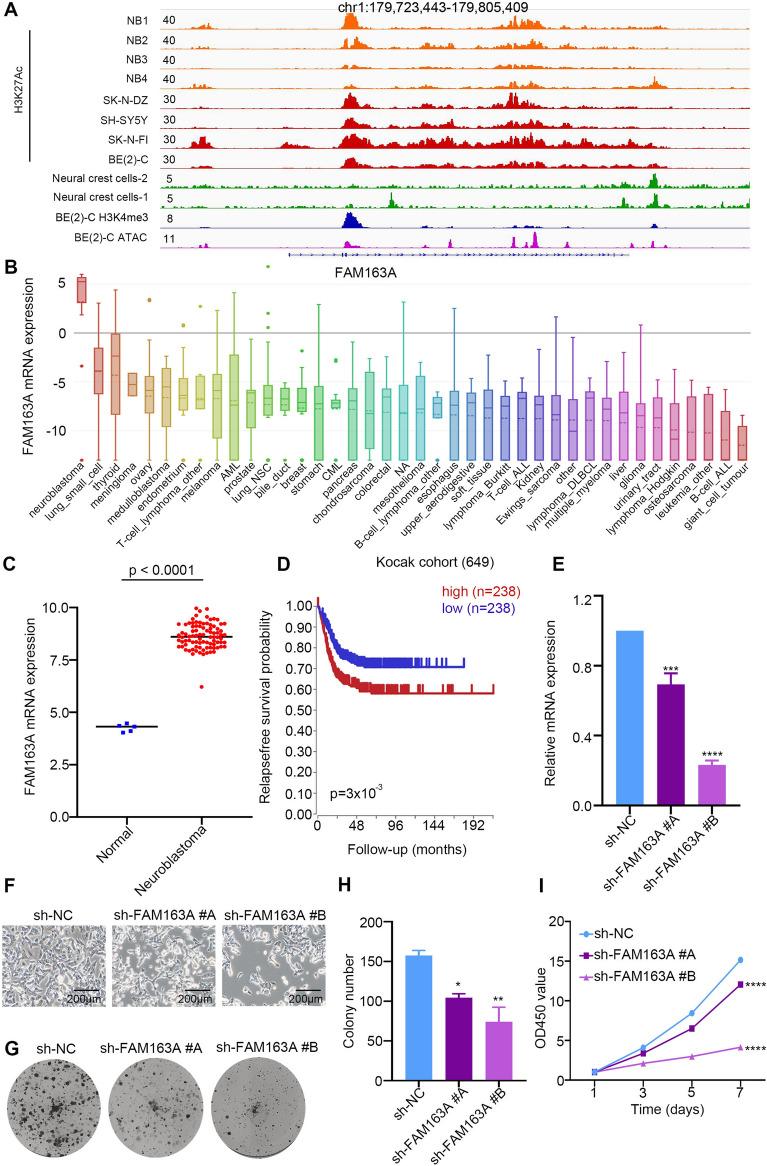
In this study, we found that nanomolar concentrations of GNE987 markedly diminished NB cell proliferation and survival via degrading BRD4. Meanwhile, GNE987 significantly induced NB cell apoptosis and cell cycle arrest. Consistent with in vitro results, GNE987 administration (0.25 mg/kg) markedly decreased the tumor size in the xenograft model, with less toxicity, and induced similar BRD4 protein degradation to that observed in vitro. Mechanically, GNE987 led to significant downregulation of hallmark genes associated with MYC and the global disruption of the SEs landscape in NB cells. Moreover, a novel candidate oncogenic transcript, FAM163A, was identified through analysis of the RNA-seq and ChIP-seq data. FAM163A is abnormally transcribed by SEs, playing an important role in NB occurrence and development.

CONCLUSION

GNE987 destroyed the abnormal transcriptional regulation of oncogenes in NB by downregulating BRD4, which could be a potential therapeutic candidate for NB.

摘要

背景

神经母细胞瘤(NB)是儿童常见的颅外恶性肿瘤,死亡率高。最近,有报道称超级增强子(SEs)通过调控多种癌基因在NB的发生和发展中起关键作用。因此,特异性靶向SEs的化学抑制剂的合成和鉴定对于NB的临床治疗迫在眉睫。本研究旨在表征靶向BRD4的SEs抑制剂GNE987在NB中的活性。

结果

在本研究中,我们发现纳摩尔浓度的GNE987通过降解BRD4显著降低NB细胞增殖和存活。同时,GNE987显著诱导NB细胞凋亡和细胞周期停滞。与体外结果一致,给予GNE987(0.25mg/kg)显著减小了异种移植模型中的肿瘤大小,毒性较小,并诱导了与体外观察到的类似的BRD4蛋白降解。机制上,GNE987导致与MYC相关的标志性基因显著下调以及NB细胞中SEs景观的整体破坏。此外,通过对RNA测序和染色质免疫沉淀测序数据的分析,鉴定出一种新的候选致癌转录本FAM163A。FAM163A由SEs异常转录,在NB的发生和发展中起重要作用。

结论

GNE987通过下调BRD4破坏了NB中癌基因的异常转录调控,这可能是NB的一种潜在治疗候选药物。

https://cdn.ncbi.nlm.nih.gov/pmc/blobs/ff73/8932231/9e3616c58626/13578_2022_769_Fig1_HTML.jpg

文献AI研究员

20分钟写一篇综述,助力文献阅读效率提升50倍。

立即体验

用中文搜PubMed

大模型驱动的PubMed中文搜索引擎

马上搜索

文档翻译

学术文献翻译模型,支持多种主流文档格式。

立即体验