Suppr超能文献

鉴定类风湿关节炎合并动脉粥样硬化患者的枢纽基因和转录因子。

Identification of hub genes and transcription factors in patients with rheumatoid arthritis complicated with atherosclerosis.

机构信息

Department of Rheumatology, Hainan General Hospital (Hainan Affiliated Hospital of Hainan Medical University), Hainan, 570311, China.

出版信息

Sci Rep. 2022 Mar 18;12(1):4677. doi: 10.1038/s41598-022-08274-1.

Abstract

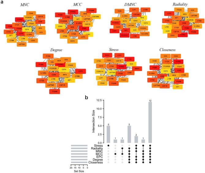
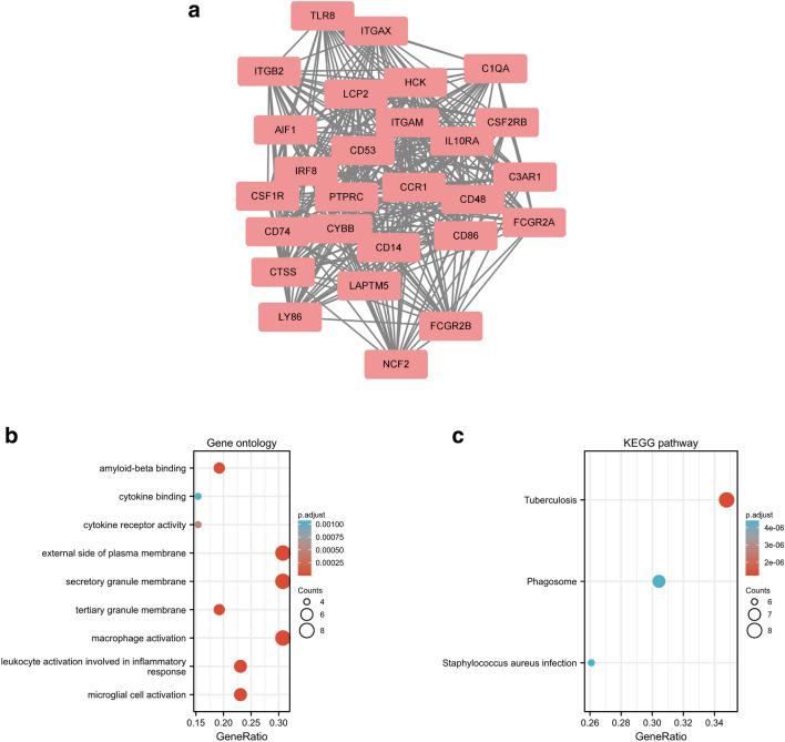
The aim of this study was to explore the overlapping key genes, pathway networks and transcription factors (TFs) related to the pathogenesis of rheumatoid arthritis (RA) and atherosclerosis. The gene expression profiles of RA and atherosclerosis were downloaded from the Gene Expression Omnibus database. Differentially expressed genes (DEGs) between RA and atherosclerosis were identified. The biological roles of common DEGs were explored through enrichment analysis. Hub genes were identified using protein-protein interaction networks. TFs were predicted using Transcriptional Regulatory Relationships Unraveled by Sentence Based Text Mining (TRRUST) database. The hub genes and TFs were validated with other datasets. The networks between TFs and hub genes were constructed by CytoScape software. A total of 131 DEGs (all upregulated) were identified. Functional enrichment analyses indicated that DEGs were mostly enriched in leukocyte migration, neutrophil activation, and phagocytosis. CytoScape demonstrated 12 hub genes and one gene cluster module. Four of the 12 hub genes (CSF1R, CD86, PTPRC, and CD53) were validated by other datasets. TRRUST predicted two TFs, including Spi-1 proto-oncogene (SPI1) and RUNX family transcription factor 1(RUNX1). The expression of RUNX1 was validated with another dataset. Our study explored the common pathogenesis of RA and atherosclerosis. These results may guide future experimental research and clinical transformation.

摘要

本研究旨在探索与类风湿关节炎 (RA) 和动脉粥样硬化发病机制相关的重叠关键基因、途径网络和转录因子 (TFs)。从基因表达综合数据库中下载 RA 和动脉粥样硬化的基因表达谱。鉴定 RA 和动脉粥样硬化之间的差异表达基因 (DEGs)。通过富集分析探索共同 DEGs 的生物学作用。使用蛋白质-蛋白质相互作用网络识别枢纽基因。使用基于句子的文本挖掘转录调控关系揭示 (TRRUST) 数据库预测 TFs。使用其他数据集验证枢纽基因和 TFs。使用 Cytoscape 软件构建 TFs 和枢纽基因之间的网络。确定了 131 个 DEGs(全部上调)。功能富集分析表明,DEGs 主要富集在白细胞迁移、中性粒细胞激活和吞噬作用中。CytoScape 显示了 12 个枢纽基因和一个基因簇模块。12 个枢纽基因中的 4 个(CSF1R、CD86、PTPRC 和 CD53)被其他数据集验证。TRRUST 预测了两个 TFs,包括 Spi-1 原癌基因 (SPI1) 和 RUNX 家族转录因子 1 (RUNX1)。使用另一个数据集验证了 RUNX1 的表达。本研究探讨了 RA 和动脉粥样硬化的共同发病机制。这些结果可能指导未来的实验研究和临床转化。

https://cdn.ncbi.nlm.nih.gov/pmc/blobs/5ce7/8933589/27e7094fb2e3/41598_2022_8274_Fig1_HTML.jpg

文献AI研究员

20分钟写一篇综述,助力文献阅读效率提升50倍。

立即体验

用中文搜PubMed

大模型驱动的PubMed中文搜索引擎

马上搜索

文档翻译

学术文献翻译模型,支持多种主流文档格式。

立即体验